站内搜索:
华工主页
中文
EN
联系我们
学院首页
学院概况
学院简介
院内组织
机构设置
学院标识
发展脉络
师资队伍
师德师风
院士名师
教师队伍
教师服务
人才招聘
学术科研
学科建设
基地建设
团队建设
项目成果
院企合作
学术交流
招生培养
学生工作
本科生教育
本科生招生
研究生培养
研究生招生
国际交流
工作指南
合作项目
出访公示
实验室建设
建设概况
设置情况
管理办法
实验室安全
实验室开放
设备资产
党群工作
党情概况
学院党委
纪委监察
教代会工会
关工委退休组
相关表格
专题学习
校友工作
校友登记
校友服务
校友网站
学院服务
会议室预约
实验室预约
心理辅导
下载专区
各系导航
土木工程系
道路工程系
交通运输工程系
工程力学系
船舶与海洋工程系
水利工程系
工程管理系
首页
实验中心
实验室安全
实验中心简介
管理办法
设备管理
力学实验中心
土木工程实验教学中心
交通运输工程实验教学中心
建筑全生命周期管理虚拟仿真(BI...
实验室开放
实验室安全
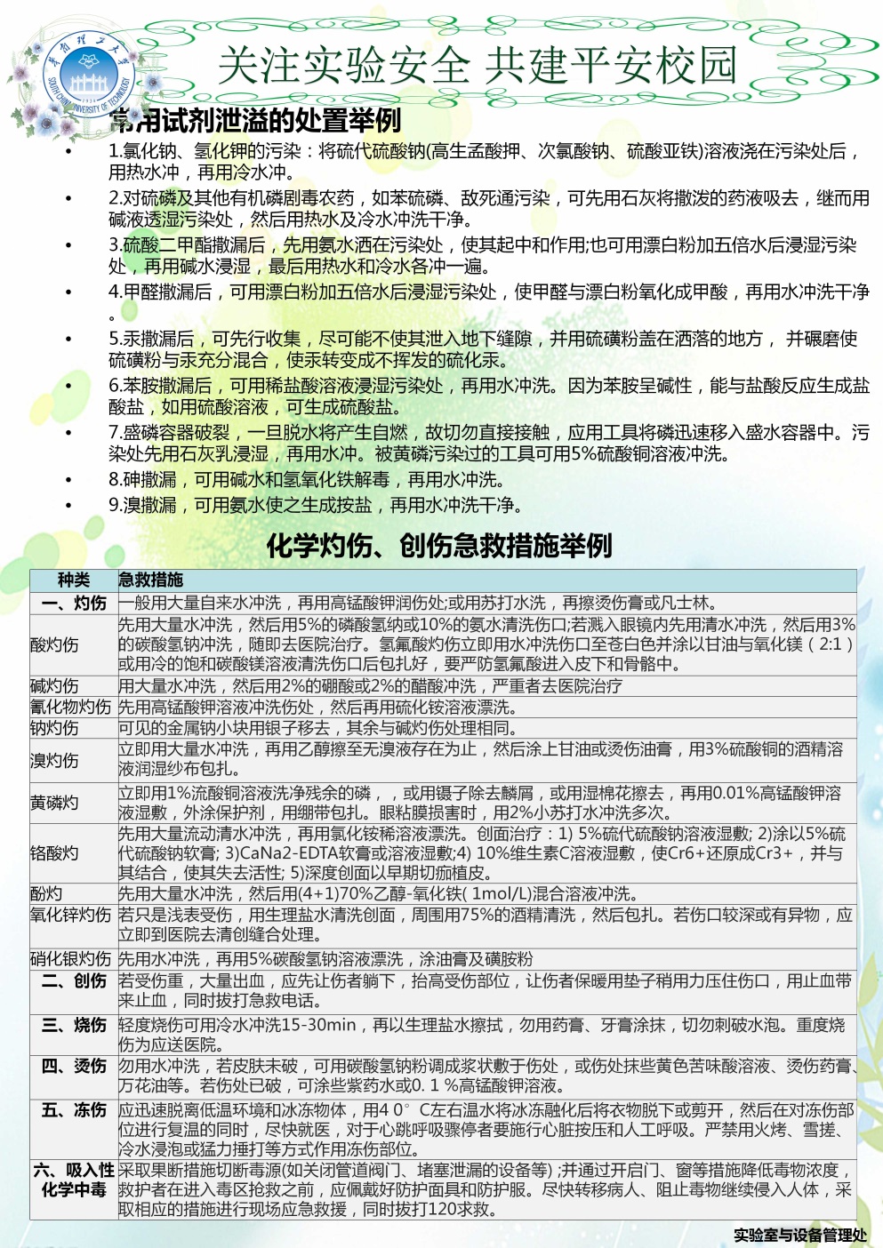
关注实验安全,共建平安校园
发布时间:
2016-11-22
返回