华工首页
English
  • 首页
  • 学院概况
    • 学院简介
    • 发展历程
    • 组织架构
    • 学院领导
    • 服务团队
    • 学院标识
  • 师资队伍
  • 人才培养
    • 本科生培养
    • 本科招生
    • 研究生培养
    • 研究生招生
    • 中外合作办学项目
    • 教学成果
  • 空间设施
    • 实验中心概况
    • 科教空间
    • 设施设备
    • 开放服务
    • 当代艺术空间
    • 教学资源
  • 科学研究
    • 科研平台
    • 科研成果
    • 科研合作
  • 交流合作
    • 学术交流
    • 产教融合
    • 社会服务
    • 实践基地
  • 党建工作
    • 基层组织
    • 党建活动
    • 组织架构
    • 学习园地
  • 学生工作
    • 通知公告
    • 学生党建
    • 学院团委
    • 学生风采
    • 就业实习
    • 办事指南
  • 校友之家
    • 校友名册
    • 校友风采
  • 下载专区
    • 规章制度
    • 办事流程
    • 文档下载

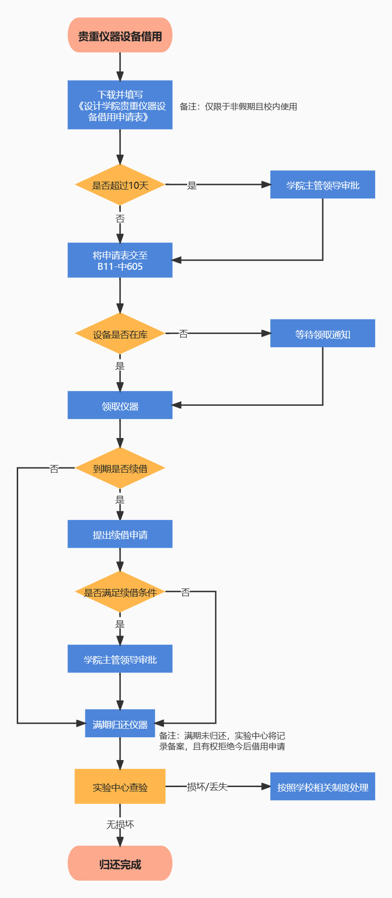
仪器设备借用申请

发布时间:2025.03.13

申请流程

* 仅限设计学院在编在岗教职工借用。


相关文件下载

设计学院贵重仪器设备借用申请表(新).docx

设计学院教学仪器设备借用及赔偿办法 - 草稿.docx

设计学院仪器设备资产损失报告单(新).docx

设计学院仪器设备资产损失赔偿通知单(实物赔偿).doc

华南理工大学仪器设备损失事故赔偿通知单(金钱赔偿).docx


通讯地址

广州市番禺区大学城华南理工大学大学城校区设计学院B11栋

办公电话

020-81182310(院办)

院长信箱

@scut.edu.cn

Copyright@2024 华南理工大学设计学院 版权所有 粤ICP备05084312号