喜报!我院获批国家自然科学基金和国家社科基金项目各1项
发布时间:2023.09.09
近日,2023年度国家自然科学基金、国家社科基金项目评审结果公布,华南理工大学设计学院文兆铖副教授获批国家自然科学基金青年科学项目1项,骆雯副教授获批国家社科基金艺术学项目1项。

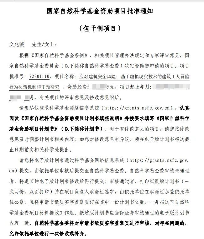
文兆铖副教授的项目题为《应对建筑安全风险:基于虚拟现实技术的建筑工人冒险行为决策机制和干预研究》。此研究旨在基于虚拟现实技术探讨建筑工人在面对安全风险时的冒险行为决策机制,并提出有效的干预措施,以减少建筑工人冒险行为,提高建筑业安全。


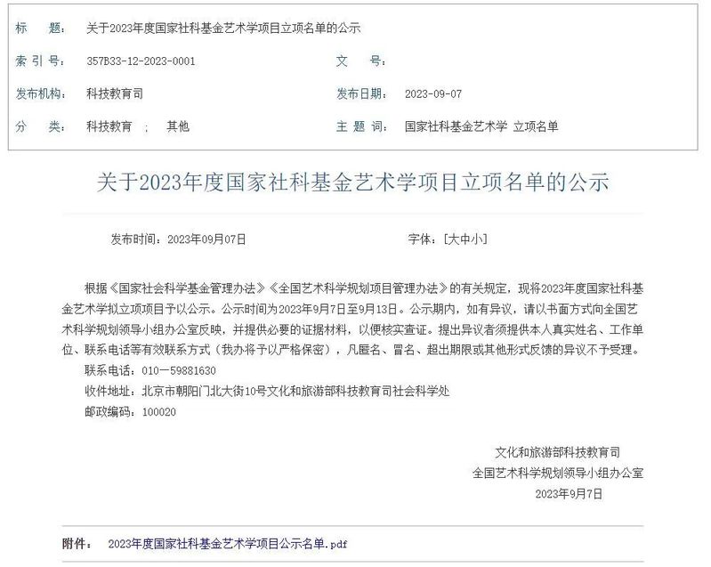
骆雯副教授项目题为《岭南传统建筑装饰谱系研究》。此研究旨在研究岭南民系从事建筑装饰活动的群体所共同遵从并在创作中体现出的稳定的意识和实践规范。项目从厘清岭南装饰文化的源与流,梳理传统建筑装饰的工匠体系,揭示岭南各民系传统建筑装饰的地域特征等若干方面进行探讨,建立岭南传统建筑装饰的数据资源库,并提出相应的非遗保护策略。
近年来,学院着力加强科学研究培育力度,注重做好政策宣讲与培训,积极组织召开系列项目申报工作会议、经验交流研讨会,不断提高精准科研服务能力和精细化管理水平,提高各级项目申请质量,支持并鼓励教师参加各类学术交流活动,进一步提升学院学术影响力。
附:文兆铖副教授和骆雯副教授简介

文兆铖,副教授,2015年本科毕业于香港城市大学工业工程及工程管理学专业,随后留校师从陈海寿教授攻读人因工程学博士。2019年博士毕业后,先后在香港城市大学先进设计及系统工程学系及香港理工大学康复治疗科学系任博士后研究员。以第一作者/通讯作者在Safety Science, Journal of Safety Research, Applied Ergonomics, Ergonomics, International Journal of Human–Computer Interaction 等国际高水平SCI/SSCI期刊及EI会议分别发表论文21篇和2篇。主持国家自然科学基金青年项目、广州市科技计划项目、华南理工大学“双一流”建设项目,参与国家自然科学基金面上项目、教育部“人因与工效学”产学合作协同育人项目、沙特国王大学合作项目、香港特别行政区政府发展局横向项目、香港巴士公司横向项目。

骆雯,副教授,建筑学博士。主要研究方向:建筑历史及理论、传统建筑装饰文化遗产、环境艺术设计理论与实践。主持科研课题主要有:2023年国家社科基金艺术学项目《岭南传统建筑装饰谱系研究》、2023年广东省哲社科项目《岭南灰塑活化与现代转型研究》、2022年亚热带建筑科学国家重点实验开放课题《广府传统建筑灰塑技艺保护与传承研究》、2015年广州市哲社科规划项目《近现代广府建筑装饰类型特征及发展研究》等。曾获2020年广东省工程勘察设计行业协会科学技术一等奖。在SSCI、CSSCI等国内外核心学术期刊发表论文二十余篇。主讲国家级精品课程《建筑制图》。兼任中国民族建筑研究会员、中国室内装饰协会会员。