
胶质母细胞瘤(GBM)是致死率极高的癌症,术后复发率高且对治疗有耐药性。替莫唑胺(TMZ)是其标准化疗药物,但因细胞内DNA修复机制激活导致治疗效果受限。研究表明,溴结构域蛋白4(BRD4)的上调是GBM中TMZ耐药的关键因素。
针对上述问题,团队开发了一种生物仿生混合PROTAC脂质体递送系统(M@TP),该系统能够穿透血脑屏障并特异性靶向GBM细胞。进入TMZ耐药性GBM细胞后,M@TP释放的PROTAC可特异性降解BRD4,抑制DNA修复通路,恢复对TMZ的敏感性。体内实验表明,M@TP在抑制TMZ耐药性和术后GBM肿瘤生长方面效果显著,并延长了小鼠生存时间,为克服TMZ耐药性提供了潜在策略。

研究示意图
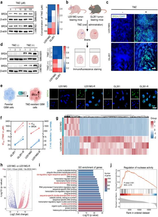
(1)BRD4通过增强DNA修复促进替莫唑胺耐药性
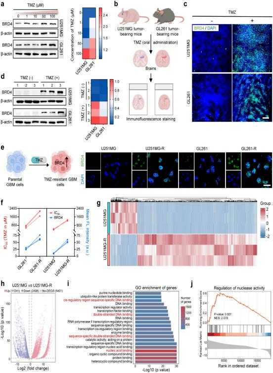
研究发现,胶质母细胞瘤(GBM)细胞中BRD4表达与替莫唑胺(TMZ)耐药性密切相关。实验显示,经TMZ处理的人U251MG和鼠GL261胶质母细胞瘤细胞中BRD4表达呈浓度依赖性增加(图1a)。在U251MG和GL261胶质瘤原位模型中,TMZ处理后组织中BRD4水平显著升高(图1c、d)。此外,TMZ耐药细胞系中BRD4水平高于敏感细胞系,且BRD4表达与TMZ的IC50值呈正相关(图1e、f)。全基因组RNA测序分析发现,耐药细胞系中DNA修复相关基因表达上调,GO富集分析显示与DNA修复相关的分子功能显著富集(图1g、h、i),GSEA分析也证实了核酸酶活性调控通路的上调(图1j),表明BRD4可能通过促进DNA修复通路的激活,导致GBM细胞对TMZ耐药性的发展。
图1.胶质母细胞瘤(GBM)细胞中BRD4表达水平与替莫唑胺耐药性相关。(a)Western blot分析不同浓度替莫唑胺处理后GBM细胞中BRD4表达水平及热图分析;(b)U251MG和GL261原位胶质瘤小鼠接受口服替莫唑胺治疗方案示意图;(c)和(d)有无替莫唑胺处理的GBM组织BRD4表达的免疫荧光图像(标尺:100µm)和Western blot分析;(e)替莫唑胺敏感和耐药细胞中BRD4表达的共聚焦荧光图像(标尺:20µm);(f)替莫唑胺敏感和耐药细胞的IC50值及BRD4荧光强度比较;(g)转录改变的热图;(h)U251MG与U251MG-R细胞中差异表达基因的火山图;(i)与DNA修复机制相关的差异表达基因的GO富集分析;(j)U251MG与U251MG-R细胞的GSEA分析
(2)通过下调GBM细胞中的BRD4表达来逆转TMZ耐药性
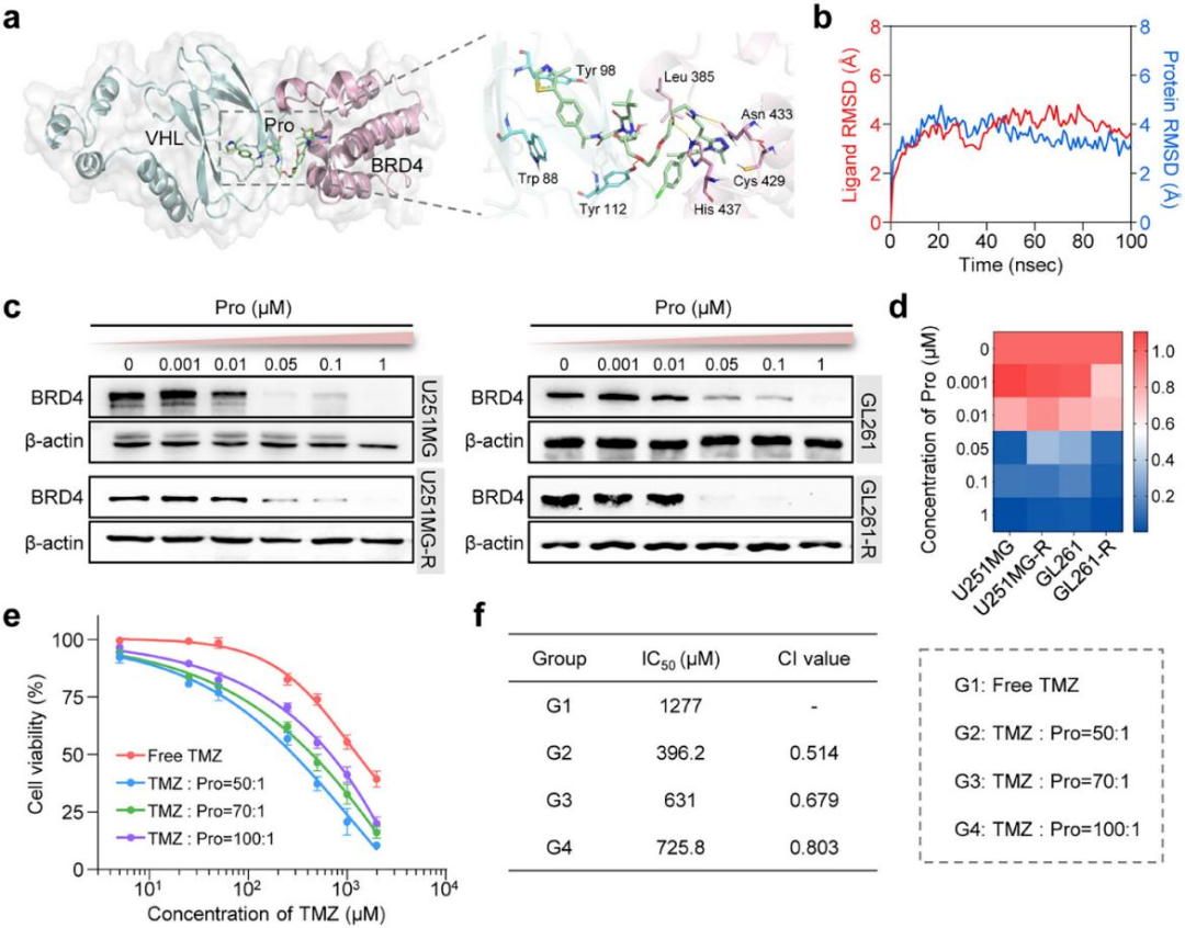
研究开发了一种靶向BRD4的PROTAC分子“Pro”,通过柔性连接臂将BRD4抑制剂JQ1与VHL E3连接酶配体连接。分子动力学模拟显示Pro可与BRD4和VHL形成稳定的三元复合物,关键残基通过氢键和疏水作用相互连接,且模拟中BRD4和VHL的RMSD在20纳秒后稳定(图2a、b)。蛋白质印迹法表明Pro以剂量依赖性方式降解TMZ敏感和耐药GBM细胞中的BRD4,低至50 nM的浓度即可有效降解BRD4,且降解依赖于JQ1和VHL配体的结合(图2c、d)。实验还发现,Pro可显著增强TMZ对耐药GBM细胞的细胞毒性,即使在100:1的低比例下,也能将TMZ的IC50值从1277 µM降低至725.8 µM,并抑制TMZ诱导的BRD4上调,与TMZ表现出协同作用(图2e、f)。这些结果表明Pro可有效克服TMZ耐药性,增强其对耐药GBM细胞的疗效。

图2 Pro通过下调GBM细胞中的BRD4表达逆转TMZ耐药性。(a)Pro、BRD4和VHL E3连接酶三元复合物的分子动力学模拟,绿色为VHL E3连接酶,红色为BRD4蛋白;(b)三元复合物中蛋白质RMSD统计值,突显最后100 ns的结构稳定性;(c)Western blot分析不同浓度Pro处理的GBM细胞(U251MG、U251MG-R、GL261、GL261-R)中BRD4蛋白表达水平;(d)基于半定量分析的热图(n=3),显示TMZ敏感和耐药细胞在不同Pro浓度下的BRD4表达情况;(e)U251MG-R细胞经TMZ和Pro不同比例处理48小时后的细胞毒性;(f)TMZ和Pro不同比例对U251MG-R细胞的IC50值和组合指数(CI)值
(3)M@TP的制备与表征
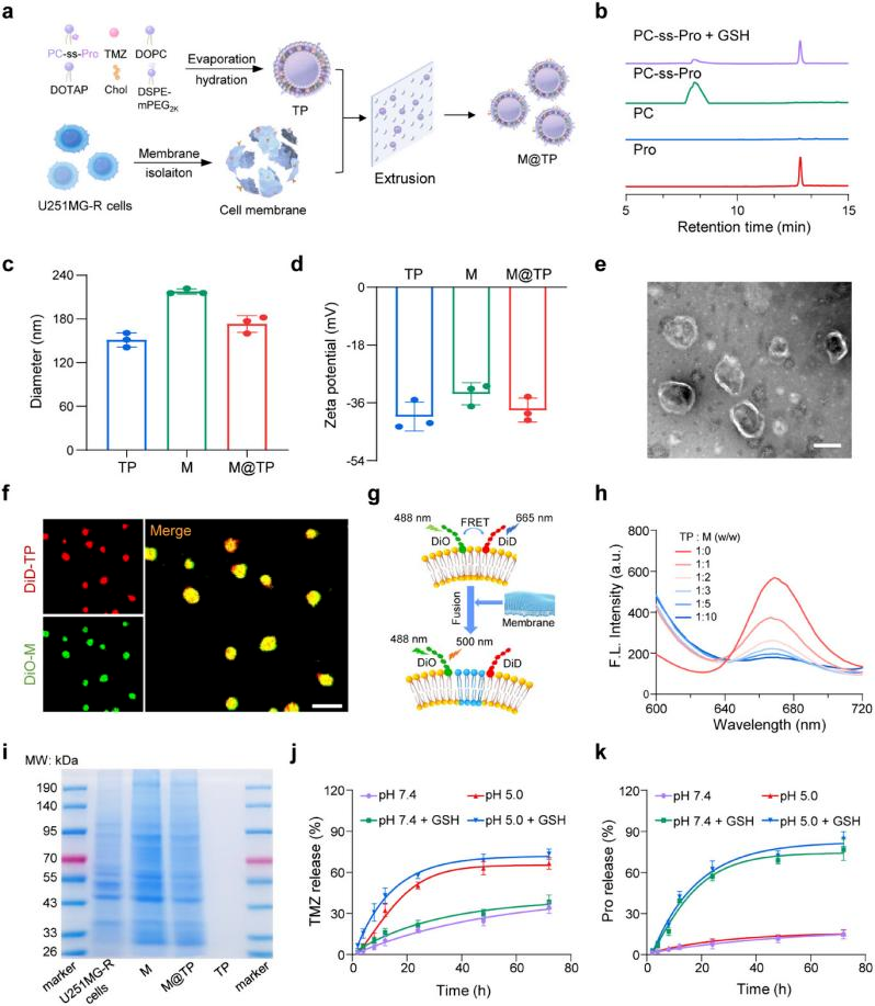
为解决PROTAC在胶质瘤治疗中因药代动力学欠佳和血脑通透性有限的问题,Pro通过二硫键与PC偶联得到前药PC-ss-Pro,其在高GSH水平的肿瘤环境中可特异性恢复蛋白降解活性。随后,将TMZ和PC-ss-Pro以50:1比例与脂质材料结合制备成脂质体(TP),并进一步与U251MG-R细胞膜共挤压,制备出具有穿血脑屏障和靶向GBM能力的仿生混合囊泡(M@TP)(图3a)。高效液相色谱分析显示,在10 mM GSH中,PC-ss-Pro可有效释放活性药物Pro(图3b)。动态光散射分析表明,细胞膜掺杂后TP粒径从160.8 nm增加到173.2 nm(图3c),表面电荷从−43.6±1.4 mV降低到−40.6±1.1 mV(图3d)。透射电子显微镜图像显示M@TP具有典型脂质体特征和球形囊泡形态(图3e),且在生物相关溶液中粒径一周内无明显变化,表现出优异稳定性(图S10)。荧光染料标记和荧光共振能量转移实验表明细胞膜与TP成功融合(图3f、g、h),SDS-PAGE分析显示M@TP与U251MG-R细胞膜具有相同蛋白质组成(图3i)。在模拟生理和肿瘤微环境中,M@TP表现出药物释放动力学的pH和氧化还原响应性,72小时后TMZ和Pro的累积释放率分别为73.3%和78.8%(图3j、k)。这些结果证实了肿瘤微环境响应性仿生混合PROTAC纳米囊泡的成功制备。

图3 M@TP的制备与表征。(a)M@TP制备的示意图;(b)Pro、PC和Pro-ss-PC在有无10 mM GSH处理下的HPLC谱图;(c)TP、U251MG-R细胞膜(M)和M@TP的平均直径;(d)TP、U251MG-R细胞膜(M)和M@TP的zeta电位;(e)M@TP的TEM图像(标尺:200 nm);(f)通过共聚焦激光扫描显微镜(CLSM)获得的DiD标记的TP(DiD-TP)和DiO标记的U251MG-R细胞膜(DiO-M)的共定位图像(标尺:500 nm);(g)FRET示意图;(h)用FRET对偶染料(DiO和DiD)标记的脂质体与不同量的U251MG-R细胞膜融合以评估融合情况;(i)通过SDS-PAGE电泳确定的U251MG-R细胞、M、M@TP和TP的蛋白质组成;(j)和(k)M@TP在不同pH值(7.4或5.0)下与或无10 mM GSH孵育时释放的TMZ和Pro的累积释放
(4)体外抗肿瘤作用
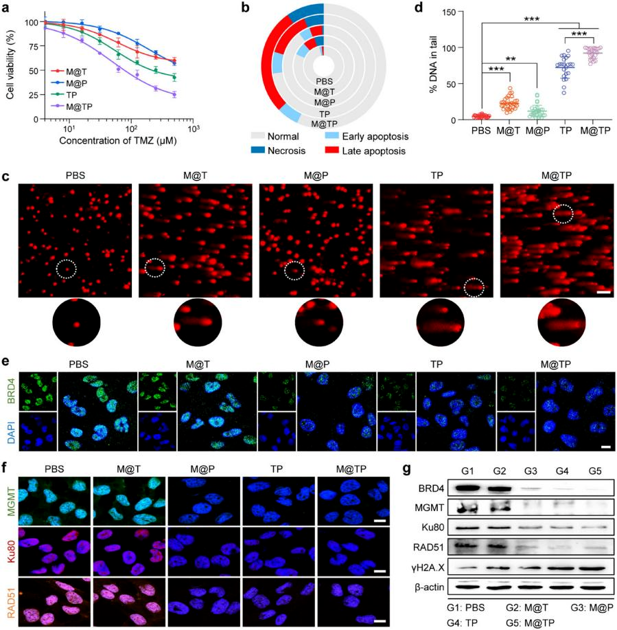
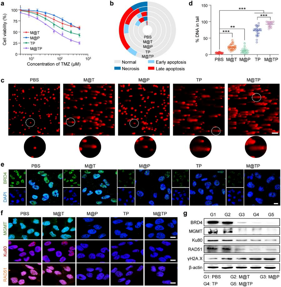
研究发现,TMZ通过DNA甲基化造成DNA双链断裂发挥抗肿瘤作用,但其效果受多种DNA修复机制(如MGMT、Ku80和RAD51)的影响。实验通过MTT试验评估了M@TP在U251MG-R细胞中的毒性(图4a),结果显示M@T和M@P对细胞活力抑制较弱,而TP因BRD4耗竭增强TMZ敏感性,表现出更强细胞毒性;M@TP则显示出最强的抗肿瘤活性,归因于细胞膜修饰增加细胞摄取。流式细胞术检测到TP处理组U251MG-R细胞凋亡率为21.1%,M@TP处理组凋亡率最高,达33.2%(图4b)。γH2A.X作为TMZ诱导DNA损伤的标志物,其水平在TP处理组高于M@T和M@P处理组,而M@TP处理组γH2A.X水平最高,且DNA片段化最明显(图4c、d)。免疫荧光和蛋白质印迹分析显示,含PC-ss-Pro的纳米颗粒(M@P、TP和M@TP)显著降低了U251MG-R细胞中BRD4蛋白水平(图4e),并降低了TMZ耐药相关蛋白(MGMT、Ku80和RAD51)的表达(图4f、g),同时M@TP诱导了最高的γH2A.X水平(图4g)。这些结果表明,M@TP通过降解BRD4,抑制DNA修复蛋白表达,增强DNA损伤,重塑U251MG-R细胞对TMZ的敏感性。

图4 M@TP的细胞毒性及克服TMZ耐药性的作用机制。(a)不同配方处理U251MG-R细胞48小时后的细胞毒性;(b)流式细胞术检测不同配方处理U251MG-R细胞24小时后的凋亡分析结果饼图;(c)不同配方处理U251MG-R细胞48小时后的彗星试验代表性荧光图像(标尺:100 µm);(d)彗星试验软件项目(CASP)对(c)中DNA尾部长度的定量;(e)不同处理后U251MG-R细胞内BRD4水平的共聚焦激光扫描显微镜(CLSM)图像(标尺:10 µm);(f)不同处理后U251MG-R细胞内MGMT、Ku80和RAD51水平的共聚焦激光扫描显微镜(CLSM)图像(标尺:5 µm);(g)不同配方处理U251MG-R细胞后BRD4、MGMT、Ku80、RAD51、γH2A.X和β-actin蛋白水平的Western blot分析,统计学显著性通过单因素方差分析(ANOVA)计算
(5)M@TP同源靶向特性的体外和体内评价
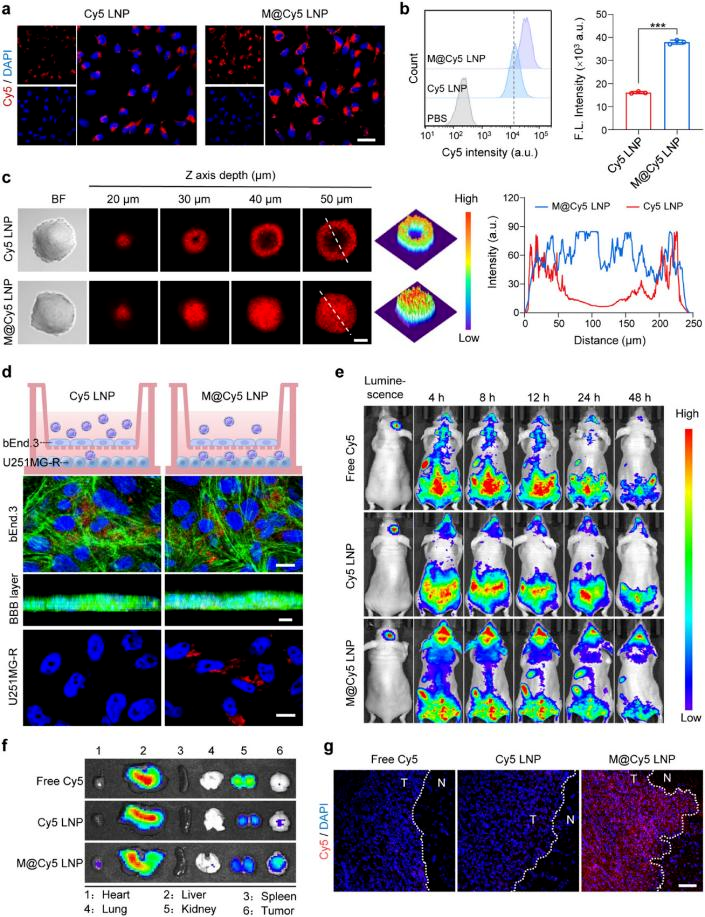
研究制备了带有或不带有膜修饰的Cy5标记脂质纳米颗粒(M@Cy5 LNP和Cy5 LNP),并评估了它们在U251MG-R细胞中的摄取行为。结果显示,M@Cy5 LNP在细胞质中的Cy5强度比Cy5 LNP高2.3倍(图5a、b)。在不同细胞类型中,M@Cy5 LNP表现出特异性摄取能力。在3D多细胞肿瘤球体中,M@Cy5 LNP的荧光均匀分布于整个肿瘤球体,而Cy5 LNP仅限于外围,表明M@Cy5 LNP具有更强的肿瘤穿透能力(图5c)。在Transwell实验中,M@Cy5 LNP在体外穿过血脑屏障的能力显著优于Cy5 LNP(图5d)。此外,M@Cy5 LNP处理后,脑内皮细胞(bEnd.3)中关键紧密连接蛋白的表达水平发生变化,表明其可能通过调节紧密连接增强BBB穿透能力。
在体内实验中,M@Cy5 LNP在原位胶质母细胞瘤小鼠脑肿瘤部位的荧光信号强烈,4小时达到峰值并持续至48小时,而Cy5 LNP和游离Cy5的荧光较弱(图5e)。体外成像显示,M@Cy5 LNP治疗组的脑部荧光强度显著高于其他组(图5f、g)。药代动力学分析表明,M@TP的全身循环时间显著延长,其t1/2为9.61小时,比游离Pro(1.48小时)长六倍多,比TP(4.08小时)长两倍多。M@TP的AUC值也显著高于游离药物和TP,表明其显著增强了TMZ和Pro在血液中的滞留时间。这些结果表明,肿瘤细胞膜包覆的M@TP具有优越的血脑屏障穿透能力和同型肿瘤靶向能力,为胶质母细胞瘤治疗提供了有力支持。
图5 体外和体内评估M@TP的同源靶向特性。(a)通过CLSM观察Cy5 LNP和M@Cy5 LNP处理U251MG-R细胞2小时后的细胞摄取情况(标尺:20 µm);(b)流式细胞术观察Cy5 LNP和M@Cy5 LNP处理U251MG-R细胞2小时后的细胞摄取情况;(c)Cy5 LNP和M@Cy5 LNP在U251MG-R多细胞球体中的穿透能力(标尺:100 µm);(d)使用Transwell实验评估Cy5 LNP和M@Cy5 LNP穿过血脑屏障的能力,红色为NPs(Cy5信号),蓝色为Hoechst 33342标记的细胞核,绿色为Alexa Fluor 488鬼笔石碱标记的bEnd.3细胞骨架F-actin,bEnd.3和U251MG-R图像的标尺为10 µm,血脑屏障层的标尺为5 µm;(e)体内注射后不同时间点,U251MG-R原位胶质母细胞瘤小鼠体内自由Cy5、Cy5 LNP或M@Cy5 LNP的分布情况;(f)体外荧光图像,展示注射自由Cy5、Cy5 LNP或M@Cy5 LNP 24小时后U251MG-R原位胶质母细胞瘤小鼠主要器官和胶质瘤肿瘤的荧光图像;(g)脑肿瘤切片的代表性荧光图像,N为正常脑组织,T为肿瘤(标尺:100 µm)。统计显著性通过Student's t-test计算
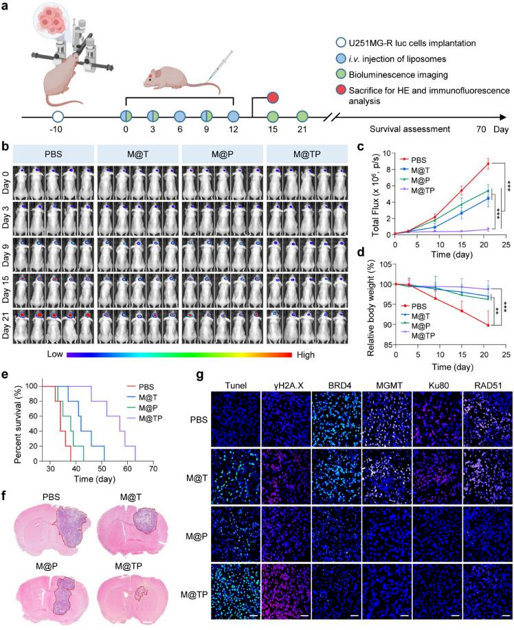
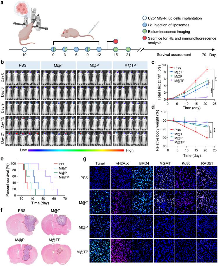
(6)在U251MG-R原位胶质母细胞瘤模型中克服替莫唑胺耐药性
研究在携带替莫唑胺耐药性U251MG-R-luc胶质母细胞瘤的小鼠体内评估了M@TP的抗肿瘤效果。小鼠在肿瘤细胞注射后第10天被随机分为四组,分别静脉注射PBS、M@T、M@P和M@TP,共五次(每三天一次)(图6a)。结果显示,M@TP治疗组显示出最强的抗肿瘤反应(图6b、c),而M@T和M@P治疗效果有限。接受M@T和M@TP治疗的小鼠体重变化不明显,而PBS组和M@P组体重显著下降(图6d)。生存曲线分析表明,M@TP治疗组小鼠的中位生存期为59天,显著长于其他组(图6e)。H&E染色结果显示M@TP组肿瘤病灶最小(图6f)。免疫荧光染色分析表明,M@TP诱导了Tunel阳性凋亡细胞和γH2A.X阳性核损伤,并显著降低了DNA修复标志物(BRD4、MGMT、Ku80和RAD51)的表达(图6g)。重要器官的H&E染色和血液生化检测未发现明显病变或异常(图S20、S21)。这些结果表明,仿生混合PROTAC纳米囊泡M@TP通过阻断多种DNA修复途径,在耐药性胶质母细胞瘤治疗中表现出优异疗效。
图6 在U251MG-R原位胶质母细胞瘤模型中体内克服TMZ耐药性。(a)U251MG-R-luc肿瘤小鼠抗肿瘤治疗的示意图;(b)U251MG-R-luc肿瘤小鼠在不同时间的体内成像;(c)不同治疗后小鼠肿瘤生物发光强度的定量分析;(d)接受不同治疗U251MG-R-luc肿瘤小鼠的体重变化;(e)不同治疗后小鼠的Kaplan-Meier生存分析;(f)从每个组中切取的全脑进行H&E染色图像(标尺:1 mm);(g)每组原位脑肿瘤小鼠模型的Tunel、γH2A.X、BRD4、MGMT、Ku80和RAD51染色图像(标尺:50 µm)。统计学显著性通过单因素方差分析(ANOVA)计算
(7)TMZ与M@P在术后恶性胶质母细胞瘤模型中的联合治疗
为研究BRD4降解剂Pro抑制胶质母细胞瘤复发的潜力,GL261-luc胶质母细胞瘤细胞被正位接种到C57小鼠体内。在肿瘤接种后第16天,通过手术显微镜切除原发肿瘤组织,建立术后胶质母细胞瘤模型(图7a、b)。手术后,生物发光信号显著降低(图7d),但H&E染色显示存在残留肿瘤灶(图7c)。随后,小鼠被分为四组(PBS、游离替莫唑胺、M@P和替莫唑胺+M@P),以评估抑制复发的疗效。结果显示,与PBS组相比,Free TMZ或M@P治疗仅轻微减少肿瘤复发(图7d、e),而TMZ和M@P的联合治疗对颅内残留肿瘤再生长表现出最显著的抑制作用(图7d、e)。此外,接受PBS治疗的小鼠出现轻微体重减轻,而其他组未见显著体重波动(图7f)。接受TMZ加M@P治疗的小鼠表现出显著延长的生存时间和更高的肿瘤细胞凋亡率(图7g、h)。这些结果表明,TMZ和M@P的联合治疗为抑制肿瘤复发、提高生存率和改善术后胶质母细胞瘤治疗效果提供了一种有前景的策略。
图7 评估TMZ与M@P联合治疗对恶性胶质母细胞瘤复发的疗效。(a)联合治疗的示意图;(b)手术肿瘤切除过程;(c)术后脑组织的代表性H&E图像(标尺:500 µm);(d)小鼠手术切除后胶质母细胞瘤的体内成像;(e)不同治疗后小鼠肿瘤生物发光强度的定量分析,灰色箭头指示手术切除日期,数据以平均值±标准差(SD)表示(n=3);(f)接受不同治疗的小鼠体重变化;(g)接受不同治疗的小鼠Kaplan-Meier生存曲线;(h)各组正位脑肿瘤小鼠模型的Tunel染色图像(标尺:50 µm)。统计学显著性通过单因素方差分析(ANOVA)计算
(8)通过TMZ和M@P联合治疗在体内重编程肿瘤免疫微环境
研究进一步分析了TMZ联合M@P治疗过程中胶质母细胞瘤(GBM)微环境中免疫细胞的组成。结果显示,TMZ+M@P组肿瘤组织中浸润性CD8+ T细胞比例显著增加至12.8%,远高于其他组;CD4+ T细胞浸润率也显著提高至27.3%(图8a、b)。在脾脏中,TMZ+M@P组CD8+ T细胞群体也显著增加(图8c)。此外,TMZ+M@P组小鼠淋巴结中成熟树突状细胞(DCs)比例显著上升至27%,而PBS组仅为9.42%(图8d)。TMZ+M@P组还显著降低了M2样巨噬细胞比例,同时促炎M1样巨噬细胞比例增加(图8e)。此外,TMZ+M@P组产生最高浓度的TNF-α、干扰素(IFN)-γ和IL-6,而IL-10水平降低(图8f)。这些结果表明,TMZ联合M@P治疗通过调节免疫细胞组成和细胞因子水平,显著增强了抗肿瘤免疫反应。
图8 TMZ联合M@P在体内介导的肿瘤免疫微环境重编程。(a)流式细胞术定量分析肿瘤组织中CD8⁺ T细胞百分比(门控于CD3⁺ T细胞)(n=3);(b)流式细胞术定量分析肿瘤组织中CD4⁺ T细胞百分比(门控于CD3⁺ T细胞)(n=3);(c)脾脏中CD8⁺ 和CD4⁺ T细胞百分比的代表性流式细胞术定量分析(门控于CD3⁺ T细胞)(n=3);(d)不同治疗后淋巴结中DCs成熟度的代表性流式细胞术定量分析(门控于CD11b⁺CD80⁺CD86⁺)(n=3);(e)肿瘤组织中M1样表型和M2样表型巨噬细胞百分比的代表性流式细胞术定量分析(门控于CD45⁺CD11b⁺F4/80⁺细胞)(n=3);(f)不同治疗后血清中TNF-α、IFN-γ、IL-6、IL-10的热图(n=3)。统计学显著性通过单因素方差分析(ANOVA)计算
研究小结:
本研究开发了一种名为M@TP的生物模拟混合PROTAC纳米囊泡,其通过伪装GBM细胞膜实现对血脑屏障的穿透和对GBM细胞的靶向。在GBM细胞的酸性和高GSH环境中,M@TP能够释放TMZ和Pro,降解BRD4以阻断多种DNA修复通路(包括NHEJ、HR和MGMT),恢复对TMZ的敏感性。体外和体内实验结果表明,M@TP可有效抑制耐药GBM及术后GBM肿瘤的增殖和生长,并延长小鼠生存时间,为逆转TMZ耐药性和改善GBM患者预后提供了有前景的策略。
