
周围神经系统损伤临床常见且致严重功能障碍,全球年病例超百万,现有端到端缝合(适短缺损)、自体神经移植(“金标准”,适长缺损)等疗法,对长段缺损存供体有限、修复效率低等局限。近年神经导管(NGCs)成研究重点,可由 PLLA 等合成材料或胶原蛋白等天然材料制成,借静电纺丝、3D 打印等技术造特定结构,植入种子细胞或加生物活性因子可促神经再生。神经工程发展下,电刺激神经调控受关注,但传统技术有缺陷。无线供能技术应运而生,磁电耦合技术还能转磁场为电场刺激,在脑、脊髓调控显优势,在外周神经修复中应用待探索。

图 1. 磁电耦合驱动的电活性神经引导导管构建示意图及周围神经再生机制图
一、高电导神经导管的成功制备及表征
银纳米材料(尤其高长径比的AgNFs)因优异性,是理想导电增强组分;PCL生物相容性、可打印性及降解性佳,适配神经再生支架需求;3D打印能精准调控支架孔隙结构,模拟天然微环境。该工作以3D生物打印技术,将AgNFs引入PCL基质制备PCL/AgNF复合材料,再用明胶修饰表面,得到PCLG/AgNF NGCs。
SEM显示AgNFs在支架表面及截面均匀镶嵌,局部形成连续导电网络,赋予材料优电性能;EDS证实明胶涂层(S、N元素)及银元素均匀分布,支撑电导率结果。机械性能方面,PCLG/AgNF哑铃状试样因AgNFs起增强作用,杨氏模量较PCLG样条提升59.93%;而导管样品经100次垂直管腔压缩循环,仍保留约91%初始压缩应力且无明显结构损伤,表明其优良得结构稳定性,这对体内长期应用十分关键。

图 2. PCLG/AgNF神经引导导管的形貌分析与物理性能
二、MECES信号收集及分析
从微观来看,导体与磁场相对运动时,导体内自由电荷受洛伦兹力定向运动:自由电子被驱至导体一端积累负电荷,另一端缺正电荷,形成动生电动势,电路闭合则产生感应电流。为探究PCLG/AgNF在运动磁场(MMF)中的电响应,研究采用自行组装的磁电信号采集系统。磁发生器以500 rpm恒定转速运行,调节PCLG/AgNF与长条状钕铁硼磁铁外边缘垂直距离发现:距离从0.5 cm增至2.5 cm时,电信号幅度从475.7±9.71 μA 降至16.67±0.58 μA,且近距离时信号幅度变化更显著。这源于法拉第电磁感应定律——导体特性稳定时,感应电流与磁场磁通量密度成正比,而磁发生器磁通量密度空间分布非线性,直接影响电响应幅度与变化速率。固定垂直距离为5 mm,研究转速影响:300 rpm、400 rpm、500 rpm下,磁电耦合电信号幅度分别为351.67±7.10 μA、408.33±5.86 μA、475.67±9.71 μA,信号幅度随转速升高而增加。这些结果表明,系统电响应与磁场特性、操作条件密切相关,为精准无线信号控制奠定基础。

图 3. PCLG/AgNF 支架的磁电响应性能
三、MECES对神经细胞的调控及机制研究
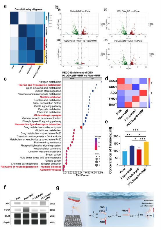
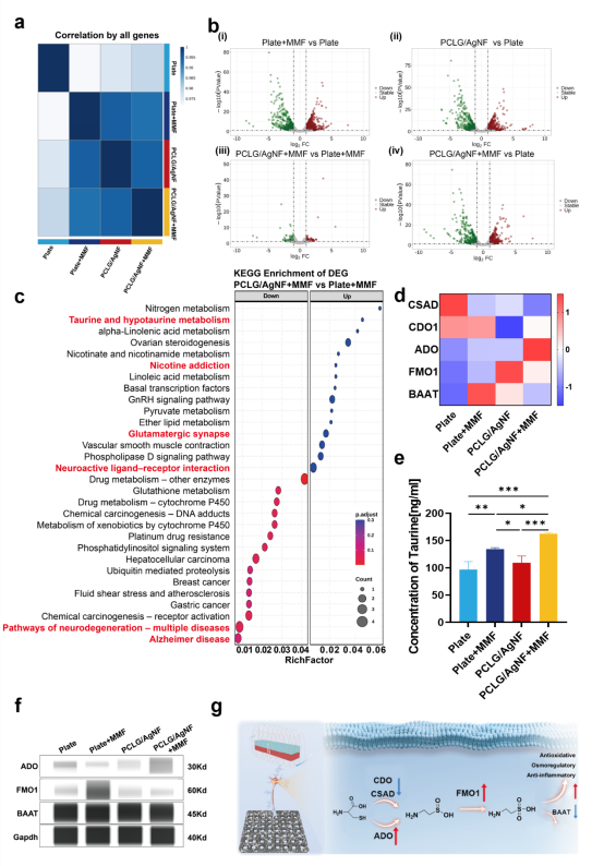
PC12细胞是一种常用的神经细胞模型,具有类似的神经发生特性。为在细胞水平上探究PCLG/AgNF来源的MECES在促进周围神经修复中的生物活性作用,研究人员将PC12细胞与Transwell小室系统结合使用。MECES在神经细胞的增殖及迁移能力方面具有最显著的促进作用,MMF仅轻微促进效果,而PCLG/AgNF材料本身并没有显著性效果。其中,MECES下细胞活力较Blank组提升超200%;证实MECES是促神经细胞增殖及迁移的关键。神经分化研究中,RT-qPCR分析β3-tubulin(早期分化)、Nf-H(轴突成熟)、GAP43(突触形成)表达。PCLG/AgNF+MMF组三种基因持续上调,促分化作用显著;MMF本身或单纯PCLG/AgNF材料对分化无显著影响,证明MECES具促神经分化潜力。虽有相关研究证明磁电响应下的电刺激信号可以促周围神经再生,但机制不明。该研究通过基因测序进一步探索了深层机制。单独MMF或PCLG/AgNF处理,均未激活经典神经再生通路;而MECES特异性激活谷氨酸能突触、牛磺酸及亚牛磺酸代谢等四条神经通路,抑制神经退行性变通路。牛磺酸在糖尿病型周围神经病变的治疗中具有广泛应用。进一步地,观测到牛磺酸及亚牛磺酸代谢通路关键基因表达的变化,并通过ELISA证实MECES处理3天细胞内牛磺酸浓度显著升高,蛋白印迹结果与之一致。因此,推断出MECES激活牛磺酸及亚牛磺酸代谢通路,促牛磺酸含量升高,进而在调控周围神经再生过程。

图4. 磁电耦合电刺激对PC12细胞作用的分子机制研究
四、PCLG/AgNF电活性神经导管体内修复研究
体内修复研究中,通过SD大鼠构建10mm的坐骨神经缺损模型。综合运用行为学评估、电生理评估手段以及组织病理学染色等多种技术手段,系统探讨了单纯磁刺激,PCLG/AgNF电活性NGCs本身,以及排除磁刺激影响后的MECES对坐骨神经缺损的治疗效果。体内修复研究的综合结果显示PCLG/AgNF+MMF组产生的MECES极大促进了坐骨神经再生修复的进程,达到了与自体移植组相当的效果。PCLG/AgNF组表现出了次优的修复效果,这种修复效果可能与其优良的电导性有关。而MMF本身并没有表现出显著的促进效果,这可能是因为在该研究体系下的磁刺激参数不足以使坐骨神经得到显著的修复促进效果。最终,还通过体外降解实验,银溶出实验,生化分析,以及肝肾切片观察多维度验证了PCLG/AgNF的生物相容性。
该研究表明,将导电生物材料与无线电磁场相结合,可构建一个能有效促进神经再生与功能恢复的协同平台。这项研究不仅验证了MECES技术在治疗方面的优越性,还为精准神经刺激提供了一种新型无线平台。

