2020年6月1日,国家人体组织功能重建技术研究中心(简称“中心”)施雪涛教授、广州医科大学附属第三医院安庚医生、美国俄克拉荷马大学毛传斌教授作为通讯作者等在Nature Communications上在线发表了题为“Functional reconstruction of injured corpus cavernosa using 3D-printed hydrogel scaffolds seeded with HIF-1α-expressing stem cells”的研究论文。
该研究为海绵体组织损伤的临床难题提供了新的解决方案。作者通过结合了水凝胶3D打印技术和缺氧诱导因子(HIF-1α)突变的肌源性干细胞(MDSCs),构建了一种表面负载肝素涂层的生物工程血管化海绵体修复支架。在兔海绵体缺损模型中,该组织工程支架取得了极好的修复效果,阴茎海绵体受损的雄兔成功地恢复了勃起和射精能力,将其与雌兔合笼后获得了多只健康的幼崽。

海绵体组织是男性外生殖器的重要组成部分,多种疾病或外伤可能会导致海绵体的畸形或缺损,从而严重影响患者性功能和生殖功能。作为一种终末器官,阴茎海绵体没有自动再生的能力,而人工修复海绵体的方法往往会受到解剖学、美学、功能和伦理道德等多方面的挑战。因此,开发一种高效的用于海绵状重建的再生疗法再临床医学上具有重大意义。
由于海绵体组织特殊的结构和复杂的生理功能,用于海绵体修复的组织工程材料必须具有适当的机械性能。作者选择了透明质酸(HA)和明胶(gelatin)两种生物相容性好的成分作为原料,并对它们进行甲基丙烯酸改性后配置成3D打印墨水(包含质量分数2%的HAMA,15%的GelMA和0.5%的光引发剂I 2959),通过3D打印-紫外线光交联方法制备了水凝胶支架。力学测试结果表明该支架材料与天然海绵体组织具有良好的力学匹配性。例如,其杨氏模量值(40.14±9.03 kPa)接近原生海绵体(〜20 kPa),且能在20次循环压缩测试(实验应力40 kPa,而男性勃起功能中结构应力的升高范围为5.1-31.5 kPa)后基本保持其原始机械性能与形态。

图1. 兔海绵体损伤修复示意图。a.从兔腿部肌肉中提取MDSCs。b.通过慢病毒转染获得HIF-1α突变的MDSC。c.通过3D打印技术制备3D打印的水凝胶支架。d.通过逐层自组装将肝素沉积在3D打印的水凝胶支架的表面上,以获得涂覆有肝素的水凝胶支架。 e.将HIF-1α突变的MDSC接种在肝素包裹的水凝胶支架上,并分泌与血管生成相关的因子。f.将支架植入海绵体损伤的家兔中,以原位修复阴茎海绵体并恢复阴茎的勃起和射精功能。
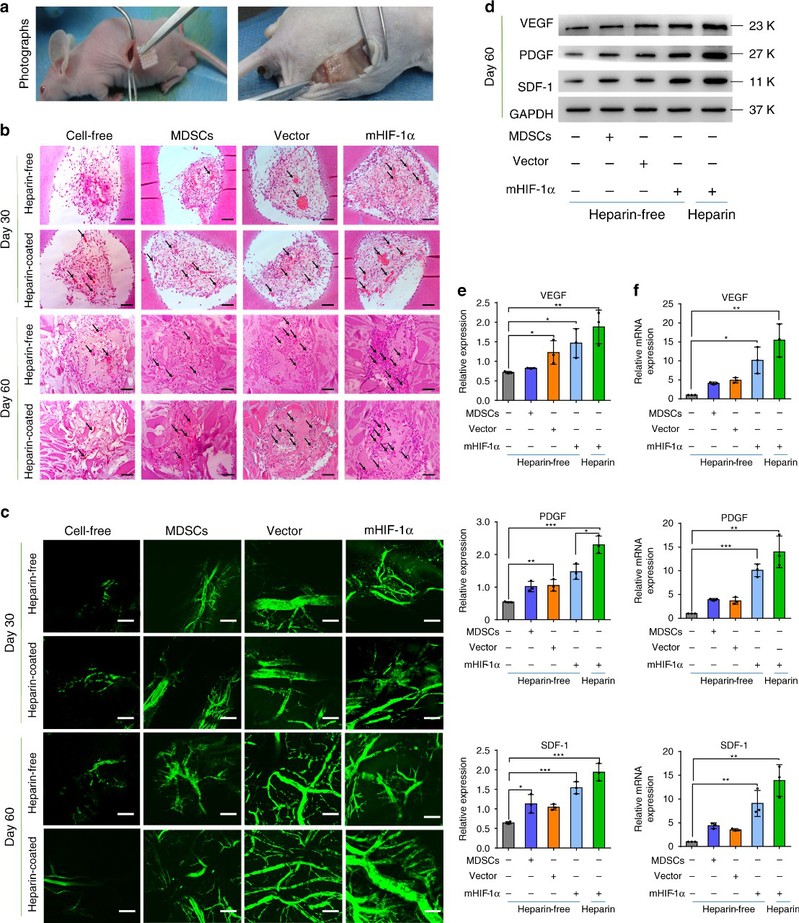
同时,海绵窦内微血管系统的重建对海绵体功能的恢复起着至关重要的作用。鉴于调节血管生长因子的关键转录激活因子HIF-1α的表达对氧非常敏感,作者设计了HIF-1α突变的肌源性干细胞(mHIF-1α MDSCs),其不不仅在常氧和低氧状态下稳定且高水平地表达HIF-1α,而且在HIF-1α的调节下明显提高血管生成相关因子的表达,从而提高血管生成的效果。此外,研究者还利用逐层组装法,将肝素(一种多糖大分子,对血管生成因子具有良好的亲和力)沉积到3D打印的水凝胶支架上,从而刺激植入部位新生血管形成。动物实验表明,植入到裸鼠皮下的水凝胶支架拥有良好的促进血管再生效果,植入60天后可观察到明显的新血管生成。

图2.载有细胞的3D水凝胶支架再裸鼠皮下植入实验
在随后的家兔植入实验也去的良好效果,通过植入部位的医学成像和不同组的海绵体内压(ICP)和平均动脉压(MAP)测量,结果显示植入该支架后基本恢复了家兔海绵体组织的弹性和勃起功能。研究者还进行了不同支架的对照组交配评估实验。mHIF-1α组的四只雌兔在4个月内连续分娩了多只小兔子,而在其它对照组中,4个月的试验周期内没有或仅有一只小兔子出生。这一结果表明,mHIF-1α组海绵体损伤的雄兔成功恢复了生殖功能。

图3.不同实验组新生兔的出生时间点和数量。
综上所述,这一工作不仅首次利用干细胞及3D打印技术成功修复海绵体缺损,使雄兔恢复了生殖能力,还向血管化生物工程支架库的开发迈出了重要一步。除了应用于人体内血管最丰富的海绵体组织,这种3D打印组织工程支架还具有修复其他含血管组织(例如皮肤、鼻组织和心肌组织等)的潜力。
文献链接:https://www.nature.com/articles/s41467-020-16192-x
