
华南理工大学制浆造纸工程国家重点实验室王小英教授课题组通过在甲壳素海绵的网络中加入不同形态的MXene基纳米材料(手风琴状、插层、单层、纳米金负载的单层),制作了一系列甲壳素/MXene复合海绵,可防止大量失血,并促进细菌感染伤口的愈合过程。相关成果作为封面论文发表于《Advanced Healthcare Materials》,题目是“MXene-enhanced Chitin Composite Sponges with Antibacterial and Hemostatic Activity for Wound Healing”。华南理工大学黎珊珊博士生为第一作者、顾彬硕士为共同一作,王小英教授为通讯作者,南京中医药大学徐长亮老师为共同通讯。该工作得到了国家自然科学基金、广东省自然科学基金等支持。
背景介绍
严重创伤的创面治疗是日常生活、临床手术和战争事件中的一个重要问题。众所周知,不可控的出血、细菌感染和愈合缓慢是伤口治疗的挑战,在此过程中可能发生严重的伤口感染甚至死亡。伤口愈合是一个精确而复杂的过程,包括止血、炎症、增殖和重塑,因此理想的创面敷料应该具有加速止血、抗菌、促进细胞增殖和再生的功能。但大多数商业创面敷料只有特定的单一或双重功能,无法满足临床多功能的要求。为了克服这一局限性,本课题组通过在甲壳素海绵(CH)的网络中加入不同形态的MXene基纳米材料(手风琴状、插层、单层、纳米金负载的单层),制作了一系列甲壳素/MXene复合海绵,可防止大量失血,促进细菌感染伤口的愈合过程。


图1. 论文封面及MXene增强甲壳素复合海绵的制备、应用示意图
不同MXene基纳米材料的制备
该研究采用HF刻蚀法制备了手风琴状的MXene(MX),并在此基础上,利用甲壳素的碱脲溶液对MX进行插层获得插层的MXene(iMX)。同时,采用HCl/LiF刻蚀法制备了单片层MXene(sMX),并与纳米金混合获得负载纳米金的sMX(Au@sMX)。

图2. 多种MXene基纳米材料的表征
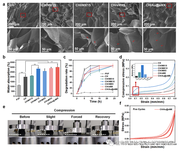
复合海绵的制备
通过将不同的MXene基纳米材料与甲壳素在氢氧化钠/尿素溶液中混合,然后交联并随冷冻干燥,制备了复合海绵。结果表明MXene基纳米材料的加入改善了甲壳素海绵的孔隙结构、水吸收能力。此外,所得的复合海绵具有优异的可降解性能及水触发的压缩回弹性能。

图3. 不同MXene增强甲壳素复合海绵的表征
复合海绵的止血性能
与商用止血海绵相比,Mxene增强甲壳素复合海绵具有更优异的体内外止血性能。其中,甲壳素作为海绵基质提供了多孔结构用于富集红细胞和血小板,同时刺激了外源性凝血途径;MXene基于其较大的比表面积和电负性,进一步增强了红细胞和血小板的粘附;sMX负载的AuNPs在激活内在凝血途径中起重要作用,为CH/Au@sMX复合海绵提供了最佳的止血能力。


图4. 复合海绵的体内外止血性能
复合海绵的抗菌性能
光热疗法被认为具有广谱抗菌作用,不易引起耐药行为。在添加不同的MXene基纳米材料后,复合海绵的光热效应显着增强。此外,复合海绵本身展示出对细菌的捕获能力,这可能是因为:i) MXene提高了甲壳素海绵的亲水性,可以改善细菌与表面的接触,从而捕获细菌;ii)MXene可对细菌细胞壁或外膜进行物理破坏;iii) MXene纳米片对细菌表现出很强的吸附性。结合光热杀菌。复合海绵对金黄色葡萄球菌和大肠杆菌的杀菌率最高可达100%和99.64%。

图5. 复合海绵的体外抗菌性能
复合海绵在感染伤口的促愈合性能
为了评估复合海绵在感染伤口的促愈合性能,在小鼠背部建立了细菌感染创伤模型。CH/Au@sMX+NIR组的伤口闭合率在第3天到第9天明显高于对照组、CH和CH/Au@sMX组。同时,根据H&E染色可知,CH/Au@sMX+NIR组的新生纤维看起来更紧凑,更紧密,表明伤口恢复更快。这些结果证明,CH/Au@sMX复合海绵在近红外照射下可促进细菌感染创面愈合。

图6. 体内细菌感染的创面愈合
结论
本研究通过将不同的MXene基纳米材料掺入CH中制备了一系列甲壳素/MXene复合海绵,该海绵具有多功能性且高效,可满足全阶段伤口治疗的需求。海绵中MXene的形态是影响海绵吸水/血液吸收、力学性能和止血性能等性能的主要因素。由于捕获和光热效应之间的协同作用,复合海绵对大肠杆菌和金黄色葡萄球菌表现出显着的抗菌行为。在掺入金纳米粒子后,所得的CH/Au@sMX海绵通过加速血细胞凝固而具有更好的止血能力,以及更好的刺激细胞迁移的能力。总之,甲壳素/MXene复合海绵,尤其是CH/Au@sMX海绵,可实现快速止血、抗感染和皮肤再生,对感染皮肤伤口的整体愈合具有积极作用,表明它们作为伤口敷料的巨大潜力。此外,该研究拓宽了MXene基纳米材料在生物医学领域的应用。
文章链接:https://doi.org/10.1002/adhm.202102367