导航
首页
统战机构
规章制度
统战队伍
统战动态
党派团体
民主党派及无党派人士...
中国国民党革命委员会
中国民主同盟
中国民主建国会
中国民主促进会
中国农工民主党
中国致公党
九三学社
台湾民主自治同盟
无党派人士
中华全国归国华侨联合...
中华全国工商业联合会
华南理工大学各民主党...
民革华南理工大学总支
民盟华南理工大学委员...
民建华南理工大学支部
民进华南理工大学基层...
农工党华南理工大学总...
致公党华南理工大学基...
九三学社华南理工大学...
华南理工大学归国华侨...
华南理工大学港澳联谊...
华南理工大学党外知识...
华南理工大学欧美同学...
华南理工大各民主党派...
参政议政
人民代表大会
政治协商会议
政府参事
理论研究
华南理工大学统战理论...
广东省人民政协理论研...
人物风采
统战人物
统战专题
统战知识
统战春秋
高层之声
学习园地
政策法规
成果展示
同心筑梦 继往开来---...
办事指南
下载专区
办事流程
协助民主党派发展新成...
协助民主党派基层组织...
最新发布
当前位置:
首页
统战专题
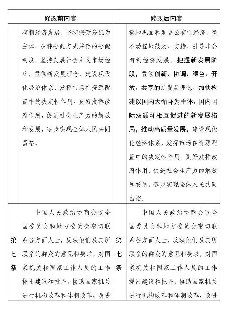
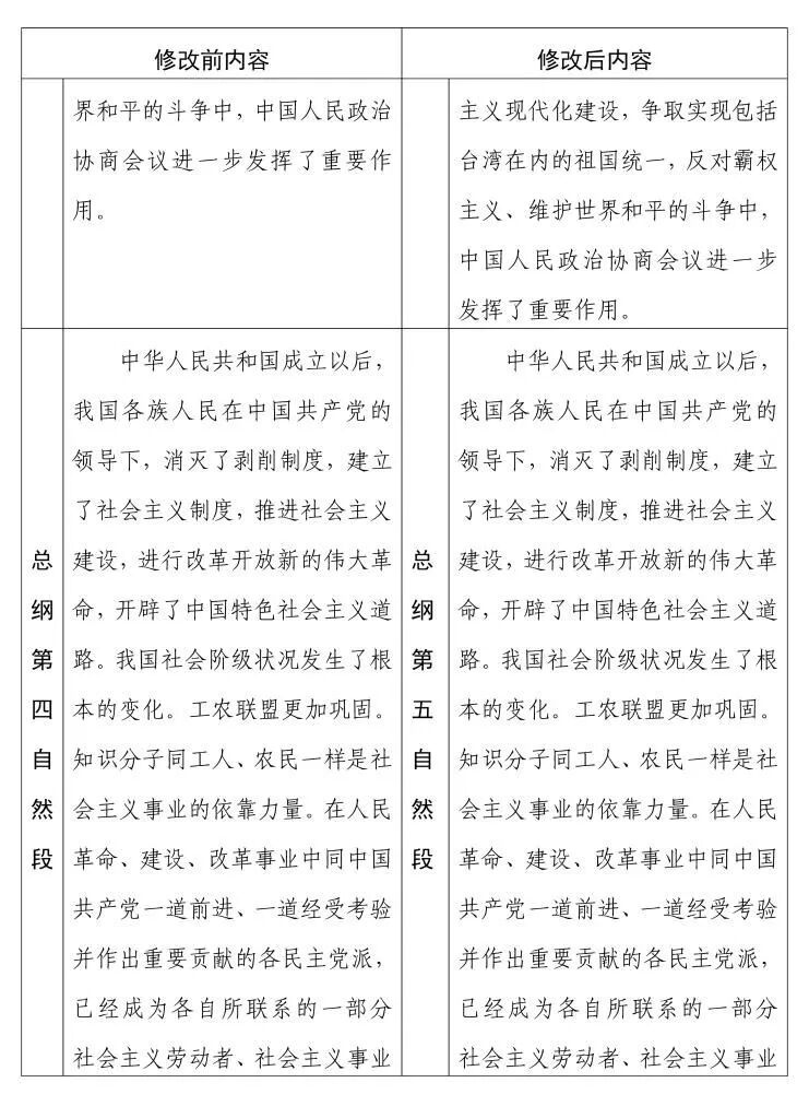
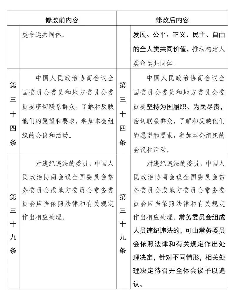
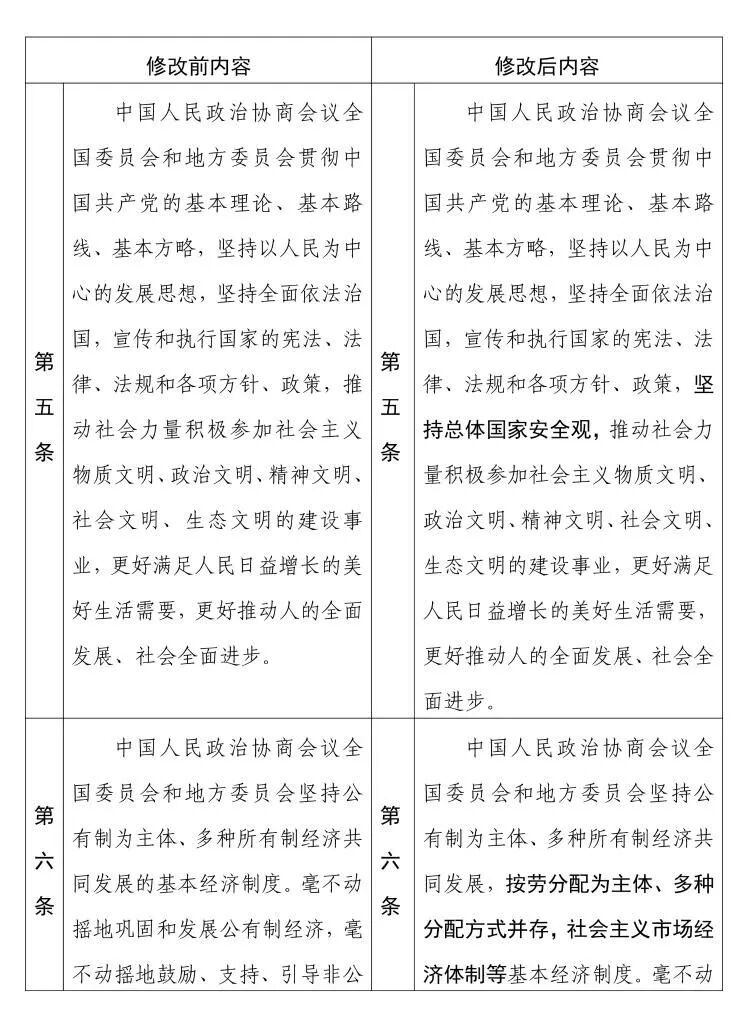
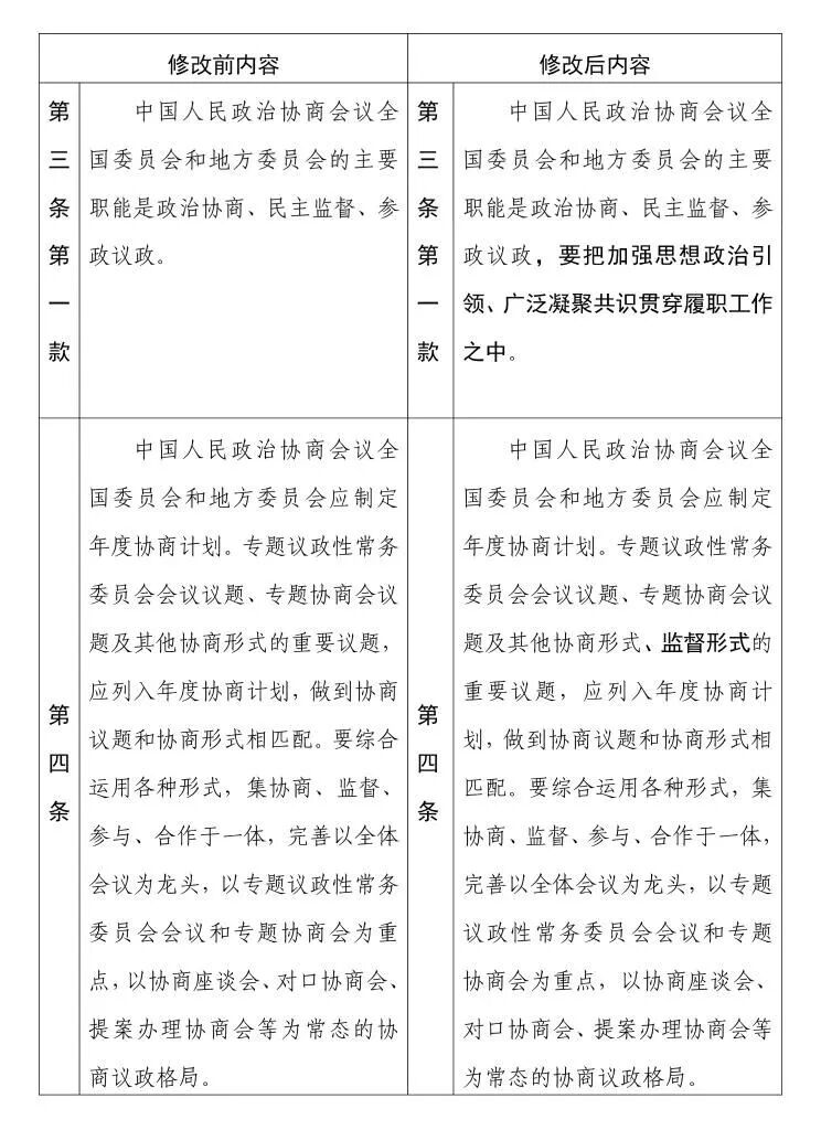
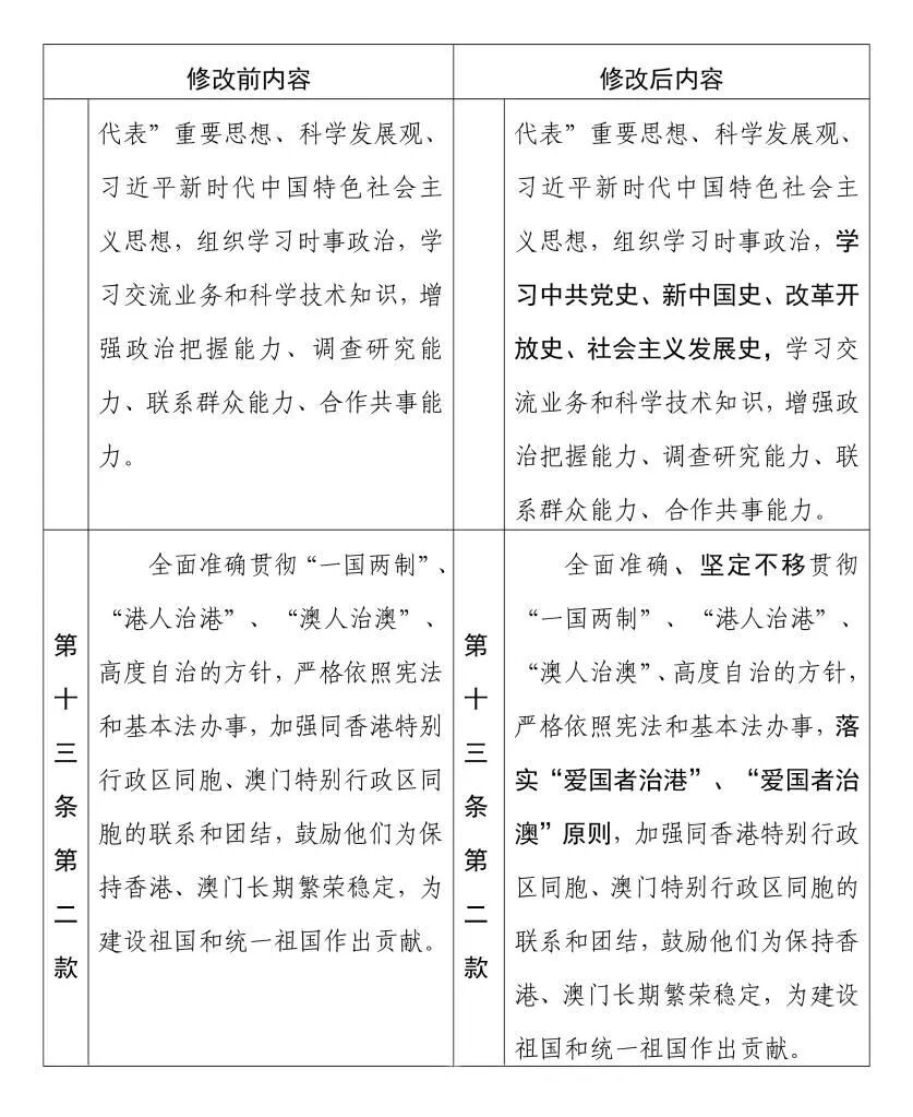
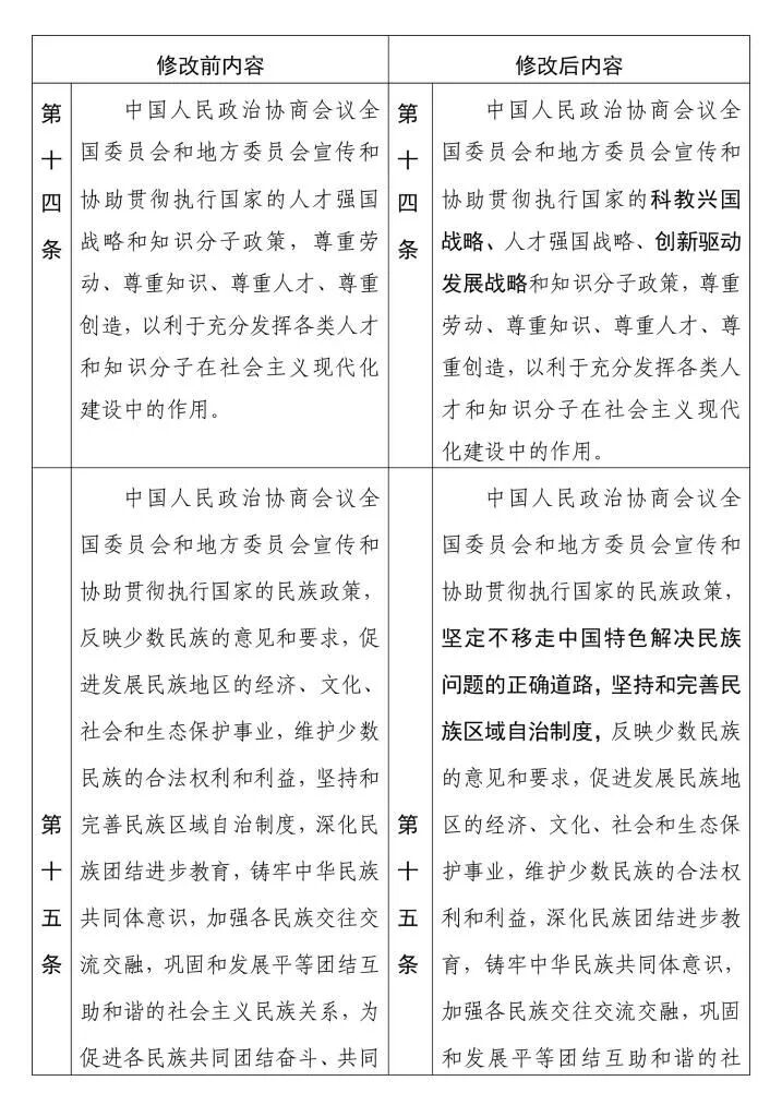
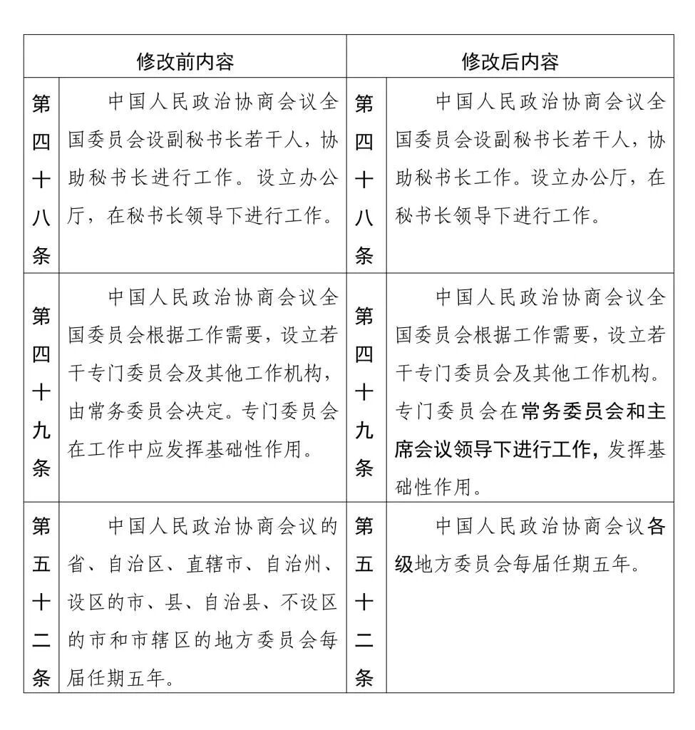
【聚焦】一目了然!中国人民政治协商会议章程修改前后内容对照表
时间:2023-03-22
单位:统战部
浏览量:
87
分享到
A+
A-
夜晚模式
(来源/新华社 编辑/党委统战部)
返回
原图
/