您好,欢迎访问华南理工大学外国语学院!
我院本科教学质量排名全校第二
发布时间:2022-10-31
访问量:
686

 近日,学校教务处公布了《2021年度学院(系)本科教学质量状况白皮书》,我院排名全校第二(文科学院第一),在20192020年全校本科教学质量均排名第四的基础上再进一步,创历史最好成绩。

 近年来,在外国语学院党委的正确领导下,学院领导高度重视本科教学工作,提前谋划,下好先手棋;承担本科教学工作的全体教师勇于担当,奋力拼搏,共同开创了本科教学发展的新局面,实现了本科教学内涵式发展。目前,学院已在课程思政、专业建设、课程建设、教学奖励、教材编写、教研教改、教学比赛等多方面取得一系列国内领先的优秀成果。

 在课程思政建设方面,我院于2019年制定了《外国语学院课程思政实施办法(试行)》,明确外语课程的育人目标、优化课程的教学方案、健全课程评价体系,通过完善教学大纲,充分挖掘各类课程蕴含的思政元素,融入课程教学的全过程,逐步建立全面的外语“课程思政”课程体系。2021年以来我院共荣获国家级课程思政示范课程2门,分别是韩金龙教授领衔的“大学英语”课程与朱献珑教授领衔的“翻译职业与发展”课程,14位教师被授予“教育部课程思政教学名师”称号。

 在一流专业建设方面,我院的商务英语专业在2020年获评国家级一流本科专业建设点,又在20212022年软科全国排名分列第4和第3(属于A+专业),在全国具有显著的领先优势。该专业旨在为国家输送兼具家国情怀和国际视野,具备新时代国际商务交流能力,把中国视野融入国际商务交流,创新国际商务交流理念、模式和风格的高素质商务英语人才。

 在一流课程建设方面,我院积极推动本科课程“质量革命”,以“两性一度”(高阶性、创新性和挑战度)作为课程建设标准,大力提升课程建设质量。近三年,学院共计获评国家级一流本科课程两门(“学术英语”“英美音乐与文化”)、省级一流本科课程九门(“汉英翻译”“商务英语案例分析”“庄子寓言及其智慧”“韩语日常会话入门”“英语演讲”“西班牙语初级”“大学英语口语进阶”“商务英语阅读”“英语电影与文化”)。上述一流本科课程在全省及全国范围内产生了一定示范效应,积极推动学院本科课程改革创新,助力以一流课程赋能一流本科教育。通过形成一套兼具研究性、个性化、跨学科性、通识性和国际化的课程体系,有效满足未来引领性人才需要和学生个性发展需要。

 在教学奖励方面,我院近年来连续斩获广东省教育教学成果奖特等奖和一等奖,为学院本科教学改革向纵深挺进奠定了基础。钟书能教授教学团队项目“大学英语课程思政内涵建设与教学实践”作为外语类教学成果,获得2021年广东教学成果特等奖,这也是广东省外语界首次获得特等奖这一殊荣。该项目协同多所双一流高校开展了“明德、强能、融合、创新”为旨意的大学英语课程思政内涵建设与实践探索,实现了跨文化交际技能与培根铸魂人才培养双融效应的课程建设,旨在为国家培养能够推动中国文化走出去、运用中国智慧解决国际问题的新时代社会主义接班人。2019年,由韩金龙教授领衔的教学团队项目“面向国际化的‘一主多辅两结合’大学英语教学改革与实践”喜获广东省级教学成果一等奖,充分展现了我校在公共基础课程领域改革的先锋示范作用。

 在教材建设方面,我院抢抓“双一流”建设机遇,统筹学院智力资源,以扎实的教材编写支撑高水平本科教学。目前,学院已形成了以纸质教材为基础,以现代教育技术为依托,通过慕课、微课、翻转课堂等混合式教学模式搭建动态、立体、多元的语言文化学习资源库。2020年由钟书能教授任总主编、李昀教授任主编的《新编大学英语思政教程》在全省高校投入使用,广东卫视等媒体报道了其使用情况。该教材是新时代大学生英语课程思政教育的全英教材,首次将思政教育融入大学英语教学,这在全国属于创新之举,在我院历史上写下了浓墨重彩的一笔。

2018-2019年,韩金龙教授领衔大学英语教学团队编写了《新时代大学学术英语系列教材》(上海外语教育出版社),总销量近20万册,80余所国内高校使用,为各高校的学术英语教学改革提供了参考和借鉴作用。目前,学院编写的各类教材被广泛应用于国内多所高等院校的各类语言课程,在国内外语教学界影响深远。

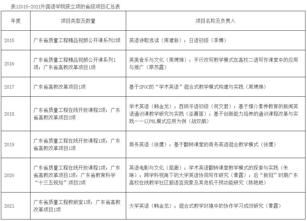
 在教研教改项目方面,我院本科教学坚持守正创新、担当作为,在教学项目建设方面取得斐然成绩。钟书能教授主持的首批国家级新文科研究与改革实践项目“理工科院校全球治理人才培养的探索与实践”积极推动了理工科院校探索全球治理人才培养、国际组织任职培训,以华南理工大学为主,在粤港澳大湾区形成了一定的辐射影响力,带动了汕头大学、广东海洋大学、深圳北京理工莫斯科大学等多个学校的本科学生尝试参与全球治理。项目组指导理工科学生在亚洲模拟联合国大会、中国模拟联合国大会等国际、国家级竞赛获奖近百人次,参与推荐学生前往“联合国青少年领航计划”担任志愿服务。自2015年以来,学院共计获得广东省质量工程项目8项、广东省高教改革项目6项、广东省教育科学“十三五”规划项目2项。

 此外,我院教师潜心教研、笔耕不辍,取得了丰硕成果,发表多篇高水平教学研究论文,分别被SystemSSCI一区)LexikosSSCI四区)《外语教学与研究》《外语界》《中国外语》《高等教育研究》《外语教学理论与实践》《外语教学》《外语教育研究前沿》等SSCICSSCI期刊收录,通过教研促进教学,有力提升了我院本科教学质量。

 在师生参赛方面,我院始终坚持“以赛促教、以赛促学”。近五年来,学院教师积极参与各级、各类教学比赛,屡获佳绩;学生累计在国家级、省级各类外语大赛斩获奖项100余项,均体现了我校外语教学与改革所取得的成就。

 目前,我院本科教学发展态势良好,学院将不断加大对本科教学投入,加强教学管理,改进评价方法,孵化更多高水平成果,促进本科教学质量的持续提升。


 (图文/朱琳)