微波吸收因其在电磁干扰屏蔽 (EMI)、隐身技术和无线通信等多个领域的重要应用而备受关注。随着电子设备和无线通信系统的快速发展,电磁波的控制和管理变得至关重要。然而,随着军事装备和设施在各种复杂环境中的部署,特别是在高湿度、高温差和长时间使用的条件下,材料的抗菌性能也变得至关重要。因此,开发兼具微波吸收和抗菌性能的材料,对提高军事装备的可靠性和安全性至关重要。
近日,华南理工大学王林格教授团队及合作者在期刊《Carbon》上,发表了最新研究成果“Dielectric Synergistic Gradient Metamaterials Enable Exceptional Ultra–wideband Microwave Absorption and Antibacterial Properties”。研究者通过静电纺丝、原位氧化聚合与浸涂工艺,制备出具有异质结构的PAN@PPy@Ti3C2Tx@GO (PPTG) 复合薄膜,实现了出色的电磁波吸收和抗菌性。当填充量仅为20 wt%时,PPTG薄膜就表现出超宽的频带,最小反射损耗值 (RLmin) 为-49.98 dB (2.2 mm, 16.72 GHz) ,最大有效吸收带宽 (EAB) 高达8.0 GHz (2.5 mm)。
此外,轻质PPTG复合薄膜具有优异的雷达隐身效果,PPTG薄膜的雷达散射截面 (RCS) 最大减少值可以达到25.72 dB•m2。优异的微波吸收性能归因于源自于四分之一波长、极化、多重反射和散射、阻抗匹配、超材料特性、准天线、导电损耗和磁损耗。此外,所得PPTG复合薄膜显示出较好的抗菌性。PPTG薄膜在军事隐身装备和民用电子产品领域有着巨大的应用潜力。

图1:PPTG薄膜的制备示意图。
图1阐述了多重异质PPTG复合薄膜的制备过程。首先,通过原位氧化聚合在PAN纤维表面生长吡咯,同时PPy 和PAN 纤维之间的静电和共价相互作用提高了薄膜的整体导电性,容易形成导电网络和微电流。其次, 通过简单的浸涂工艺得到异质PPT薄膜。最后,MXene 的表面富含官能团 (-OH、-O、-F),通过氢键和极性作用将阻抗匹配层GO吸附到PPT薄膜表面,形成多重异质PPTG薄膜。其中,多层异质结构有利于改善阻抗匹配,丰富界面极化。PAN纤维膜作为基底及导电网络形成微电流,有利于产生超材料特性和导电损耗。GO和MXene表面丰富的官能团极大地增强了极化损耗。同时,电磁波可以在PAN纳米纤维之间反射而被衰减,PPy和MXene可以增加纤维的导电性产生导电损耗,GO可以降低薄膜的介电常数,获得良好的阻抗匹配。

图2:PPTG薄膜的微波吸收性能。
图2a-f是PPTG复合薄膜的3D和2D反射损耗图。其中,当PPTG-1薄膜在厚度为3.2 mm时,RLmin值为-45.83 dB,在2.7 mm时EAB达到6.96 GHz,覆盖了一部分X波段和全部Ku波段 (图2a, d);PPTG-2薄膜的RLmin值在厚度为2.2 mm时达到-49.98 dB,EAB在2.5 mm时高达8.0 GHz,覆盖了整个Ku波段和一半的X波段 (图2b, e);PPTG-3复合薄膜的RLmin值在频率为7.12 GHz且厚度为5.0 mm时达到-21.22 dB,在2.9 mm时EAB为6.96 GHz (图2c, f)。而PAN纳米纤维膜表现出弱的吸波性能,在填充量为20 wt%时RLmin为-7.68 dB,最大 EAB为0 GHz。弱的吸波性能主要归因于极低的电导率和阻抗失配。
此外,研究了其它复合薄膜在20 wt%填充量下的吸波性能。其中,PAN@PPy纳米纤维膜的RLmin为-13.30 dB,最大EAB为5.04 GHz;PPT薄膜在厚度为3.0 mm,频率为14.40 GHz时RLmin可以达到-39.46 dB,在厚度为 3.8mm 时具有 6.88GHz 的EAB;PTG薄膜在厚度为2.0 mm时可以达到5.20 GHz的EAB,在4.32 GHz厚度为4.9 mm时,RLmin可达− 32.87 dB;PPG复合薄膜在15.60 GHz厚度为2.3 mm时,RLmin为− 26.24 dB,在厚度为2.6 mm时可以达到6.88 GHz的EAB。以上结果表明,PPTG复合薄膜具有优异的吸波性能。

图3:PPTG薄膜的雷达隐身效果。
从图中可以看出,入射角在-60°到60°时,PPTG /PEC板相比纯 PEC 板的RCS 值显著降低,并伴有若干波动。此外,计算了不同方位角下覆盖PPTG样品的 PEC平板的RCS减小值。令人开心的是,当入射角为15°时,PPTG-2/PEC吸波剂的RCS达到最大降低值25.72 dB•m2。更值得注意的是,厚度为 2.0 mm 的 PPTG 样品几乎在整个探测角度范围内的 RCS 值低于 -10 dB•m2,实现了多角度覆盖。 也就是说,在界面极化损耗、电导损耗和偶极极化损耗协同作用下产生超材料特性,入射微波能被有效耗散,雷达散射强度也显著降低。因此,PPTG薄膜具有良好的雷达隐身效果,有卓越的实际应用价值。

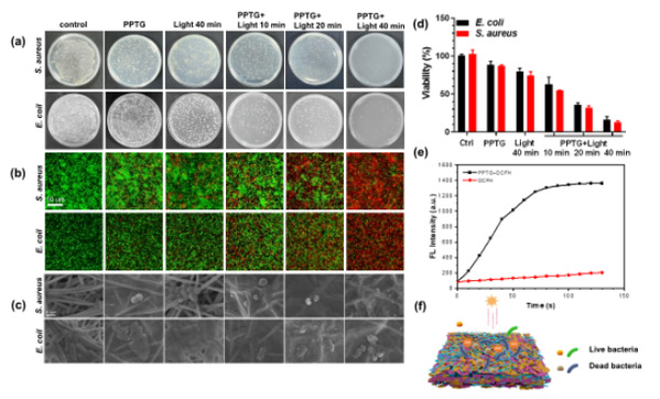
图4:PPTG薄膜的抗菌性能。
此外,制备的复合膜具有良好的抗菌性能,一方面尖锐的纳米片直接破坏了细菌膜,另一方面光照产生的自由基攻击细菌膜,破坏细菌结构,最终导致细菌死亡。因此,轻质PPTG复合薄膜具有卓越的微波吸收性能,在航空航天,无线通信,雷达系统,军事装备和信息安全等众多领域具有潜在的应用前景。
文章信息:
Dielectric synergistic gradient metamaterials enable exceptional ultra–wideband microwave absorption and antibacterial properties
Xin Yang #, Bohong Li #, Baoshun Lin, Hong Wang*, Tong Zhu, Xiao Su, Yanyu Gao, Zhanglu Lei, Pingan Liu* , Qianqian Yu* , LinGe Wang*
Carbon,2024.119813
论文链接:
https://doi.org/10.1016/j.carbon.2024.119813
编辑:余锦婷
初审:于倩倩
复审:康德飞
终审:王林格

