一直以来,癌症严重威胁着人们的生命健康。手术切除是肿瘤临床治疗的主要方法,但由于肿瘤复发率较高,残余肿瘤细胞在原发部位的复发以及向外转移严重影响着治疗效果。为弥补手术治疗的局限,多种治疗手段被用于术后辅助治疗。其中,光热治疗(Photothermal Therapy,PTT)是通过激光照射光热转换剂来将光能转化为热能,以增加病灶部位温度、实现癌细胞的热消融和死亡的新型治疗手段,具有安全、高效、微创等优势。由于肿瘤复发最初发生于病灶部位,相对于系统性给药载体,局部给药系统表现出更高的靶向效率、药物释放可控性及更低的副作用。因此,可植入的局部治疗支架在预防肿瘤术后复发中有着良好的应用前景。近年来,以静电纺丝纤维为基材的局部治疗支架也为肿瘤的复发和转移这一难题提供了有效的解决方案。例如,多壁碳纳米管/阿霉素(DOX)共载的聚乳酸纤维、DOX负载的聚吡咯中空纤维、金纳米笼/DOX共载的聚己内酯(PCL)纤维等多种纤维支架已被应用于肿瘤治疗。然而,面对肿瘤复发前后不同的组织微环境,将药物安全、高效、时序性地递送至肿瘤部位仍是临床治疗中的主要挑战。
华南理工大学前沿软物质学院王林格教授、于倩倩副教授团队报道了一种pH/光热响应性核壳相变纤维支架用于预防肿瘤术后复发(图1)。该核壳纤维由具有耐热性和酸性微环境响应的ZIF-8壳层和负载光热转换材料金纳米棒(GNR)和抗肿瘤药物DOX的聚丁二酸丁二醇酯/月桂酸(PBS/LA)相变纤维(Phase change fiber,PCF)芯层组成,可提供优异的光热性能和pH/光热触发的程序性药物释放行为,在肿瘤术后辅助光热-化疗中显示出巨大的潜力。

图1. 核壳相变纤维支架的制备和激光照射抑制体内肿瘤复发的示意图。

图2. 核壳相变纤维支架的结构优化和相变行为表征。(a)LA质量比分别为0 wt%、30 wt%、50 wt%和70 wt%的PCFs的SEM图;(b) 原位生长时间为0 min、0.5 min、1 min、3 min的PCF@ZIF-8的SEM图。(c) 纤维支架TGA曲线;(d-e) 纤维支架DSC曲线;(f) 纤维支架时间分辨率原位WAXD数据。
相关研究将熔点约为44°C的小分子相变材料LA和具有高熔点和良好的生物相容性的支撑材料PBS的混合溶液通过静电纺丝制备成PCFs。为了保证PCFs在健康组织微环境中的循环相变行为和在肿瘤酸性微环境中的药物控释能力,我们进一步在其表面原位合成了具有耐热性和pH响应的ZIF-8壳层当PCF@ZIF-8中LA和支撑材料PBS比例为5:5,ZIF-8壳层原位合成时间为0.5 min时,所制得相变纤维具有良好的核壳结构、稳定的相变行为。

图3. (a)pH/激光触发GNR/DOX/PCF@ZIF-8支架内DOX的释放行为;(b)SEM图:GNR/DOX/PCF@ZIF-8支架在(1)无激光照射下的磷酸盐缓冲液(pH 7.4)中培养1,3,5,7天的形貌;(2)磷酸盐缓冲液(pH 6.0)中无激光照射下培养不同时间和激光照射不同次数的SEM图。
将所合成的GNR和DOX负载于结构优化后的复合相变纤维支架芯层中,该复合纤维在近红外二区激光照射下表现出优异的光热转换性能,且在不同环境条件(酸性/激光照射)下表现出刺激响应性的药物释放行为。因此,在健康组织条件下,GNR/DOX/PCF@ZIF-8支架的持续药物释放主要是通过药物分子缓慢扩散发生的。复合支架在酸性条件下的快速药物释放主要是由于药物分子不再受ZIF-8壳的限制,从芯层熔融的LA向外扩散[14]。pH值和光热响应GNR/DOX/PCF@ZIF-8支架可以有效调节药物释放行为。

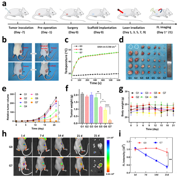
图4.(a)手术、支架植入及术后治疗方案;(b)麻醉、手术切除肿瘤、植入和缝合等过程;;(c)活体温度变化;(d)肿瘤照片;(e)肿瘤相对体积变化;(f)肿瘤质量;(g)小鼠体重变化;(h)活体荧光成像;(i)荧光强度变化。
动物实验中,植入荷瘤小鼠病灶部位的GNR/DOX/PCF@ZIF-8支架仍具有良好的光热转换性能,激光照射后的支架可结合光热-化疗显著清除了病灶的残留肿瘤细胞,肿瘤消融率约为90.3%,治疗21天后的小鼠肿瘤复发情况得到明显抑制。上述结果也表明核壳相变纤维支架可针对肿瘤复发前后微环境产生响应性药物释放效果,从而有效预防肿瘤复发。
相关成果以《Can photothermal post-operative cancer treatment be induced by a thermal trigger?》为题发表在期刊ACS Appl. Mater. Interfaces上(2021, 13, 60837-60851)。论文第一作者为华南理工大学博士生陈磊,通讯作者为华南理工大学于倩倩副教授、王林格教授。
Can Photothermal Post-Operative Cancer Treatment Be Induced by a Thermal Trigger?
Lei Chen, Qianqian Yu*, Kai Cheng, Paul D. Topham, Mengmeng Xu, Xiaoqing Sun, Yumin Pan, Yifan Jia, Shuo Wang, and Linge Wang*
https://doi.org/10.1021/acsami.1c16283
https://pubs.acs.org/doi/full/10.1021/acsami.1c16283

