科研动态
- 华南理工大学吴钊课题组Nature Synthesis: 高张力环炔介导的羰基1,2-转位新策略 04-17
- 孔宪教授课题组本科生独立工作发表在Mol. Syst. Des. Eng.:电荷监督的等变架构实现数据高效的分子性质预测 02-04
- 华南理工大学孔宪教授团队 《Small》:不对称表面电荷修饰调控受限聚合物电解质中的溶剂化结构和离子电导率 01-28
- 华南理工王宇团队JACS: AI赋能确立“催组装三要素”新原理,开辟手性材料智能创制新范式 12-25
- 华南理工王辉副教授 Nature Communications :靶向线粒体的自发光氟化高分子纳米粒动脉粥样硬化治疗! 11-10
- 华南理工孔宪教授 AFM:PEO基聚合物电解质中氟化模式对溶剂化和离子传输性质的调控 11-10
微量营养素对维持人类健康至关重要。其中维生素A(VitA)在视觉、免疫功能和胎儿发育中起着至关重要的作用。近期,据世卫组织估计,全球约有三分之一的学龄前儿童患有维生素A缺乏症(VAD),且VAD也是全球除铁外造成营养不良的第二大常见原因。通过摄取富含VitA的主食进行食品强化,是预防VAD的有效策略。但维生素A在热、光、湿润和氧化条件下的稳定性差,且维生素A的脂溶性使其与水或加工食品(如面粉)的混溶性差,增加了食品强化维生素A的难度。因此迫切需要解决维生素A的稳定性和生物利用度等问题,以确保食品强化维生素A的功效。
基于此,近期华南理工大学前沿软物质学院唐雯副教授与MIT AnaJaklenec教授、RobertLanger教授开发了一种用于食品强化的维生素A可食用微粒。利用 FDA 批准、热稳定且 pH 响应的碱式甲基丙烯酸酯共聚物(BMC)将维生素A封装并稳定在微粒(MPs)中,大大提高了烹饪和储存过程中的稳定性。同时, 这种微粒极易与食物混合,在被大鼠及人体摄入后可迅速释放VtiA并被吸收。这种封装技术提高了维生素A的稳定性,丰富了维生素A的全球食品强化策略。该研究成果以“Enhanced Stability and Clinical Absorption of A Form of Encapsulated Vitamin A for Food Fortification”为题发表于国际顶级期刊《Proceedings of the National Academy of Sciences of the United States of America》(PNAS)。唐雯副教授为本文的第一作者,RobertLanger教授、AnaJaklenec教授为通讯作者。

图1. (A) VitA和(B) BMC的化学结构
用于食品强化的VitA封装物须安全无毒。基于该团队已有的工作,作者选用已获美国食品与药品管理局(FDA)批准的聚合物BMC封装VitA,保证了其安全性。此外,BMC具有独特的pH控制的溶解性。pH呈中性时,BMC不溶解;而pH呈酸性时(如胃液环境),BMC会迅速溶解并释放包载的药物。这种基于pH的响应有利于VitA在胃部的释放。(图1)

图2. VitA-BMC MPs的(A) 示意图,(B) SEM图像;VitA-BMC-S MPs的(C) 示意图,(D) SEM图像
实验室条件下,作者用水包油乳液法将VitA封装于BMC,得到VitA-BMC MPs。而为了大规模、工业化地生产这种微粒,作者采用了一种转盘雾化工艺。在该过程中,为防止微粒粘结,将淀粉涂覆于微粒表面,最终得到直径为100~200 μm的VitA-BMC-S MPs。(图2)

图3. VitA-BMC-S MPs在胃中表现出快速释放(pH = 1.2),并保护维生素A在烹饪过程中免受热,水分和氧化物质的降解
维生素A稳定性差,若在储存或烹饪时降解,将降低生物利用率。模拟烹饪实验表明,与目前市售的用于食品强化的VitA 250及未封装的维生素A 相比,该微粒中的VitA在沸水中的稳定性有了明显的改善。即使在含有Cu(Ⅱ)和肉汤的模拟烹饪条件下,其内的VitA仍保持可观的稳定性。总的来说,VitA-BMC-S MPs可以保护VitA免受烹饪过程中的热量、水及氧化物质的影响,并且效果显著优于市售的商业产品。(图3)

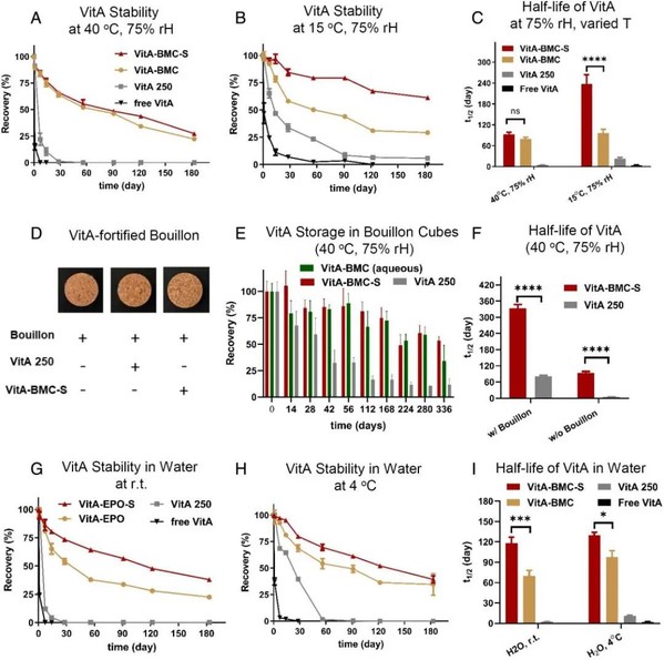
图4. VitA-BMC MPs在高湿度、高温或水中长期储存时,可为维生素A提供出色的保护
作者进而测试了该微粒的储存稳定性,结果表明,即使在模拟热带气候下(40℃,75%湿度),VitA-BMC-S MPs 仍表现出优异的储存稳定性(t½=93±6d),而将其与肉汤块混合后,稳定性显著提高(t½=333±14d)。此外,在室温及4℃的水中,VitA也具有显著的稳定性,表明其添加入饮料用以食品强化的潜力。因此可以看出VitA-BMC-S MPs易于与多种食品基质混合,并在较高的温度、湿度以及水环境中表现出优异的储存稳定性。值得一提的是,与实验室制得的VitA-BMC MPs相比,外包覆有淀粉的VitA-BMC-S MPs还表现出优良的耐光性。(图4)。

图5. VitA-BMC MPs在大鼠体内的吸收及生物利用率
为了确认该微粒进行维生素A食品强化的潜力,作者分别进行了系列的体外、体内及临床实验。体外实验表明,微粒可在15 min内迅速溶解于模拟胃液。大鼠体内实验结果表明,微粒对大鼠的作用并不受烹煮或光照的影响。可见BMC包封对VtiA起到良好的保护作用且不影响其吸收及生物利用率。(图3B及图5)

图6. VitA-BMC-S MPs在人体内的吸收及生物利用率
临床试验进一步证实了VitA-BMC-S MPs用作VitA食品强化的潜力。试验中,作者分别给32名妇女食用了4种不同VitA强化的面包,并监测实验对象在24h内血液中的VitA水平。结果显示,VitA 在食用后很容易从微粒中释放,微粒封装的VitA的吸收水平与未封装的VitA相当,且不受其内封装的铁及游离叶酸的影响。(图6)
综上,作者开发了一种可食用的微粒,通过食品强化维生素A来预防维生素A缺乏症。这种可工业化的维生素A封装技术丰富了全球维生素A食品强化策略,同时该研究为封装多种营养物质的微粒平台也提供了新选择。
Tang, W., Zhuang, J., Anselmo, A. C., Xu, X., Duan, A., Zhang, R., Sugarman, J. L., Zeng, Y., Rosenberg, E., Graf, T., McHugh, K. J., Tzeng, S. Y., Behrens, A. M., Freed, L. E., Jing, L., Jayawardena, S., Weinstock, S. B., Le, X., Sears, C., Oxley, J., Daristotle, J. L., Collins, J., Langer, R., Jaklenec, A. Enhanced stability and clinical absorption of a form of encapsulated vitamin A for food fortification. Proc. Natl. Acad. Sci. U. S. A., 2022, 119(51), e2211534119.
https://doi.org/10.1073/pnas.2211534119
转自:高分子科学前沿
编辑:余锦婷
审核:唐雯
