科研动态
- 华南理工大学吴钊课题组Nature Synthesis: 高张力环炔介导的羰基1,2-转位新策略 04-17
- 孔宪教授课题组本科生独立工作发表在Mol. Syst. Des. Eng.:电荷监督的等变架构实现数据高效的分子性质预测 02-04
- 华南理工大学孔宪教授团队 《Small》:不对称表面电荷修饰调控受限聚合物电解质中的溶剂化结构和离子电导率 01-28
- 华南理工王宇团队JACS: AI赋能确立“催组装三要素”新原理,开辟手性材料智能创制新范式 12-25
- 华南理工王辉副教授 Nature Communications :靶向线粒体的自发光氟化高分子纳米粒动脉粥样硬化治疗! 11-10
- 华南理工孔宪教授 AFM:PEO基聚合物电解质中氟化模式对溶剂化和离子传输性质的调控 11-10
创伤已成为日常生活中最常见的身体伤害之一,威胁着公众的健康。皮肤组织作为人体最大的器官,是抵御创伤的重要天然屏障。而针对皮肤创伤,理想的伤口敷料可在促进皮肤屏障功能恢复的同时,保护皮肤免受二次损伤,特别是外界细菌感染。其中,具有高比表面积、良好生物相容性和生物降解性的静电纺丝纤维支架能有效模拟细胞外基质结构并负载功能性药物或活性分子,可有效皮肤组织的修复和功能重建。因此,发展用功能性静电纺丝纤维敷料是治疗皮肤创伤的有效方法之一。一方面,为了根除创面愈合过程中的病原体,开发具有多种抗菌途径的纤维支架具有重要意义。与单一治疗相比,光热治疗(Photothermal therapy,PTT)和药物协同治疗具有高效、低毒和抗耐药等独特优势,在治疗细菌感染方面显示出巨大的潜力。另一方面,在伤口组织修复过程中,具有特定拓扑结构的纤维支架可以模拟然细胞微环境并提供动态刺激诱导,尤其是取向纤维支架对细胞定向和迁移的接触引导作用,可促进成纤维细胞、血管内皮细胞等细胞的募集和迁移,形成完整的新生血管系统和皮肤组织。
基于前期通过溶剂蒸汽退火制备用于区域性细胞调控的微纳拓扑结构纤维支架的研究工作(Micro-and-nanometer topological gradient of block copolymer fibrous scaffolds towards region-specific cell regulation, J. Colloid Interface Sci, 606 (2022) 248-260),华南理工大学前沿软物质学院王林格教授、于倩倩副教授团队合作报道了一种用于增强抗菌及细胞调控的复合纤维支架。该纤维支架以体内光热转换(热处理)替代体外溶剂蒸汽退火处理实现了纤维支架的结构调控,在近红外激光照射下表现出优异的光热性能,并产生过高热导致纤维基材发生熔融,从而引起纤维支架拓扑结构的变化,实现药物加速释放、阶段性引导细胞迁移及粘附、铺展,在保护伤口免受细菌感染的同时促进细胞募集和组织再生。

图1. 增强抗菌和细胞调控的复合纤维支架的制备及其在皮肤创伤修复中应用的示意图。(a)光热-化学纳米治疗剂ZCPC的合成;(b)静电纺丝取向PCL/Gel/ZCPC复合纤维支架;(c)细菌感染的全皮层皮肤伤口修复。

图2. 纳米光热-化学剂的合成与表征。(a-c)TEM和光学照片;(d)FT-IR谱图;(e)TGA曲线;(f-h)XPS谱图;(i)UV-Vis谱图。

图3. 复合纤维敷料的(a-b)SEM和EDS照片;(C-d)红外热成像图片和SEM照片;(e)光热温度-时间曲线;(f)CIP和Zn2+释放曲线。
其以ZIF-8衍生多孔碳为基材制备了光热-化学纳米治疗剂,具有优异的光热转换能力及药物负载能力。然后,将其加入PCL/Gel纺丝溶液中,通过静电纺丝制得取向排列的复合纳米纤维。该复合纳米纤维在多次激光照射后,可产生大量热量,加速CIP/Zn2+释放,实现协同杀菌和调控细胞行为。

图4. 不同条件处理E. coli和S. aureus的(a)平板涂布图;(b)死活染色图和(c)E. coli活性;(d)S. aureus活性。

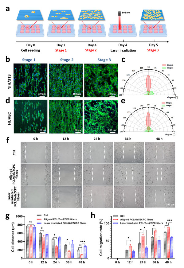
图5. 复合纤维敷料光热响应性细胞行为调控。(a)细胞培养和激光处理流程图;(b-c)NIH/3T3细胞形貌变化;(d-e)HUVEC细胞形貌变化;(f-h)不同拓扑结构细胞迁移行为表征。
平板计数、死活染色等体外抗菌测试证明了激光照射下复合纤维产生的过高热及CIP/Zn2+的加速释放对E. coli和S. aureus均有良好的灭菌活性。经PCL/Gel/ZCPC fibers + Laser组处理后的E. coli和S. aureus细菌活性明显降低,尤其是在激光处理30分钟后,纤维抗菌活性分别高于98.9%(E. coli)和98.5%(S. aureus)。取向复合纤维经多次激光照射后产生的拓扑结构变化可有效引导细胞形貌及迁移行为的变化,实现阶段性细胞调控。

图6. (a)动物皮肤伤口模型的造模、S. aureus感染、激光光照及修复过程示意图;(b)808 nm激光照射下的活体光热成像图;(c)实时温度记录;(d)不同时间点记录的不同组别皮肤伤口修复的照片;(e)不同时间点记录的不同组别皮肤伤口面积图;(f)不同组别皮肤伤口的创面收缩情况。
动物皮肤创伤修复实验结果表明,激光照射下的PCL/Gel/ZCPC纤维支架具有良好的杀菌效果,可有效促进组织修复。治疗14天后,S. aureus感染的大鼠皮肤创伤恢复效果良好, 第14天,PCL/Gel/ZCPC fibers + Laser组的创面愈合率为98.7%。此外,相关研究进一步采用IL-6和CD31免疫荧光染色评价不同治疗组在组织重建过程中的炎症反应和创面血管生成情况,验证了所制备的复合纤维敷料可有效减缓创面炎症,促进创面区域血管再生。
相关成果以《Photothermal-responsive fiber dressing with enhanced antibacterial activity and cell manipulation towards promoting wound‐healing》为题发表在期刊J. Colloid Interface Sci上(2022, 623, 21-33)。论文第一作者为华南理工大学博士生陈磊,通讯作者为华南理工大学于倩倩副教授、王林格教授。这是两位PI合作在2022年连续发表的第2篇J. Colloid Interface Sci文章(第1篇是Micro-and-nanometer topological gradient of block copolymer fibrous scaffolds towards region-specific cell regulation, J. Colloid Interface Sci, 2022, 606, 248-260)。
Photothermal-responsive fiber dressing with enhanced antibacterial activity and cell manipulation towards promoting wound‐healing
Lei Chen, Di Zhang, Kai Cheng, Weichang Li, Qianqian Yu*, Linge Wang*
https://doi.org/10.1016/j.jcis.2022.05.013
https://www.sciencedirect.com/science/article/abs/pii/S0021979722007937?dgcid=author
