陈庭坚教授团队在Microbiology Spectrum杂志上发表论文——根癌农杆菌的泛基因组学研究
近日,华南理工大学生物科学与工程学院陈庭坚教授团队在美国微生物学会期刊Microbiology Spectrum(1区;IF=9.04)上发表题为“Pan-Chromosome and Comparative Analysis of Agrobacterium fabrum Reveal Important Traits Concerning the Genetic Diversity, Evolutionary Dynamics, and Niche Adaptation of the Species”的研究论文。副研究员杜宇辉和硕士生邹金容为共同第一作者,陈庭坚教授和广州医科大学殷志秋博士为共同通讯作者。华南理工大学生物科学与工程学院为第一单位。(论文链接:https://doi.org/10.1128/spectrum.02924-22)
根癌农杆菌是一类普遍存在于土壤中的革兰氏阴性细菌。其作为农杆菌属主要的致病菌之一,其Ti质粒是重要的致病遗传因子。基因工程通过应用改造根癌农杆菌菌株Ti质粒,可将外源DNA转移到植物、微生物(包含酵母、真菌)甚至是人类细胞中。目前,根癌农杆菌介导的遗传转化法是植物基因工程中最常用的一种转基因方法。
本研究解析了物种层面根癌农杆菌的遗传多样性,基因组动态进化历程和生境适应性,对根癌农杆菌基因组集合进行了泛基因组学分析(图1)。

图1. 根癌农杆菌高精度标准的物种定位
通过构建高质量非冗余泛基因组模型,更加精确的展现了农杆菌染色体基因组的遗传多样性(图2)。

图2. 泛基因组组分分析
通过基因组可塑性分析发现,可移动元件驱动的基因水平转移推动了染色体的动态进化。基因组非核心基因的数目与可移动元件的数量和多样性成正比,与进化障碍元件(毒素-抗毒素系统;限制性内切酶系统和CRISPR系统)的数目成反比(图3)。

图3. 基因组可塑性分析
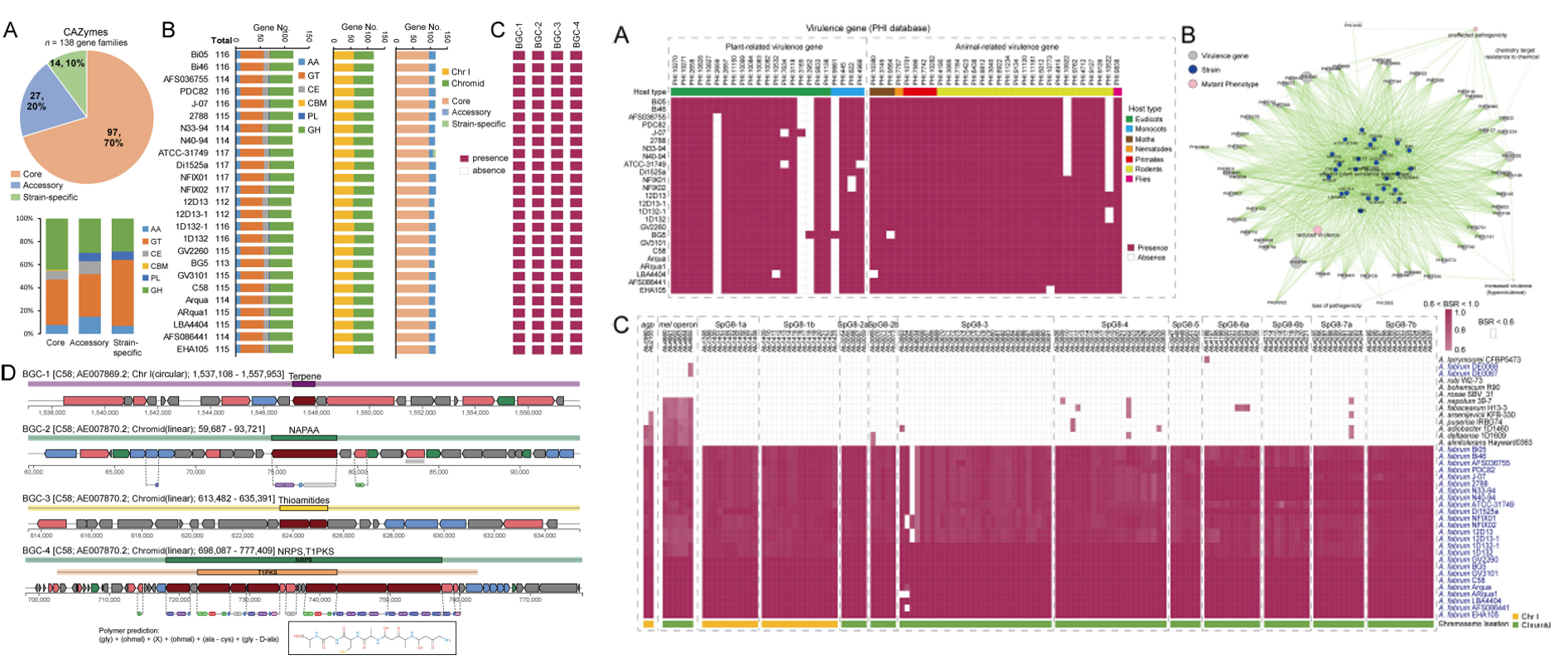
研究还发现泛基因组不同组分间和根癌农杆菌大小染色体间在基因功能富集和选择性压力等方面存在显著差异,表明了不同基因组份和不同染色体可能在环境适应性进化中扮演不同的角色(图4)。

图4. 功能富集分析和选择性压力分析
另外,本研究还对重要的环境/毒力相关元件进行了挖掘,发现30个毒力相关基因家族与动物感染相关(图5)。由于根癌农杆菌广泛应用于真核基因工程领域,其生物安全性需要得到进一步的评估和重视。

图5. 重要环境/毒力相关元件
综上,本研究构建了根癌农杆菌的系统发生树和高质量泛基因组模型,进行了基因组可塑性分析,基因组份功能富集分析和选择性压力分析,挖掘了重要的环境/毒力相关元件,为根癌农杆菌在基因工程中的应用和适应性进化多样性研究提供了遗传信息。
本研究得到了广东省“珠江人才计划”引进创新创业团队(2019ZT08Y318)、广东省“珠江人才计划”青年拔尖人才项目(2019QN01Y228)和山东省自然科学基金(ZR2021QC208)的资助支持。