中共中央办公厅近日印发了《关于推进“两学一做”学习教育常态化制度化的意见》,再次明确要求严格和规范双重组织生活制度。回想不久前,十八届中央第十一轮巡视反馈情况时,落实双重组织生活“不到位”或“坚持不经常”,是中央巡视组在几家单位查找出来的问题之一。

双重组织生活,究竟是怎样一种“生活”?为啥连中央巡视组都紧紧盯住了这样一件事儿?
党员领导干部必须过的一种“生活”
首当其冲的问题:“双重组织生活”是什么?它又是怎么来的呢?
我们不妨从管党治党的最高规则——党章出发:
十八大党章第一章第八条规定,“每个党员,不论职务高低,都必须编入党的一个支部、小组或其他特定组织,参加党的组织生活,接受党内外群众的监督。党员领导干部还必须参加党委、党组的民主生活会。不允许有任何不参加党的组织生活、不接受党内外群众监督的特殊党员。”
其实,把这段话“翻译”一下,答案就水落石出了:党员领导干部必须过双重组织生活,既要认真参加党委、党组的民主生活会,又要以普通党员身份参加所在支部、小组的组织生活会。
十八大以来通过的几部党内法规,也没有“忘记”或“遗漏”对党员领导干部参加双重组织生活的规定——
2016年10月27日,十八届六中全会通过的《关于新形势下党内政治生活的若干准则》规定:“每个党员无论职务高低,都要参加党的组织生活”“领导干部要以普通党员身份参加所在党支部或党小组的组织生活”;《中国共产党党内监督条例》第十四条要求中央政治局委员“自觉参加双重组织生活”;中共中央印发的《县以上党和国家机关党员领导干部民主生活会若干规定》明确要求,除了民主生活会,“党员领导干部还应当以普通党员身份参加所在党支部(党小组)组织生活会,过好双重组织生活。”
新鲜出炉的《关于推进“两学一做”学习教育常态化制度化的意见》要求,“注重以上率下,严格和规范双重组织生活制度,充分发挥领导机关、领导干部带头示范作用,防止‘灯下黑’”。
在这么重要的党内法规中频频“出镜”,过好双重组织生活的重要性,领导同志可以自行领会。
不过这种“生活”,就容易脱离组织的教育、管理和监督
记得习近平总书记以普通党员身份参加所在中办机关党委直属党支部的组织生活会时说过这样一席话:“参加支部生活会,我们都是平等的、普通的一员,这也是作为共产党员应尽的义务。共产党员这个称号,是一个组织称号,在组织里的人,就要过组织生活,不参加组织活动的人,也就脱离党了。”
在现实生活中,一些党员领导干部不愿意参加或者不能以正确态度参加组织生活,结果怎样呢?
赵建明,一个拥有40年党龄的老党员,原任安徽省马鞍山钢铁股份有限公司党委副书记、纪委书记。
他16岁进入马鞍工作,19岁入党,28岁走上处级岗位,43岁成为马鞍高层领导。这样一个干部,最终却走上了违纪违法的道路。
被立案调查后,他在忏悔录中这样剖析其堕落的缘由——
“我的蜕变是从放松政治学习、放松世界观改造、放松对自我的要求开始的。”
“进入马钢高层领导岗位以后,特别是近些年来,我对自己在各方面的要求开始放松,平时很少参加所在党小组、党支部的组织生活,十多年来只参加过几次组织生活。”
“我总认为,自己已经是一名主要领导,不需要再以普通党员的身份参加基层党组织的生活。”
……
这些落马后的忏悔,细细读来,大家想必都会有各自的感受,五味杂陈。而一个令人警醒的结论是:不参加组织生活,就容易脱离组织的教育、管理和监督。这样其实是在耽误自己,最终伤害的是党的事业。
在党的十八届六中全会第二次全体会议上,习近平总书记说:“党的组织生活是党内政治生活的重要内容和载体,是党组织对党员进行教育管理监督的重要形式。一个班子强不强、有没有战斗力,同有没有严肃认真的组织生活密切相关。”
为此,习近平总书记明确要求:“要认真落实‘三会一课’、民主生活会、领导干部双重组织生活、民主评议党员、谈心谈话等制度,加强经常性教育、管理、监督。要创新方式方法,增强吸引力和感染力,提高组织生活质量和效果。”
过没过双重组织生活,中央巡视组要重点检查
巡视是政治巡视。被巡视单位党组织和党员干部是否严格党的组织生活,认真落实“三会一课”、双重组织生活会等制度,是政治巡视重点检查的内容之一。
2016年11月,中央纪委秘书长、中央巡视工作领导小组成员杨晓超同志在《提高巡视政治站位 推进全面从严治党》的署名文章中“划出重点”:巡视“要对照党章规定和党内政治生活准则,重点检查党组织和党员干部……是否严格党的组织生活,认真落实‘三会一课’、双重组织生活会、民主评议党员、谈心谈话等制度,切实增强党内政治生活的政治性、时代性、原则性、战斗性。”
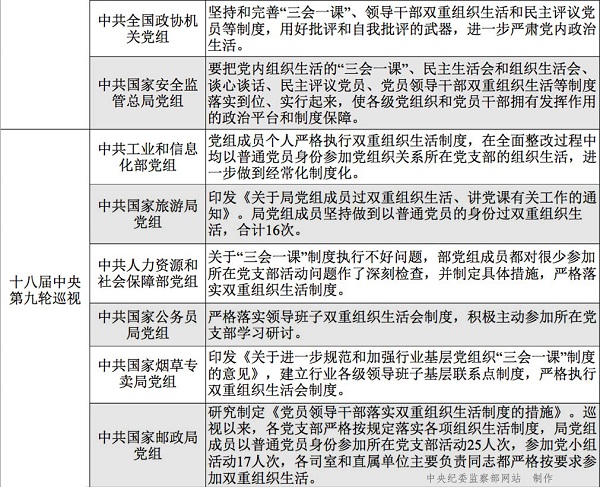
翻一翻最近几轮中央巡视反馈、整改等环节公布的信息,有关“双重组织生活”的内容还真不少。
不少单位都查摆了问题,有的直言“党组成员很少参加所在支部组织生活”,有的单位部党组成员还“对很少参加所在党支部活动问题作了深刻检查”。
在狠抓整改方面,一些被巡视单位也拿出了实实在在的举措。


从严治党,最根本的就是要使全党各级组织和全体党员、干部都按照党内政治生活准则和党的各项规定办事。过好双重组织生活,党员领导干部不能有“例外”。
双重组织生活,你认真“过”了吗?(中央纪委监察部网站 韩亚栋|制图 王婵)
