
血小板在人体的血栓形成与止血过程中极为重要,出凝血机制异常会导致严重的自发出血或创伤后止血功能异常,危害人类生命。巨大血小板综合征(Bernard Soulier Syndrome: BSS)为一种罕见的遗传性出血性疾病,源于血小板膜上的糖蛋白复合体GPIb-IX-V的缺陷[1-3]。作为GPIb-IX-V亚基之一,GP9缺陷被认为会导致BSS疾病的发生[4]。多种GP9的突变导致病人出现BSS的临床表征[5, 6]。建立合适的BSS动物模型,深入了解GP9在疾病发生中的作用与机制,将对阐明BSS的发病机制和优化其临床治疗策略具有重要意义。
2021年8月19日,张译月课题组在Haematologica期刊在线发表了题为“Establishment of a Bernard-Soulier syndrome model in zebrafish”的研究论文。
为了在动物模型中验证临床不明意义的突变及开发更优化的疾病治疗策略,研究者利用斑马鱼为研究工具,发现斑马鱼gp9的缺陷导致血小板减少和高出血倾向,以及祖细胞的异常增生,证明了Gp9在血小板生成过程中的高度保守,并且gp9SMU15突变体斑马鱼可以作为精准模拟人类BSS的疾病动物模型。作者利用该模型验证了临床GP9突变的体内功能,验证了促血小板药物的效果,完成了BSS疾病模型的构建以及应用开发。因此,斑马鱼巨大血小板综合征疾病模型可以用于验证患者来源的GP9变异的不确定意义,开发潜在的BSS治疗策略,筛选临床治疗的有效药物,为临床治疗提供新思路。

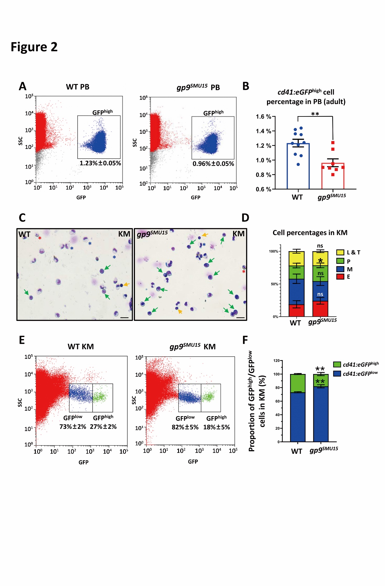
为了阐明gp9在血小板发育过程中的调控作用,研究者们利用CRISPR-Cas9方法构建了gp9缺陷的斑马鱼突变体。所获得的突变体gp9smu15(-17 bp,+0),其编码的蛋白预测结果提前终止,导致该蛋白质缺失了富含亮氨酸重复序列N端,富含亮氨酸重复序列C端和跨膜区的功能域。作者发现成年gp9smu15突变体血液循环中的血小板显著减少(cd41:eGFPhigh标记[7],如图1A和 1B),肾脏造血干祖细胞比例明显上升(图1C-F),表明了gp9smu15成年突变体中可能发生了血液细胞发育的阻滞,伴随较大的血小板计数增加,较小的血小板计数显著减少,类似于BSS临床病人的巨大血小板增多,成熟血小板减少。

图1 gp9SMU15成年斑马鱼突变体呈现血小板减少以及不正常的前体细胞扩增
BSS患者通常出现中等程度血小板减少,巨大血小板以及出血倾向,他们会在受伤后或手术中出现严重的出血。作者发现在gp9SMU15突变体中,有21%的个体出现躯干或尾鳍上的出血点(图2A),提示突变体具有较高的出血风险。同时,斑马鱼血小板止血功能检测显示尾鳍损伤后,gp9SMU15突变体比野生型对照需要更长的时间止血(图2B和C)。此外NaOH进行的化学损伤诱导鳃部出血实验显示,突变体出血量相比野生型显著增多(图2D和E);FeCl3 血管损伤实验也进一步验证,在突变体中血小板到达血管损伤处积累所需时间比野生型显著延长(图2F)。以上结果证明了gp9SMU15突变体斑马鱼呈现血小板减少症,同时存在出血风险,类似于BSS病人表现的凝血和出血时间延长的症状。

图2 gp9SMU15突变体血小板功能缺陷
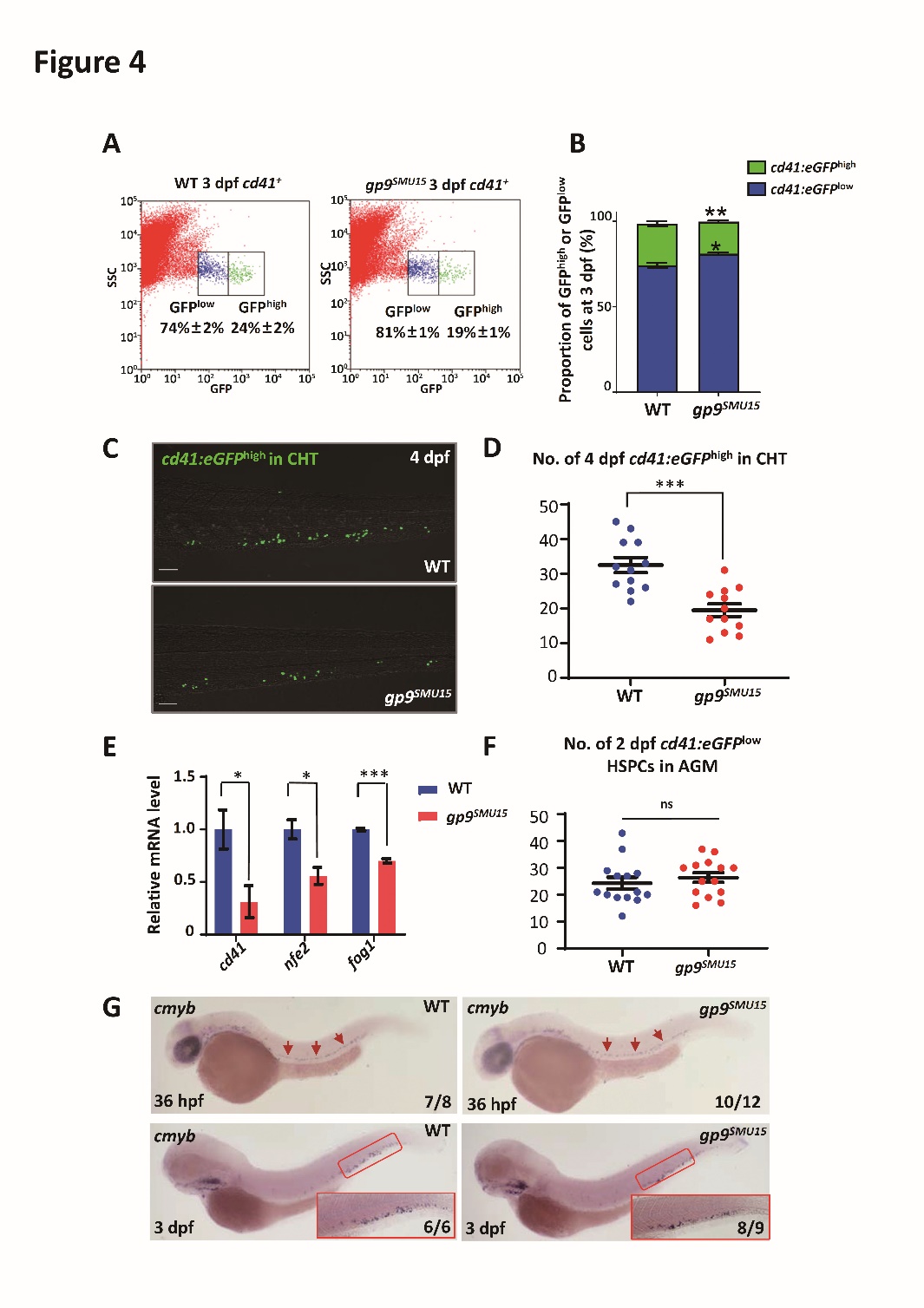
然而,在斑马鱼幼鱼阶段明确gp9的缺陷是否引起血小板减少将对模型的应用至关重要。研究者们用流式分析以及免疫荧光染色的方法检测了gp9SMU15突变体斑马鱼胚胎及幼鱼中cd41:eGFPlow祖细胞与cd41:eGFPhigh血小板[6-8],发现在3 dpf斑马鱼胚胎中,cd41:eGFPlow祖细胞在突变体中显著增加,而cd41:eGFPhigh血小板细胞显著减少(图3A和B)。此外,免疫荧光结果也显示4 dpf斑马鱼尾部造血组织(CHT)中cd41:eGFPhigh血小板细胞显著减少,血小板生成所需的基因(fog1和nfe2)表达均降低(图3C-E)。然而,cd41:eGFPlow及cmyb+的造血干祖细胞产生和其他造血谱系的分化均不受影响(图3F和G)。以上结果说明gp9SMU15幼鱼阶段亦表现为较为特异性的血小板缺乏。作者进一步通过观察并分析了CHT区域的血小板系增殖与凋亡情况发现在3 dpf gp9smu15突变体斑马鱼尾部造血组织,cd41:eGFP+细胞增殖比例显著下降,而凋亡比例并无改变。提示了其血小板减少可能由于血小板前体细胞增殖减少而非凋亡增加。

图3 gp9SMU15斑马鱼胚胎及幼鱼呈现血小板减少表征
斑马鱼作为模式动物,除了用于研究致病机制以外,作为疾病模型进行应用也是其亮点所在。
对于BSS的临床突变位点功能检测以往仅局限于细胞系实验,本文作者利用该模型,将临床报道的突变位点的功能检测转入了动物体内研究,验证了临床GP9 c.70T>C (C24R) and GP9 c.182A>G (N61S)两个突变位点突变导致的血小板缺陷(图4A),证明了该模型能在整体水平更好的将临床发现的基因突变与疾病发生直接关联。
同时,研究者们针对该疾病模型血小板减少的表型,探讨了临床促血小板生成药物是否可缓解疾病症状。证明了人重组促血小板生成素(rhTPO)与地西他滨(decitabine)可以较好地提升gp9smu15突变体斑马鱼的血小板数目(图4B)。
以上的研究为了明确患者来源的GP9变异的不确定意义,开发潜在的BSS治疗策略,筛选临床治疗的有效药物奠定了基础,进一步阐明了BSS疾病模型具有较高的利用价值。

图4 BSS斑马鱼疾病模型的应用
华南理工大学林青副教授(原南方医科大学博士)、南方医科大学博士生周日阳和华南理工大学博士生孟盼盼为该论文共同第一作者,华南理工大学张译月教授为论文通讯作者。该项目获得国家自然科学基金(81870100、31871475)、国家重点研发计划(2018YFA0800200)、广东省高等学校珠江学者计划资助(2019)以及中央高校基础科研项目(2019ZD54、2018MS69)资助。
地址:中国广州市番禺区广州大学城华南理工大学B2大楼
邮编:510006
电话(Tel):+86(0)20 81182623(办公室) 81182620(招生) 电子邮箱:scutyxy@scut.edu.cn
2009-2014华南理工大学医学院版权所有 粤ICP备05084312号