7月13~14日,广东省首届大学生金相技能大赛在华南理工大学五山校区8号楼举办。本次大赛有华南理工大学、中山大学、深圳大学等8所高校,共46名师生参加。大赛旨在加强广东省内高校之间实验教学的学习、合作与交流,起到以赛促教,以赛促改,以赛促学的目的。
材料学院副院长殷素红教授为大赛致开幕词,她表示,学生的实验操作技能培养是本科教学的重要组成部分,希望大赛能促进高校实验教学水平提高,预祝大赛成功举办。

殷素红副院长为比赛开幕式致辞
据了解,金相技能是指将金属样品经磨光抛光腐蚀制成能够用金相显微镜观察其微观组织形貌的专用样品。金相制样技术与样品的种类,选用的砂纸编号,操作者用力的大小和均匀性,抛光剂、腐蚀剂的选择及时间,以及环境的温度湿度等因素相关,各个环节均会影响样品的质量。金相技能是金属材料专业本科生必备的基础实验技能,一定程度上体现了本科实验教学的水平。
各高校参赛学生经过一整天激烈的角逐,展现了出色的金相技能与实验操作水平,最终决出了个人、团体和优秀指导教师等奖项,其中华南理工大学获团体二等奖,共有4人获个人奖,以及5位教师获优秀指导教师奖。

参赛选手专注制样、认真观测

颁奖仪式

参赛人员合影
据悉,本届比赛由华南理工大学材料科学与工程学院、华南理工大学材料科学与工程国家级实验教学示范中心、广东省热处理协会和广东省机械工程学会热处理分会共同主办。徕卡显微系统贸易有限公司赞助冠名比赛。 (文/彭成红,编辑/曾晓峰)
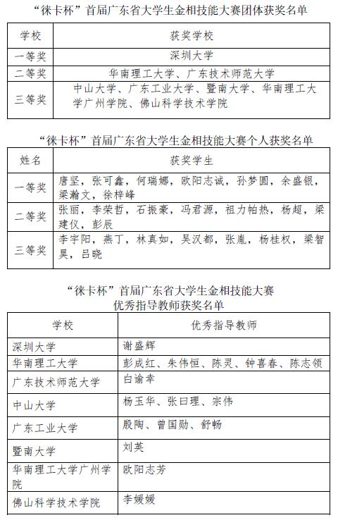
附:获奖名单
