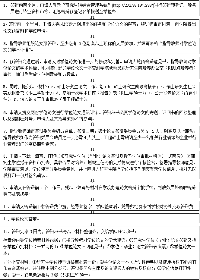
硕士学位(毕业)论文答辩申请流程图

发布者:蔡东阳 发布时间:2016-01-07 浏览次数:295

硕士学位(毕业)论文答辩申请流程图


注意:1.上述所需填写的表格材料均可登录研究生院主页“学位授予”网页查阅、下载;

2.有关论文答辩审批过程的详细规定参见“研究生学位(毕业)论文答辩申请须知”。


地址:广州市天河区五山路381号华南理工大学九号楼 邮编:510641  粤ICP备05084312号

联系我们 公务邮箱:x2dl@scut.edu.cn