资采通公众号
系统登录
华工首页
首页
机构设置
单位介绍
领导分工
科室职责
联系我们
信息资讯
最新通知
单位动态
办事指南
事业资产管理
资产经营管理
住房管理
土地管理
公房管理
政策法规
国家文件
地方文件
学校规章
下载中心
事业资产管理
资产经营管理
住房管理
土地管理
公房管理
华园动态
党建工作
专项活动
通知通告
支部成员
理论视野
不忘初心,牢记使命
公开招租
办事指南1
首页
办事指南1
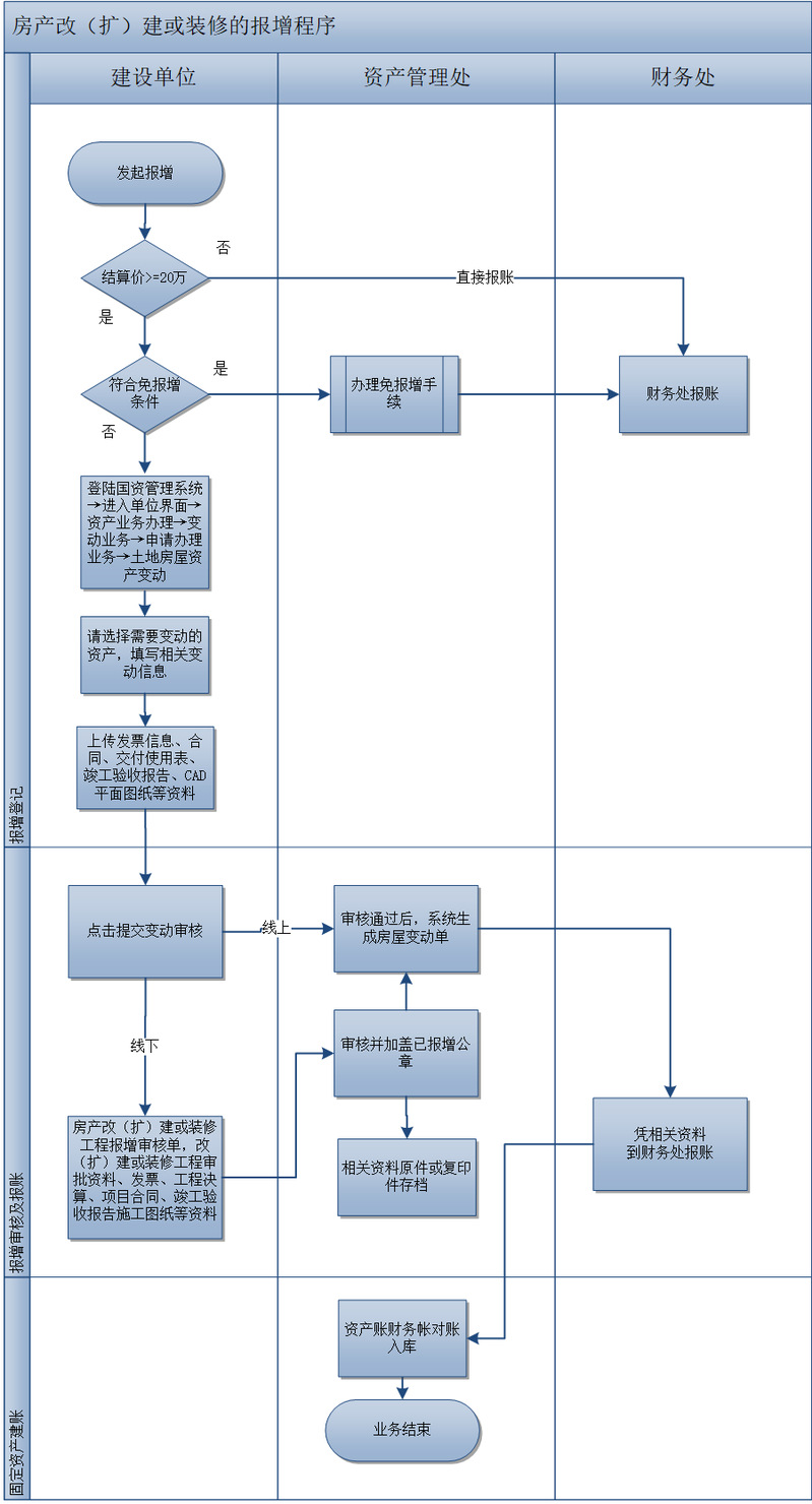
房产改(扩)建或装修的报增程序
2022-06-14
杨永昌
事业资产管理
资产经营管理
住房管理
土地管理
公房管理
联系方式
联系电话:87111383
邮箱:scuta20@scut.edu.cn
地址:华南理工大学笃行楼南座507
邮编:510640
Copyright&@
华南理工大学资产管理处, All Rights Reserved
TOP