本站搜索
华工首页
首页
机构设置
单位介绍
领导分工
科室职责
联系我们
信息资讯
最新通知
单位动态
办事指南
事业资产管理
资产经营管理
住房管理
土地管理
公房管理
设备管理
技术安全管理
政策法规
国家文件
资产管理
土地管理
房屋管理
设备管理
技术安全管理
实验室管理
下载中心
事业资产管理
资产经营管理
住房管理
土地管理
公房管理
设备购置
设备管理
实验室管理
技术安全管理
实验材料
综合管理
党建工作
党建动态
支委成员
公开招租
首页
办事指南
事业资产管理
办事指南
事业资产管理
事业资产管理
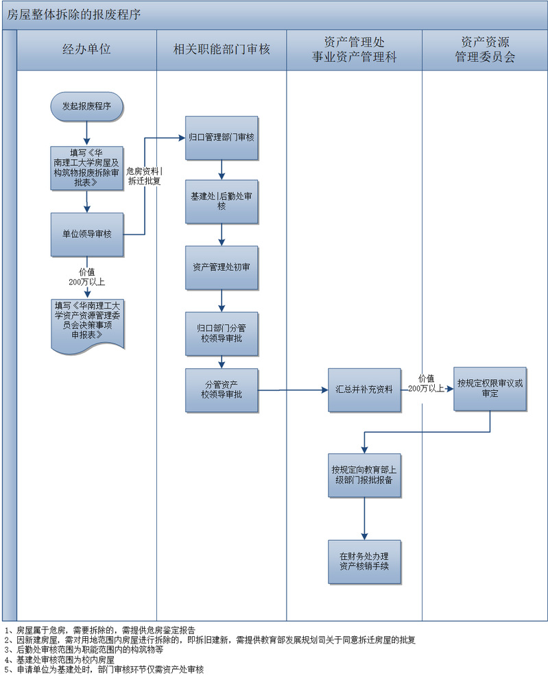
房屋整体拆除报废流程
发布时间:2022-06-14
浏览次数:
646