2025-05-07
10
规划新岁添动力
岁末的寒风吹不散热忱的星光
新春的暖阳映照着成长的足迹
过去的一年纵有遗憾
但时间的脚步从未停歇
我们将在蛇年重整行装再出发
迎接更好的自己
现在让我们一起看看
铭诚学子的新年Flag吧
22级智能制造2班-龙葆琳
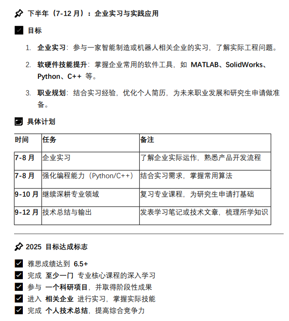
新的一年意味着新的起点,2025年,我希望能在学业与实践中不断突破自己,提升专业能力,同时为未来的研究生申请和职业发展打下坚实的基础。
因此,我制定了一个清晰的年度规划,涵盖语言学习、专业课程巩固以及实习实践三大方面,希望通过科学合理的安排,让自己更进一步。

22级智能制造2班-熊沛婷

23级机器人2班-王东鹏

23级集电2班-张笑羽

23级微电子1班-卢琳雁



24级智能制造1班-李明浩

24级集电2班-廖君图
对大学生而言,新年的个人发展需要建立在可感知的微小进步之上。从清晨的第一杯温水开始,到深夜合上笔记本电脑的仪式感结束,每个日常选择都在塑造未来的可能性。在图书馆选一个靠窗的固定座位,用三年不变的保温杯培养持续行动的心理锚点。
学业方面,重点不在于挑战高难度任务,而是建立可持续的知识管理体系。例如在专业课教材扉页粘贴知识点索引便签,英语提升可转化为生活场景的渗透。
技能成长应当像游戏解锁关卡般充满趣味。选择编程学习时,不必从枯燥的算法开始,可以先尝试用Python自动发送节日祝福短信,或者编写爬虫收集专业课历年考题。当看到代码成功运行的瞬间,立即用手机录制屏幕分享到朋友圈,收获的点赞会成为持续动力。实操经验远比考证更有价值。
健康管理需要与校园生活场景深度结合。把运动分解到碎片时间:早八课前在教学楼楼梯往返三次,当作唤醒身体的仪式。睡眠质量提升可通过环境改造实现,购买遮光床帘营造黑暗环境,用旧T恤包裹笔记本电源适配器消除电流声,枕头下放置橙皮香包促进放松,这些小改变的累加效果往往超过强制早睡。
自我监督体系要像智能手环般无声却精准。在宿舍墙面布置年度进度大地图,用不同颜色磁贴标记学业、技能、健康等维度进展,每完成一个里程碑就点亮对应区域。每周日晚间进行萤火虫复盘:关闭主灯,用手机电筒在墙面投射光斑,每个光点代表当周一个小成就,黑暗中的微光汇聚更能直观感受成长分量。
调节机制的设计决定计划的可持续性。设置弹性能量条概念,每月赋予20点可自由支配的调节额度:遇到考试周可挪用5点额度暂停技能学习,阴雨天气消耗3点额度取消户外运动,情绪低谷期使用2点额度兑换独处时光。同时建立成就赎回系统,毕竟真正的成长从来不是苦行僧式的自我折磨,而是在持续适度的愉悦感中悄然蜕变。
工具选择应当遵循最小阻力原则。在喜马拉雅创建私人频道,把难记的知识点录成音频反复听。实体工具同样重要:准备三支不同颜色荧光笔,红色标注紧急任务,绿色划定自主安排区,蓝色记录灵感火花;选购活页笔记本,方便随时调整内容顺序;在书包侧袋常备独立包装的坚果和黑巧克力,为高强度用脑提供即时能量补充。
最终所有规划都要回归人性本质,允许自己有状态波动周期。春季学期适合突击考证类目标,利用万物复苏的生机感攻克难点;夏季转向实践型任务,参加实习或短途旅行拓展视野;秋季聚焦知识整合,用思维导图串联全年所学;冬季进入沉淀期,通过复盘总结为新年蓄力。
记住不必追求百分百完成度,当某天完全不想执行计划时,不妨彻底放空一天,去校门口坐一辆不知终点的公交车,观察城市褶皱里隐藏的烟火气,这种脱离既定轨道的探索往往能带来更深层的自我认知。真正的成长蓝图,永远留有空白处等待意外惊喜的书写。
试炼的终点是花开万里
愿你在每个晨光熹洒时
被希望轻轻唤醒
带着全新的力量重新出发
愿你以渺小启程
带着披荆斩棘的勇气
完成自己的梦想
现在让我们一起带着新年规划出发
去超越、去挑战
去成为更好的自己