黄黎珍团队在ACS Sensors发文:一步法免提取 RPACas12技术,实现非洲猪瘟野毒株与缺失株精准分型
近期,华南理工大学生物科学与工程学院黄黎珍团队在生物传感/分析化学领域权威期刊ACS Sensors发表题为“An Extraction-free One-Pot Assay for Rapid Field Discrimination of African Swine Fever Virus Variants by a Single-Step RPA-CRISPR/Cas12a Strategy”的研究。硕士生李文艳、杨云鹏为论文共同第一作者,黄黎珍副教授、广东省医疗器械质量监督检验所胡相华、广州悦洋生物技术有限公司李雪平为共同通讯作者,华南理工大学生物科学与工程学院为第一通讯单位。原文链接:https://doi.org/10.1021/acssensors.5c03287

本研究构建CORDSv2 单管一步法检测体系,兼具免核酸提取、无冷链依赖、操作极简、高灵敏高特异的核心优势,40-60 分钟即可完成非洲猪瘟毒株精准分型,彻底打破传统检测的场地与操作限制,为猪场、屠宰场等一线现场防疫提供了高效实用的技术解决方案。
当前田间流行的非洲猪瘟病毒(ASFV)包含高致死野毒与症状轻微、易隐匿的基因缺失株,传统检测仅能判断有无病毒,难以区分毒株类型;依赖缺失位点鉴定的方法易漏检、假阴性,且多数技术需实验室提取核酸,无法用于猪场、屠宰点等现场快速检测。本研究正是针对这一痛点,以最简操作实现精准分型。
本研究对大量 ASFV 毒株进行系统发育与基因组分析,明确当前主流基因缺失株集中于基因 II 型,虽在 MGF、CD2V、I177L 等区域缺失位点差异显著,但绝大多数缺失株均携带 eGFP或 mCherry 报告基因插入片段。这一关键发现颠覆传统检测思路,不再靶向多变的缺失区域,而是锁定稳定保守的报告基因,以阳性信号判定缺失株,结果更可靠、无歧义,为整套检测体系提供核心科学依据。

图 1 非洲猪瘟野毒与基因缺失株进化与基因组特征解析。
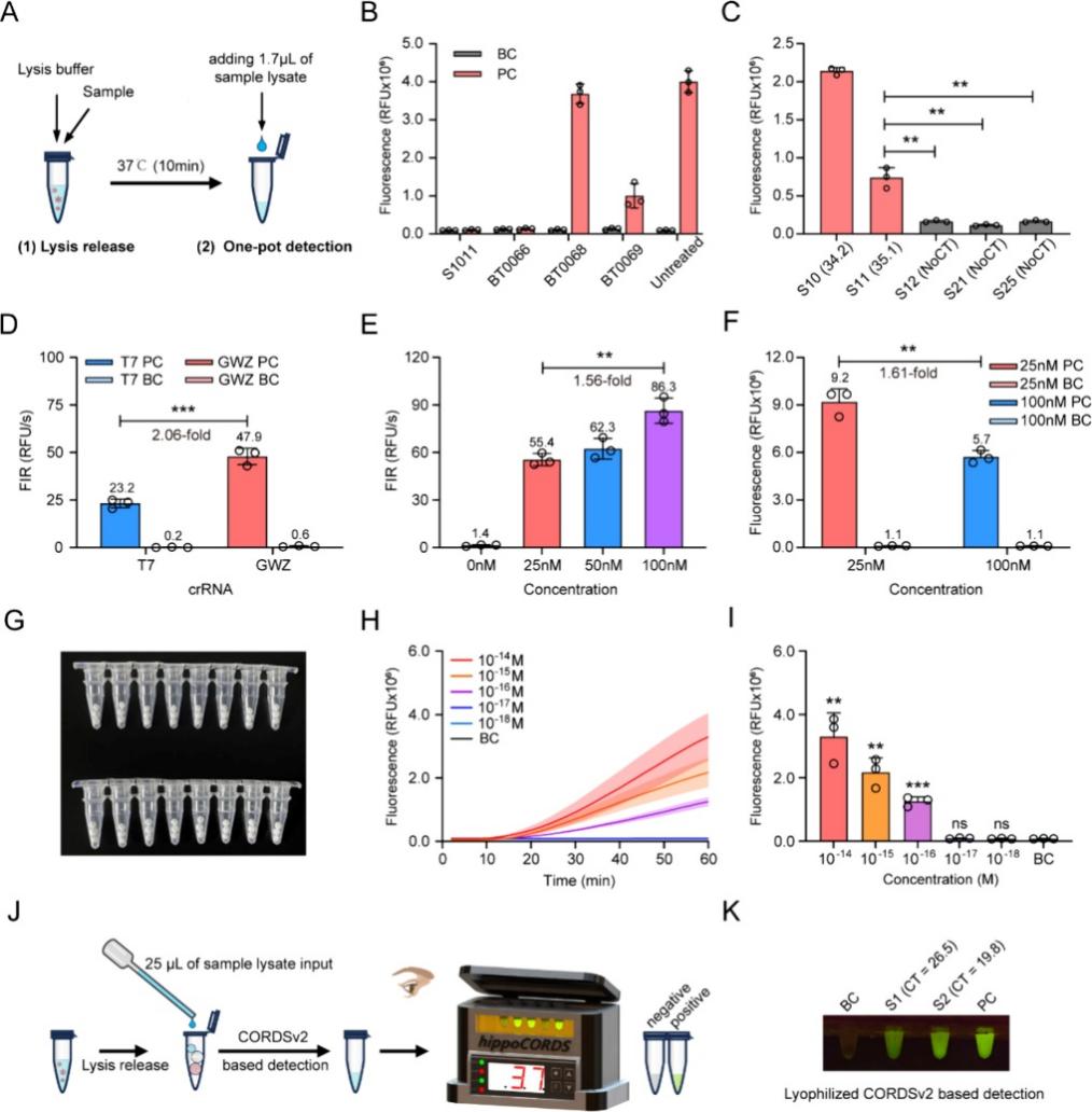
本研究依托自研AutoCORDSv2平台,针对eGFP、mCherry报告基因分别设计crRNA与RPA引物,经多维度筛选优化获得最优检测组合。eGFP体系检测限达10⁻¹⁷ M,42分钟即可稳定判读;mCherry体系检测限达10⁻¹⁶ M,30分钟快速出结果,两类体系均灵敏度高、特异性优异,对猪基因组及常见猪源病原无交叉反应,仪器定量与便携式设备肉眼判读结果均稳定可靠。双通道互补可全面捕获携带不同报告基因的缺失株,解决传统检测覆盖不全、判读困难的问题。
本研究实现三大现场化突破:免核酸提取,血液 / 唾液样本经高效裂解液 10 分钟处理即可直接检测;试剂优化为冻干微球,复溶快、稳定性强,无需冷链运输保存;单管一步操作,仅需加样、孵育、判读三步,非专业人员即可操作。配合便携式荧光检测仪,真正将高精度检测从实验室搬到基层一线场景。

图 2 一种用于现场ASFV诊断的免提取、一步法冻干CORDSv2系统的开发与临床验证。
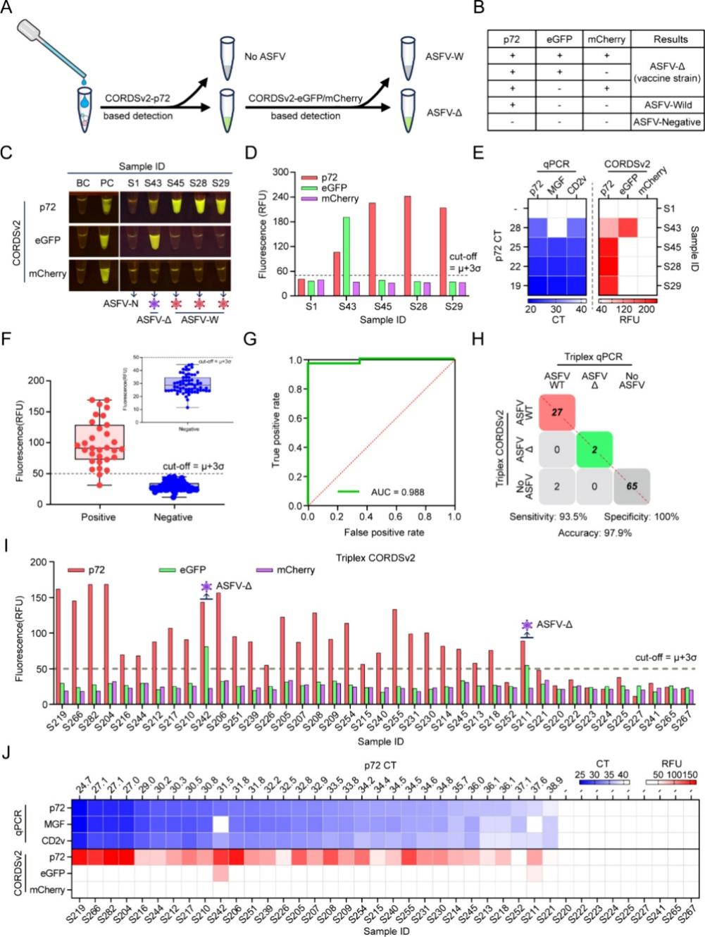
本研究搭建p72/eGFP/mCherry 三重联检体系,先以 p72 保守基因判定 ASFV 阳性,再通过报告基因区分野毒与缺失株。96 例临床样本验证显示,CORDSv2 总准确率97.9%、特异性100%,与 qPCR 金标准高度吻合,可准确识别野毒与 eGFP 标记缺失株,无假阳性、无交叉反应,60 分钟完成全流程,错误率低于 3%,完全满足现场快速筛查与分型需求。

图 3 CORDSv2三联检测法用于区分检测ASFV野生型和疫苗株的初步验证。
综上,本研究靶向 ASFV 基因缺失株特有的 eGFP/mCherry 报告基因设计专属检测体系,实现高灵敏、高特异的非洲猪瘟分型检测,同时具备免提取、冻干无冷链、单管一步操作等现场化优势,60分钟内即可完成定性与分型,临床准确率高。该技术有效解决了传统方法难以现场区分毒株、易漏检的难题,为非洲猪瘟一线精准防控提供了简便可靠的新型解决方案。
该研究得到广州市重点研发计划(202206010073、2023A03J0542)、广东省自然科学基金(2022A1515011733、2025A1515010459)、广东省药品监督管理局科技创新计划(2024ZDZ07)等资助。