东北林业大学于海鹏教授&德克萨斯大学奥斯汀分校余桂华教授Sci. Adv.:可持续生物材料突破——氨基化纤维素纳米纤维
易丝帮 易丝帮 2025年11月6日 16:37 江苏

在全球对可持续材料需求日益增长的背景下,开发源于可再生资源的高性能生物材料已成为研究热点。壳聚糖作为一种天然阳离子多糖,虽具备良好的生物相容性、抗菌性与可降解性,但其机械强度低、结晶度差、加工依赖酸性环境等缺点,限制了其实际应用。为突破这一瓶颈,研究者将目光转向结构类似的氨基纤维素纳米纤维(A-CNF),以期整合纤维素优异的力学性能与壳聚糖的生物学功能。然而,A-CNF的合成长期以来受限于氨基含量低、工艺复杂、可持续性差等挑战。
东北林业大学于海鹏教授团队联合美国德克萨斯大学奥斯汀分校余桂华教授,在前期开发出一种与经典TEMPO法效果相当、但更具成本与环境友好性的羧基化纤维素纳米纤丝制备新方法(Nat. Sustain. 7, 315–325 (2024)),为纳米纤维素的绿色规模化制备奠定了基础。在此基础上,团队进一步采用分子工程策略,通过酰胺化反应将多种胺基化合物高效接枝到羧基化纤维素上,成功制备出高性能A-CNF。旨在解决生物质高值化转化的关键问题,也为下一代医疗器械与再生治疗提供了创新的材料基础。

图1. 纤维素向A-CNF的转化过程。
该A-CNF具备高达2200的长径比,胺含量达6.18 mmol/g,产率超过95%,且能在水相中均匀分散并稳定存放长达8个月。中试实验证实其具备吨级放大潜力,经济与环境效益分析也凸显了该路线的绿色与可扩展性,成功解决了功能化程度、产率与可持续性之间的平衡难题。

图2. A-CNF的形态学与理化性质分析。
研究进一步将A-CNF应用于构建组织工程支架,该支架表现出高孔隙率、优异连通性、生物稳定性、抗菌性及生物相容性。仅通过调节A-CNF固含量(1–10 wt%),即可灵活调控其孔径与力学性能,有效促进细胞黏附与增殖,满足多样化的细胞微环境需求。

图3. A-CNF支架的可定制特性。
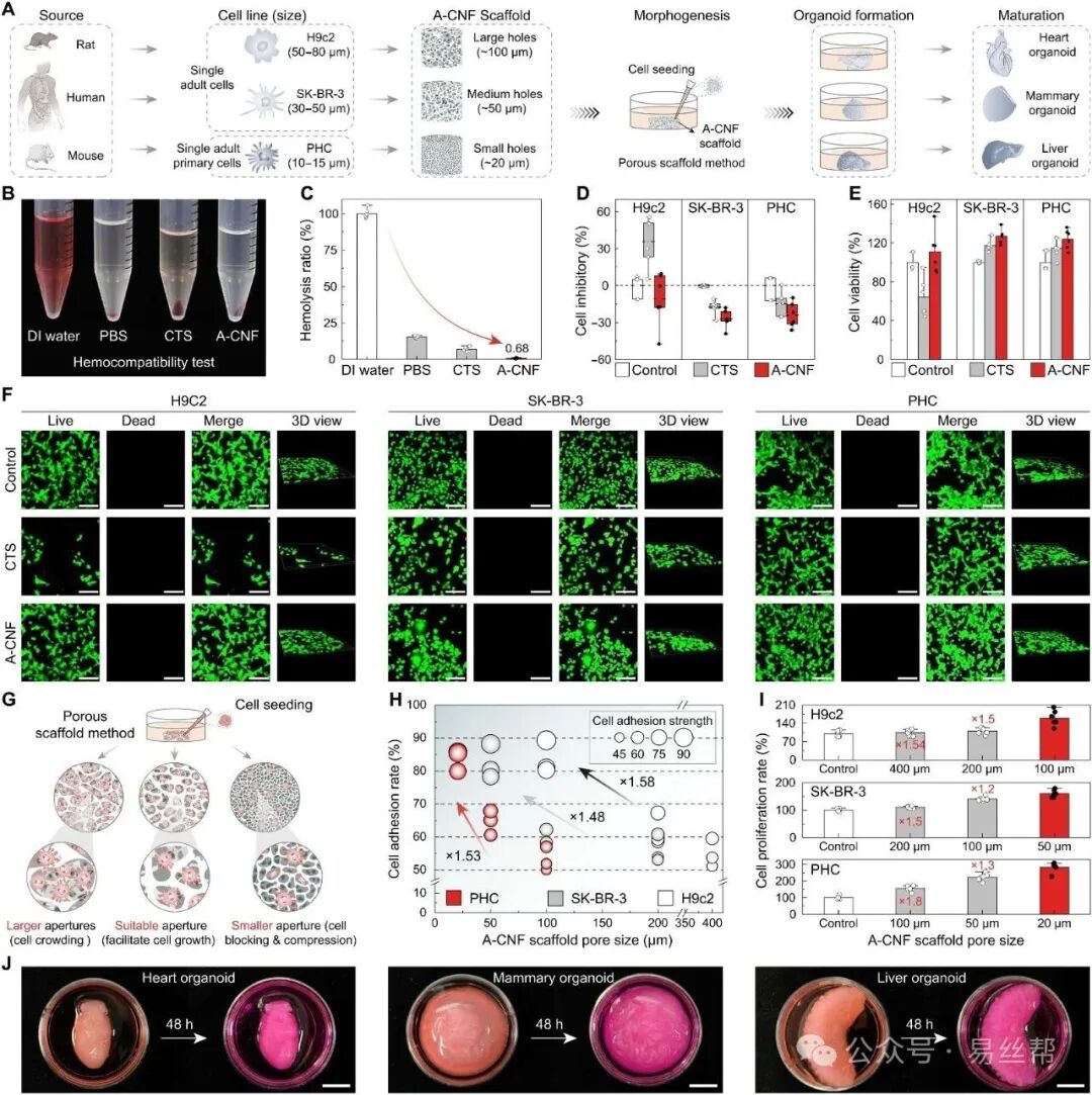
团队通过交叉验证策略,基于三类互补的细胞模型,系统评估了A-CNF支架的生物学性能。与壳聚糖支架的直接对比揭示,A-CNF在机械性能、结构稳定性及生物功能整合上均实现显著提升,其优异的细胞黏附与增殖能力,为发展新一代类器官与组织工程技术提供了新的材料解决方案。

图4. A-CNF支架的生物学特性。
相关成果以“Sustainable synthesis of amino-cellulose nanofibers for biomaterial platforms”为题发表在《Science Advances》上,文章第一作者是史晓超,张箭为共同第一作者。
原文链接:
https://www.science.org/doi/10.1126/sciadv.adx4556
