华南理工大学马春风教授AM:“防污−防油−防垢”三防技术新突破!
高分子科学前沿 2024年12月22日 07:51 浙江
自适应广谱抗粘附“聚合物陶瓷”涂层
表面粘附是日常和工业生产中常见的现象。 然而,一些不希望的表面粘附物(如生物污损、油污、结冰、结垢等)会造成严重的经济损失和安全隐患。例如,船舶表面粘附的生物污损会增加其航行阻力,导致燃料消耗大幅增加;医疗设备表面的生物粘附会增加感染风险。液体如油污、涂鸦等的粘附会降低透明窗口或显示器的透明度,影响其正常使用。固体物质的粘附,如运输管道中的结垢或室外设施的结冰,会严重影响热交换效率,造成安全隐患和巨大的经济损失。
抗粘附涂层因其简单、高效、经济的优势,成为学界和工业界关注的热点。当前有机硅或有机氟等低表面能材料已被用于赋予涂层防液体或固体粘附的特性。具有强水合能力的亲水聚合物,如聚乙二醇或两性离子聚合物,可用于制备防生物污损粘附涂层。然而,它们通常不能同时表现出防液体、防固体或防生物污损粘附的特性。此外,有机聚合物本身较差的机械性能和耐久性也限制了它们在工业上的应用。设计制备高强韧、高附着力、高透明度、抗生物污损、抗油污、抗结垢等兼具高力学性能和广谱抗粘附特性的功能涂层极具挑战性。

华南理工大学海洋工程材料团队长期致力于特殊与极端服役环境高分子材料研究。近年来,围绕兼具“类陶瓷”和“类聚合物”性质(即聚合物陶瓷)的功能材料开展了大量工作,先后制备了多功能硅基柔性硬质防污涂层、两性离子基锆-硅团簇柔性硬质防污涂层、可回收柔性硬质抗粘附涂层、自修复柔性硬质水性抗粘附涂层等(Prog. Polym. Sci. 2024, 154, 101840; Adv. Funct. Mater. 2024, 202420562; Adv. Funct. Mater. 2024, 202408748; Adv. Funct. Mater. 2021, 31, 2011145; Adv. Sci. 2022, 9, 2200268)。最近,在前期工作基础上,该团队基于表面自富集策略,设计制备了自适应两性离子基聚硅氮烷涂层,实现了“防污−防油−防垢”广谱抗粘附,同时该涂层还具有高强韧、高耐磨、高附着力、高透明度等特性。

图1. 自适应两性离子基聚硅氮烷涂层广谱抗粘附机制
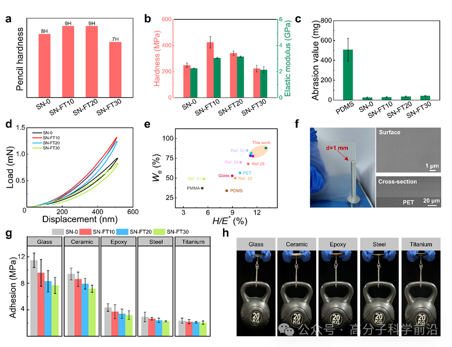
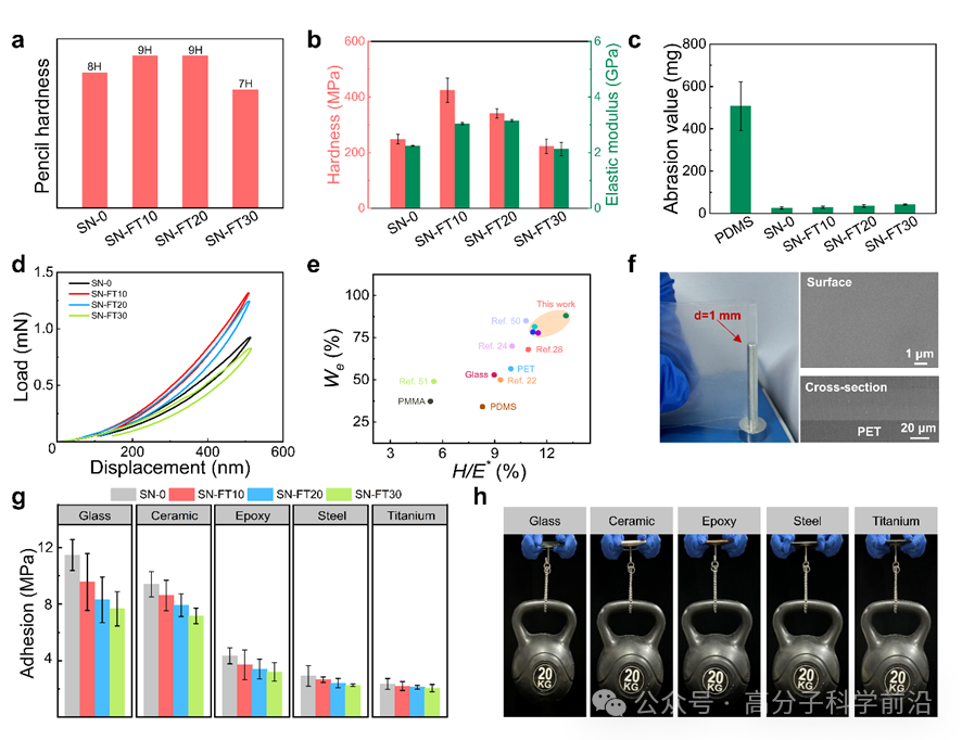
聚硅氮烷 (polysilazane) 是一类分子主链由硅、氮原子交替排列组成的聚合物,它可转化为以高交联密度Si-O-Si 网络结构为主的硬质涂层, 与以往溶胶-凝胶反应制备的涂层相比,它具有更高附着力和易于化学改性等独特优势。该涂层基于聚硅氮烷,创新性引入功能调聚物FT(由低表面能氟链段和水解诱导生成两性离子链段组成)。在涂层形成过程中,氟链段会驱动功能调聚物在表面自富集,并在预水解后生成两性离子聚合物层。这种独特的设计可避免涂层在水中溶胀。特别是,由于氟链段的表面能较低,而两性离子链段对水的亲和力较强,因此该涂层具有独特的自适应功能。在空气中,氟链段会迁移在表面,使涂层具有抗油污和抗涂鸦能力;而在水下,两性离子链段向表面迁移,使涂层具有抗生物污损、抗水下油粘附和抗结垢能力。经 FT 增韧的高度交联网络使涂层具有柔性硬质特性,兼具高硬度(达 7H)和良好的柔韧性(1 mm 弯曲直径),而涂层与基底之间的化学键合使得涂层具有很强的附着力(2.06-7.67 MPa)。

图2. 自适应两性离子基聚硅氮烷涂层的制备路线

图3. 自适应两性离子基聚硅氮烷涂层的力学性能

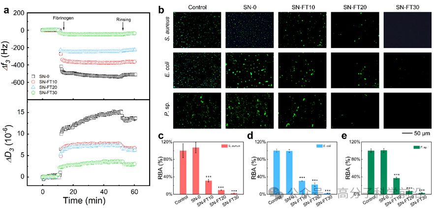
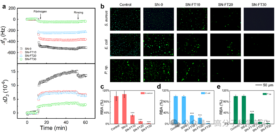
图4. 自适应两性离子基聚硅氮烷涂层的抗生物污损性能

图5. 自适应两性离子基聚硅氮烷涂层的抗油粘附和抗垢性能
综上所述,该工作巧妙地将自适应及表面自富集策略协同,成功制备了自适应两性离子基聚硅氮烷涂层,该涂层具有柔性硬质、高耐磨性、高附着力、高透明度以及防生物污损、防液体粘附和防结垢特性。该研究为设计和制备兼具高力学性能和广谱抗粘附的功能涂层提供了新的视角,这些涂层有望应用于海洋工业、光学设备、管道运输和其他领域。
相关工作以“Self-adaptive Zwitterionic Polysilazane Coatings with Mechanical Robustness, High Transparency, and Broad-spectrum Antiadhesion Properties”为题发表在《Advanced Materials》上,华南理工大学博士生黄印杰为本文第一作者,马春风教授为本文通讯作者。
