西安交大郭保林教授、憨勇教授 ACS Nano:具有湿组织粘附性和快速凝胶化的可注射、抗溶胀和高强度生物活性水凝胶促进伤口愈合
皮肤起着感知外界刺激、调节体温、保护身体免受外伤的重要作用,但皮肤也是最容易受损的组织之一。传统的伤口闭合策略通常是具有侵入性的,易导致创伤、组织整合不良和内容物渗漏等问题。因此,开发生物活性无缝线水凝胶敷料非常重要。但是,开发具有湿组织粘附性和快速凝胶过程的可注射、抗溶胀和高强度生物活性水凝胶,以满足快速止血、无缝线伤口闭合和感染皮肤伤口无疤痕修复的要求,仍然面临着持续的挑战。

近期,西安交通大学前沿科学技术研究院郭保林教授和材料学院憨勇教授团队成功制备了一种基于聚(柠檬酸-co-聚乙二醇)-g-多巴胺(PCPD)和负载黄芪甲苷(AS)的氨基封端的Pluronic F127(APF)胶束(AS@APF)的可注射、抗菌和抗氧化水凝胶粘合剂。H2O2/辣根过氧化物酶(HRP)催化氧化体系被用于催化儿茶酚基团之间的 凝胶网络的快速交联。该水凝胶表现出快速的成胶过程、高机械强度、抗溶胀性能、良好的抗氧化性能、H2O2释放行为和可降解性。此外,该水凝胶还具有良好的湿组织粘附性、高爆破压、优异的抗菌活性、AS的长期缓释性等。该水凝胶对小鼠肝脏、大鼠肝脏和兔股静脉出血模型均具有良好的止血效果,并且比生物医用胶和手术缝线实现更好的皮肤切口闭合和愈合。此外,水凝胶敷料通过调节炎症、调节胶原蛋白I/III的比例、改善血管化和肉芽组织的形成,显着促进了MRSA感染的全皮层皮肤缺损伤口的无疤痕修复。总之,该多功能水凝胶敷料具有组织工程和再生医学应用潜力,有望在促进慢性感染伤口修复研究方面提供指导策略。
在这项研究中,作者首先在无催化剂的情况下,通过柠檬酸、聚乙二醇和多巴胺的熔融缩聚反应合成了PCPD预聚物(图1a)。由于PCPD的可水解酯键、柔性聚合物链和丰富的儿茶酚基团,氧化交联的PCPD基水凝胶分别具有良好的生物降解性、高强度以及对各种不同基材的高粘合强度。但是氧化交联的PCPD水凝胶具有高的溶胀率。为了抑制其高溶胀率,作者通过乙二胺(EDA)对PF127进行氨基化修饰,合成了APF作为水凝胶的另一个关键成分(图1a)。H2O2/HRP催化氧化体系具有凝胶时间快且可调、反应过程温和、分解后的过氧化氢不产生有毒产物等优点。因此,使用H2O2/HRP催化氧化体系氧化交联高分子网络制备了一系列可注射水凝胶。在HRP存在下,H2O2产生氧自由基氧化PCPD链上的儿茶酚基团,进一步与其他儿茶酚基团发生氧化偶联或通过席夫碱反应或迈克尔加成反应与APF的氨基交联,形成水凝胶。同时,未反应的儿茶酚基团可以在PCPD聚合物链之间提供氢键。另一方面,APF作为三嵌段两亲性聚合物,可以在水凝胶中自组装成胶束,通过胶束微动力交联的机械耗散机制,降低PCPD的高溶胀性并有效增强水凝胶的机械强度。此外,负载AS的APF胶束可以表现出AS的长期缓释特性。水凝胶可以抵抗压缩和扭曲,并且对不同的组织器官具有良好的粘附性。通过调节水凝胶前体中的H2O2含量用于进一步研究(图1b)。

图1:PCPD/AS@APF/H2O2水凝胶合成示意图

图2:水凝胶的化学结构、溶胀率、微观形貌、降解性能和抗氧化性能表征。
实验结果表明,APF的添加确实降低了PCPD基水凝胶的溶胀率。抗溶胀性能不仅归因于三嵌段两亲性聚合物PF127的引入,还归因于APF在水凝胶网络中的高交联密度。水凝胶中APF的交联密度越高,抗溶胀效果越好。H2O2含量的增加导致水凝胶网络的交联密度逐渐增大,进而使得水凝胶的孔径和溶胀率逐渐减小。PCPD中存在的可水解酯基使得水凝胶具有优异的生物可降解性能,而PCPD中残存的儿茶酚基团赋予了水凝胶良好的抗氧化性能。

图3:水凝胶的凝胶速率、流变性能、轴向压缩强度、粘附性能和爆破压测试。
随着过氧化氢含量的增加,水凝胶的成胶时间从51秒减少到39秒、33秒和30秒,快速的成胶时间使得双组分可注射水凝胶粘合剂适用于快速止血应用。由于引入的PF127可以自组装成胶束,从而在水凝胶网络中产生物理交联并施加机械耗散,从而提高水凝胶的机械强度。优异的机械强度赋予水凝胶强大的内聚力,氧化的儿茶酚基团可与组织界面上的氨基或巯基发生化学交联,这为水凝胶具有高湿组织粘附强度提供了先决条件。对于PCPD/APF/H2O210、PCPD/APF/H2O215和PCPD/APF/H2O220,随着过氧化氢含量的增加,水凝胶的粘附强度不断增强,最高可达23.56 kPa。水凝胶的粘附机制主要归因于PCPD预聚物中丰富的儿茶酚基团,可以与组织界面处的游离氨基和巯基形成化学交联,以及水凝胶的强内聚力。此外,儿茶酚基团与组织界面之间的氢键和阳离子-π等物理相互作用也有助于水凝胶良好的组织粘附性。

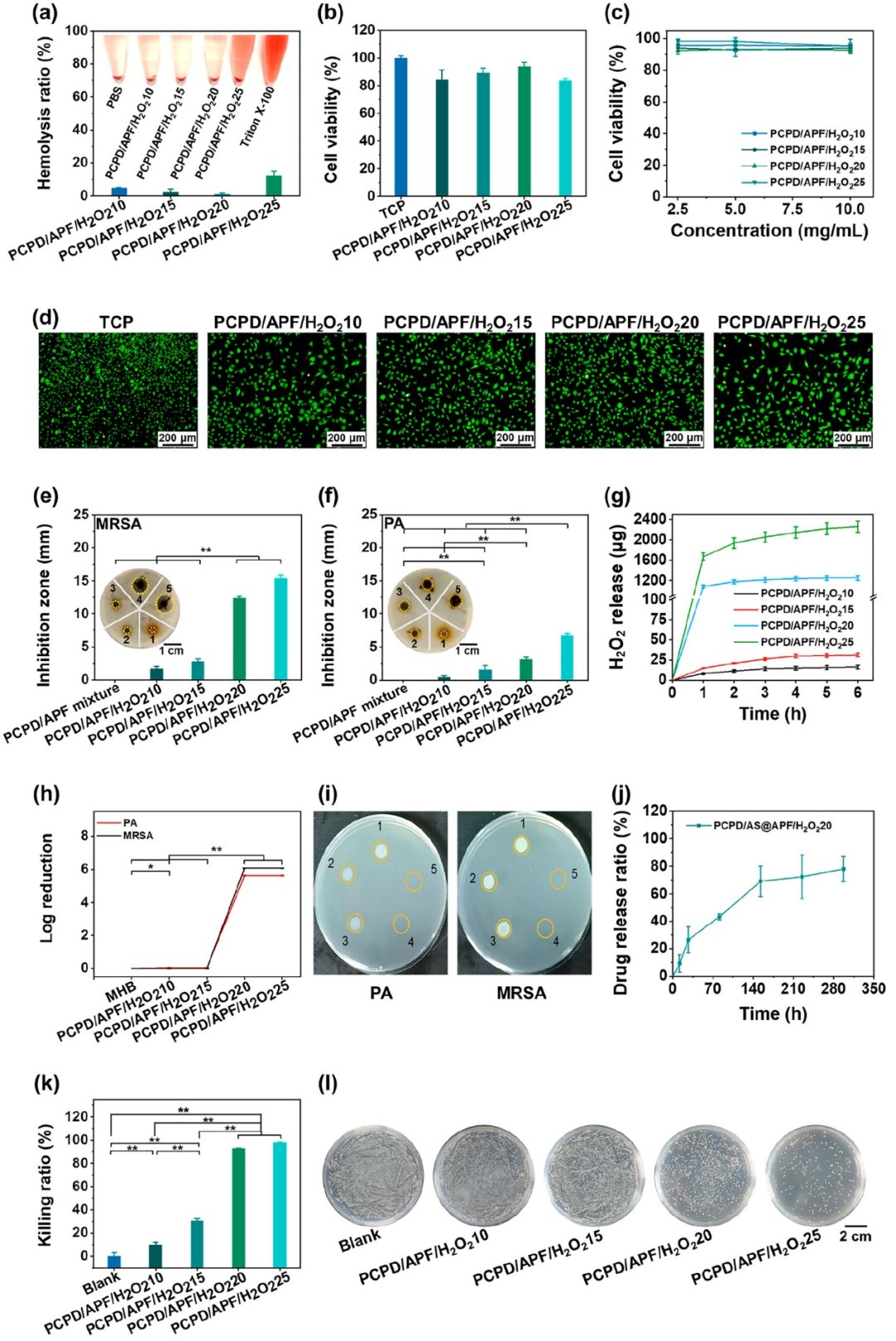
图4:水凝胶的生物相容性、抗菌性、过氧化氢释放以及药物释放性能
通过水凝胶与红细胞的接触共孵育测试了水凝胶的溶血性能,使用直接接触法和水凝胶浸出液处理法测试了水凝胶的生物相容性,除H2O2含量最高的PCPD/APF/H2O225在预浸泡释放残留过氧化氢后表现出轻微的毒性,其他样品在浸泡处理后均表现出优异的生物相容性。抑菌圈测试和释放抗菌测试表明PCPD/APF/H2O220和PCPD/APF/H2O225具有显著的抗菌性能。基于力学性能、生物相容性和抗菌性能的研究,他们最终选择PCPD/APF/H2O220作为最优化的样品进行后续研究。PCPD/AS@APF/H2O220中AS的药物释放曲线表明水凝胶能够实现AS长达300 h的有效缓释,并且无明显的初始突释现象。

图5:水凝胶的止血性能
通过小鼠肝脏穿刺出血模型、大鼠肝脏切口出血模型和兔股静脉出血模型证明了水凝胶具有优异的止血性能,这得益于水凝胶高的机械强度、湿组织粘附力、爆破压和快的凝胶时间。
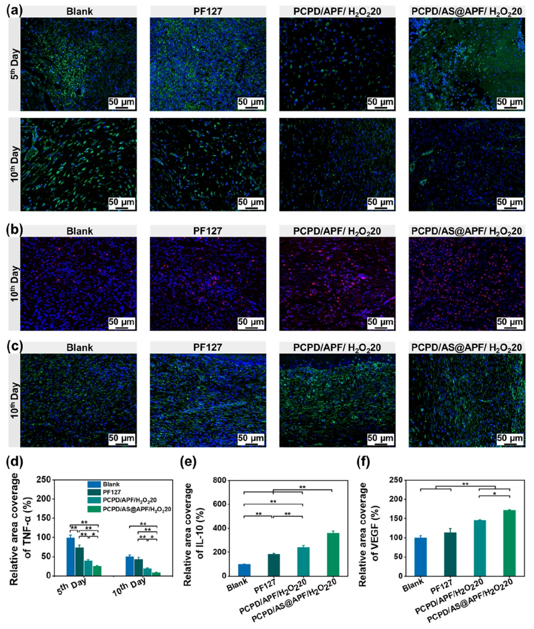
所有的体内动物实验结果表明,PCPD/APF/H2O2水凝胶敷料在抗菌、伤口闭合率、促进胶原沉积和血管生成、炎症反应调节、调节胶原蛋白I/III的比例等方面均有显著改善,有效促进了无缝线伤口闭合和感染皮肤伤口的无疤痕修复。

图6:水凝胶敷料促进大鼠背部皮肤切口无缝线闭合

图7:水凝胶促进MRSA感染的全皮层皮肤缺损无疤痕修复

图8:不同治疗后伤口再生组织中TNF-α、IL-10和VEGF的表达水平。
综上所述,该团队基于负载AS的PCPD和APF胶束成功开发了一系列可注射、高强度、抗溶胀的生物活性水凝胶粘合剂,具有快速成胶过程,用于快速止血、无缝线皮肤切口伤口闭合和感染皮肤无疤痕修复等应用。使用H2O2/HRP催化体系交联水凝胶以氧化PCPD/AS@APF混合物,从而在生理条件下诱导PCPD分子间儿茶酚基团的偶联以及PCPD与APF胶束之间的化学交联(席夫碱和迈克尔加成反应)。APF胶束的引入大大降低了水凝胶的溶胀率,并通过胶束的动态机械耗散增强了水凝胶的机械强度。残留的H2O2的释放赋予水凝胶有效的杀菌性能,残留的儿茶酚基团可以清除伤口部位的ROS,以平衡愈合阶段的ROS水平。水凝胶还提供AS的持续释放。体内实验表明,该水凝胶可以通过原位凝胶化快速封闭肝脏和血管出血。此外,水凝胶具有良好的生物降解性和轻微的体内炎症反应。与生物医学胶水和手术缝合线相比,水凝胶实现了更好的皮肤切口伤口愈合。此外,负载AS的水凝胶可以通过调节炎症、改善胶原沉积、促进血管化和肉芽组织形成,显着增强MRSA感染的全层皮肤缺损伤口的无疤痕愈合。因此,这种胶束增强的可注射水凝胶粘合剂可以作为多功能敷料,用于快速止血、无缝线皮肤伤口闭合和耐药细菌感染伤口的无疤修复。
本研究依托西安交通大学前沿科学技术研究院和金属材料强度国家重点实验室,得到了国家自然科学基金、陕西省重点研发计划、陕西省高校科协青年人才托举计划项目、中国博士后科学基金项目的支持。研究成果以“Injectable Antiswelling and High-Strength Bioactive Hydrogels with a Wet Adhesion and Rapid Gelling Process to Promote Sutureless Wound Closure and Scar-free Repair of Infectious Wounds”为题发表在《ACS Nano》期刊上,西安交通大学材料学院副教授赵鑫和硕士研究生骆金龙为本文的共同第一作者,西安交通大学前沿科学技术研究院郭保林教授和材料学院憨勇教授为本文的共同通讯作者。
原文链接:
https://pubs.acs.org/doi/full/10.1021/acsnano.3c08625
