《Biomaterials》:让植入物表面见“温”行事实现动态抗菌!
*仅供医学专业人士阅读参考
点击右上方“关注”,准时接收每日精彩内容推送。
随着医疗植入物的发展和广泛使用,其与周围组织直接相互作用的表面受到了相当大的关注。
从临床分析来说,种植体的使用寿命应分为三个阶段,即植入阶段、正常生理阶段、可能的细菌感染阶段。进一步结合上述两种类型的特性,这三个阶段需要植入物表面显示不同的生物功能,并且温度是这三个阶段中最直接的内源性刺激之一。因此,所需的植入物表面应该能够适应这三个阶段,并显示防污、生物相容和杀菌性能,以“在正确的时间和正确的位置做正确的事情”。
近日,来自华南理工大学的王琳、陈云华等人开发了一种智能表面,其可以适应植入物使用寿命的三个阶段,以实现可靠的细菌防污和根除、干细胞粘附和保护、成骨(图1a)。作者选择钛作为模型植入物,并将聚乙二醇(PEG)基热响应聚合物(MPEG)和抗菌肽(AMP) HHC36共价固定在钛植入物表面,证明了这两种成分在植入物的三个服务阶段赋予表面对不同生物功能的时空控制。
相关研究成果以“Dynamic surface adapts to multiple service stages by orchestrating responsive polymers and functional peptides”为题于2023年6月17日发表在《Biomaterials》上。
1. 动态界面的制备
作者选用热敏聚合物PMEO2MA-co-OEGMA(MPEG),通过RAFT合成并表示为MPEG1,MPEG2和MPEG3,代表不同的聚合时间分别为10小时、20小时和36小时(图1b)。三种MPEG显示出相对较低的临界溶解温度(LCST),范围从35.8 ℃到37.5 ℃,受分子量和浓度的影响(图1c),表明具有很大的热响应性潜力。随后,作者通过NaBH4和AMPs还原生成的聚合物的巯基与底物上的Ti-OH反应,将MPEG和AMPs固定在钛表面。获得的样品分别称为Ti-Mn(n=1、2或3)和Ti-Mn-A(图1b)。XPS 结果表明,反应24小时后,Ti-M2在PEG单元中显示出比其他MPEG功能表面更强的C-O(图 1d),以及较低的Ti信号,表明更多的PEG单元被固定。

图1 功能性钛表面的制备
2. 功能性植入物表面的热响应性
随后作者采用荧光分析来表征功能表面的热响应性,经FITC标记的AMPs修饰后,对照组Ti-A在不同温度下的MFI没有变化,MFI范围为654.97至662.78(图2a-b)。相反,Ti-M2-A在25 ℃(<LCST)表现出弱荧光,MFI为387.34,表明AMPs将被松弛的MPEG链屏蔽(图2c)。同时,这种热响应性在多次循环中是稳定和可逆的。此外,作者还表征了不同温度下功能表面的形态,结合荧光和AFM分析表明,功能性Ti-M2-A植入物对25 ℃、37 ℃和42 ℃的临界临床温度表现出热响应性,分别对应于植入阶段、正常生理阶段和细菌感染阶段的温度。

图2 功能钛表面的热响应性
3. 动态表面的体外抗菌活性
接着,通过结晶紫染色来表征植入物的抗菌膜活性。Ti不能阻止细菌的粘附和生物膜的形成,Ti-A由于AMP的杀菌活性而在各种温度下保持抗菌膜活性而没有温度响应性,而经过MPEG2修饰后,Ti-M2表现出热响应性抗菌膜活性。这是由松弛的MPEG链引起的,MPEG链是柔性的,可以抑制病原体的粘附。预期这种防污活性可以防止室温下植入过程中的细菌粘附。由于松弛的MPEG链具有防污活性,在手术期间25 ℃的温度下,新型Ti-M2-A植入物可以显着抑制生物膜形成,抑制率为89.19%(图3)。

图3 动态钛表面的体外抗菌膜和杀菌活性
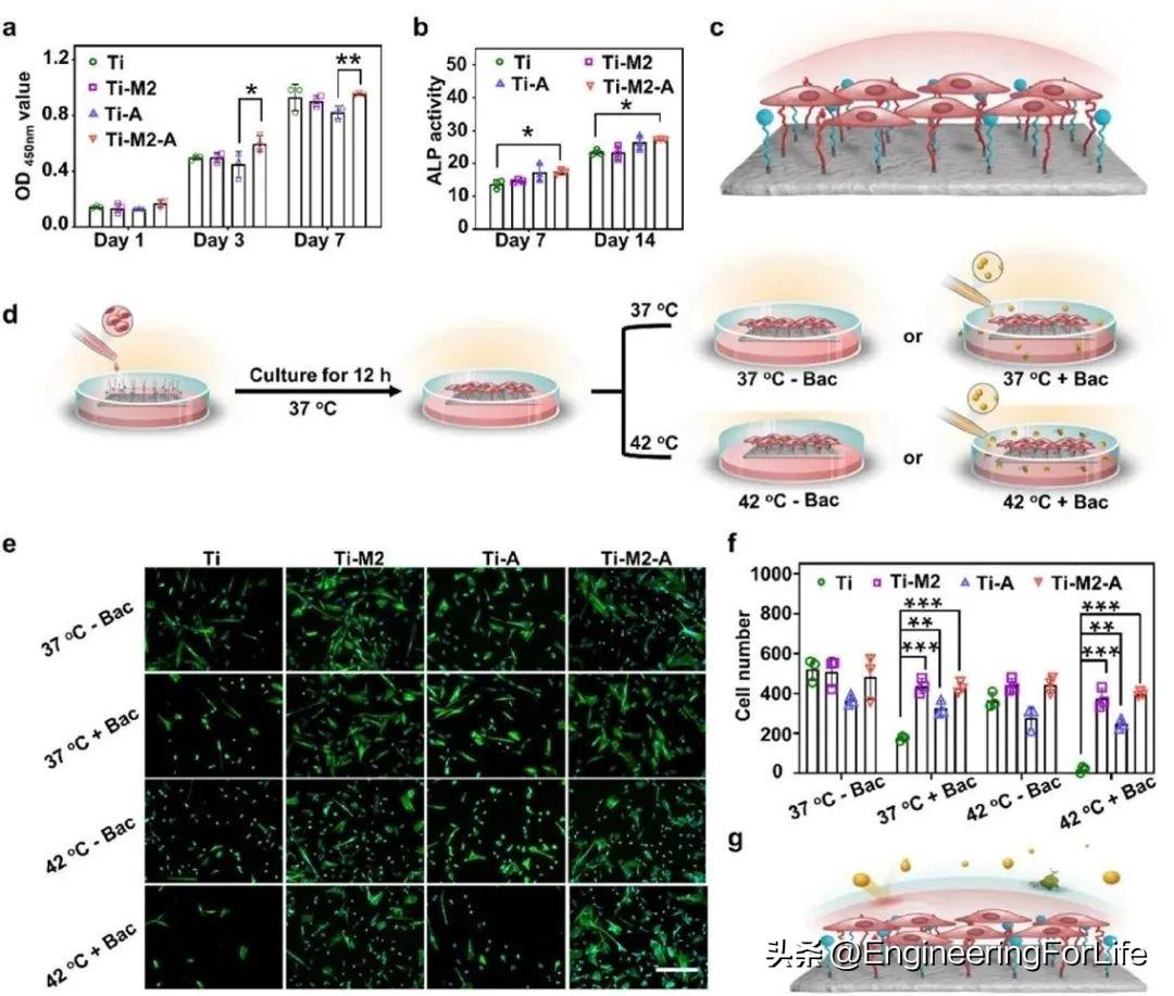
4. 功能表面的干细胞保护和骨生成
作者继续在37 ℃的正常生理环境下表征了植入体的生物相容性和成骨活性。CCK-8结果显示半塌陷的MPEG分子具有可忽略的细胞毒性,并且Ti-M基团在37 ℃下表现出与Ti相似的生物相容性(图4)。与Ti相比,Ti-A由于在植入物上富集了AMPs而表现出明显的细胞毒性。但半折叠的MPEG分子可以在37℃下屏蔽AMPs的细胞毒性。此外,ALP检测表明其还能够保持其成骨活性(图4c),以上数据表明功能性植入物良好的生物相容性和骨生成效果。
除了改善生物相容性和成骨活性,作者还证明了Ti-M2-A可以保护细胞免受不利环境的影响,包括细菌感染和异常温度。作者建立了一个体外模型来模拟这些恶劣的环境(图4d)。结果显示,在正常环境(37℃)中,细胞在表面上铺展良好,并且在Ti、Ti-M2和Ti-M2-A上的细胞数与Ti-A上的细胞数相似且高于Ti-A上的细胞数(图4e和f),这与上述CCK-8结果一致。

图4 功能化钛表面的体外细胞分析
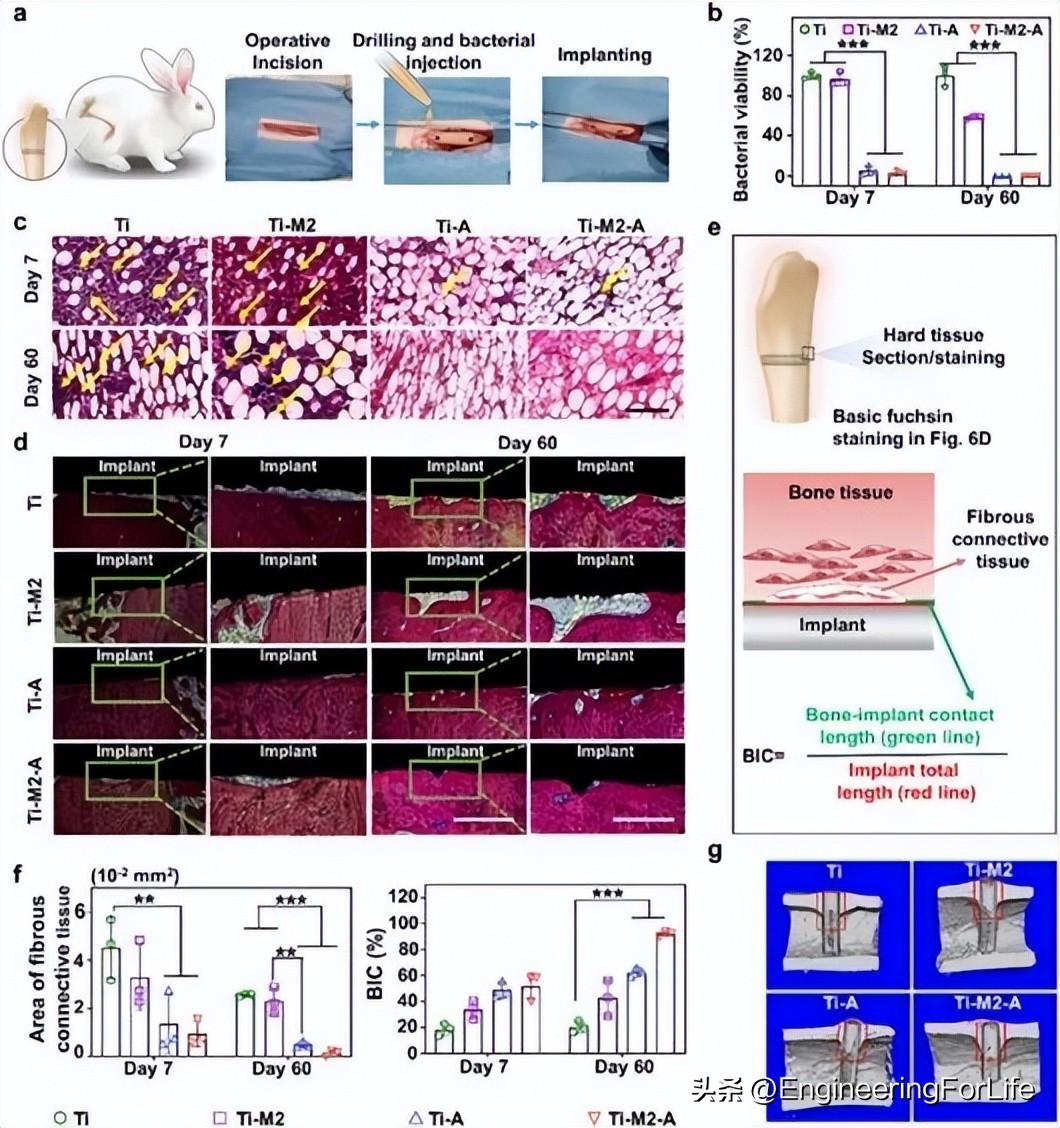
5. 皮下伤口消毒
作者用新西兰白兔中采用了细菌感染的皮下模型来评估具有其功能表面的植入物的体内生物学特性(图5a)。植入7天后,与钛相比,Ti-A和Ti-M2-A植入物分别抑制细菌生长91.15%和95.02%。H&E染色图像清楚地显示了Ti和Ti-M2周围的炎性细胞(用黄色箭头标记),证明了由于感染引起的严重急性炎症反应;而Ti-A和Ti-M2-A周围的炎性细胞较少,其数量仅为Ti周围的17.05%和9.76%。Masson染色也得到了类似的结果。上述结果表明Ti-A和Ti-M2-A可以通过消除细菌来减少炎症反应。这与抗菌和H&E染色结果一致,并有望缩短急性炎症期以促进组织愈合。

图5 皮下伤口消毒结果
6. 骨组织消毒和愈合
由于钛植入物广泛用于整形外科,作者进一步表征了Ti-M2-A在兔感染骨缺损模型中的体内应用(图6a)。Ti-A和Ti-M2-A显示出很强的抗微生物活性,在第7天抑制金黄色葡萄球菌分别为98.84%和98.08%,在第60天为100%和100%。H&E染色结果与抗菌结果一致,表明在钛和钛-M2周围有明显的炎性细胞浸润(用黄色箭头标记),但在Ti-A和Ti-M2-A周围几乎没有观察到破坏和感染(图6c)。硬组织切片和CT进一步表明,Ti-M2-A作为骨科植入物能有效抑制细菌感染,降低AMP的细胞毒性,促进骨整合。

图6 体内骨缺损消毒和愈合
7. MPEG聚合物和RGD肽动态表面工程的多功能性
最后,作者进一步证明了该热响应MPEG系统显示出与其他肽(即RGD)的巨大通用性,其可以促进细胞粘附和增殖。类似于AMP锚定,将RGD集成到Ti或Ti-M2上以开发功能表面Ti–R和Ti-M2-R。预计RGD在42 °C时不会表现出杀菌活性,作者将重点放在了25 °C至37 °C的温度范围。结果表明,钛M2-R在此温度范围内表现出热响应性。在体内皮下预感染模型中,其可以模拟在不利环境中的手术(图7d),发现Ti-M2-R可以抑制95.78%的细菌粘附(图7e)并消除炎症反应。此外,HE染色、Masson染色和抗炎细胞因子表达进一步证实该策略可用于开发具有不同肽的各种功能化表面。

图7 MPEG2和RGD功能化植入物表面的表征
综上,本文开发了动态钛植入物表面,可以通过MPEG聚合物的热响应行为控制肽的暴露。当用MPEG和抗微生物肽HHC36进行修饰时,Ti-M2-A可以适应植入物使用寿命的所有阶段,在25 ℃下表现出抗生膜活性,以防止手术期间的感染;在37 ℃下促进细胞粘附、增殖和组织愈合;并且在42 ℃下恢复杀菌活性以杀死四种类型的临床细菌,以及保护粘附的细胞免受感染和异常温度的不利环境的影响。此外,该特性也在皮下感染模型和骨缺损感染模型中得到验证,以证明它可以同时预防BAI和促进组织愈合。作者还证实了所设计的 热响应系统是高度通用的,能够与RGD肽整合,以保护RGD修饰的功能表面免受细菌感染,同时保持其生物活性。
