北化徐福建教授、王振刚教授和俞丙然教授团队《Adv. Sci》:用于辐照后伤口感染治疗的可光产H₂O₂的超分子材料

光动力治疗(PDT)是通过光敏剂被特定波长激发后,与分子氧发生反应,在目标组织中产生活性氧(ROS)引起细胞死亡的治疗方法。PDT作为一种高性价比的微创治疗,已经在多种疾病的治疗上引起了相当多的关注。然而,传统PDT通常产生半衰期较短的ROS(如单线态氧、羟基自由基和超氧阴离子),衰减和降解较快导致它们在体内扩散路径很短。此外,患者在接受治疗时需要实时的光照,容易引起患者的不适甚至潜在的光毒性,同样限制了PDT的临床应用。
基于此,北京化工大学徐福建教授、王振刚教授和俞丙然教授团队结合核黄素分子的光催化特性和鸟嘌呤核苷的自组装能力,开发了一种新的无需实时光照的凝胶状抗菌超分子材料(如图1)。材料经过辐照之后能够产生具有抗菌活性且寿命较长的H2O2,停止光照后转移到伤口处进行抗菌治疗。

图1 核黄素负载超分子水凝胶的形成并用于辐照后抗菌治疗的原理图
黄素衍生物在波长为460 nm的蓝光辐照下,能够被激发至单重态并迅速通过系间窜越转换成具有高氧化电势的三重态。存在还原性底物时,三重态黄素被还原至还原态,随后被氧气氧化回到静息态完成催化循环,此过程中伴随着H2O2的释放。H2O2的产量与光照时间、底物种类和光敏剂种类有关。鸟嘌呤核苷在四种核苷中氧化电势最低,因此在核黄素的光催化氧化过程中释放出最多的H2O2。同时在质谱中检测到了鸟嘌呤核苷的氧化产物,证实鸟嘌呤核苷在辐照过程中经历了广泛报道的单电子氧化过程。
图2 核黄素光催化氧化过程的探究
鸟嘌呤核苷在K+存在的条件下,通过氢键形成G四分体(G4)并进一步堆叠成G4纤维。随后在4-甲酰基苯硼酸(4-FPBA)和1,8-辛二胺(1,8-DAO)的交联作用下,形成凝胶状的固相材料——G4水凝胶。缺少任一组分,G4水凝胶均不能成功固化。核黄素通过共价偶联和芳香堆积两种方式被负载于水凝胶材料中。鸟嘌呤核苷不仅是G4水凝胶的构建基元,同时作为核黄素光催化循环中的还原性底物。当蓝光辐照负载核黄素的G4水凝胶时,核黄素将附近的鸟嘌呤核苷氧化,并生成H2O2。G4水凝胶的结构在辐照后并未收到影响,原因是参与催化循环的鸟嘌呤核苷仅是少量靠近核黄素的部分。此外,G4水凝胶具有良好的储存稳定性和热稳定性。

图3 G4水凝胶和负载核黄素的G4水凝胶及其结构表征
负载核黄素的G4水凝胶在蓝光辐照后对金黄色葡萄球菌 (革兰氏阳性菌)、大肠杆菌 (革兰氏阴性菌) 和耐甲氧西林金黄色葡萄球菌 (MRSA) 均有杀灭作用,灭菌率超过99.999%。负载核黄素的G4水凝胶的杀菌作用可能与产生的H2O2有关。为了进一步确认H2O2的作用,将过氧化氢酶与辐照后的核黄素负载水凝胶孵育30min,然后与细菌共培养,实验结果表明水凝胶的抑菌活性被完全抑制,证实材料的杀菌作用源于光催化产生的H2O2。此外,细胞毒性实验表明产生的H2O2对于L929细胞没有明显的细胞毒性,验证了G4水凝胶的生物安全性。

图4 G4水凝胶辐照后体外抑菌作用的研究
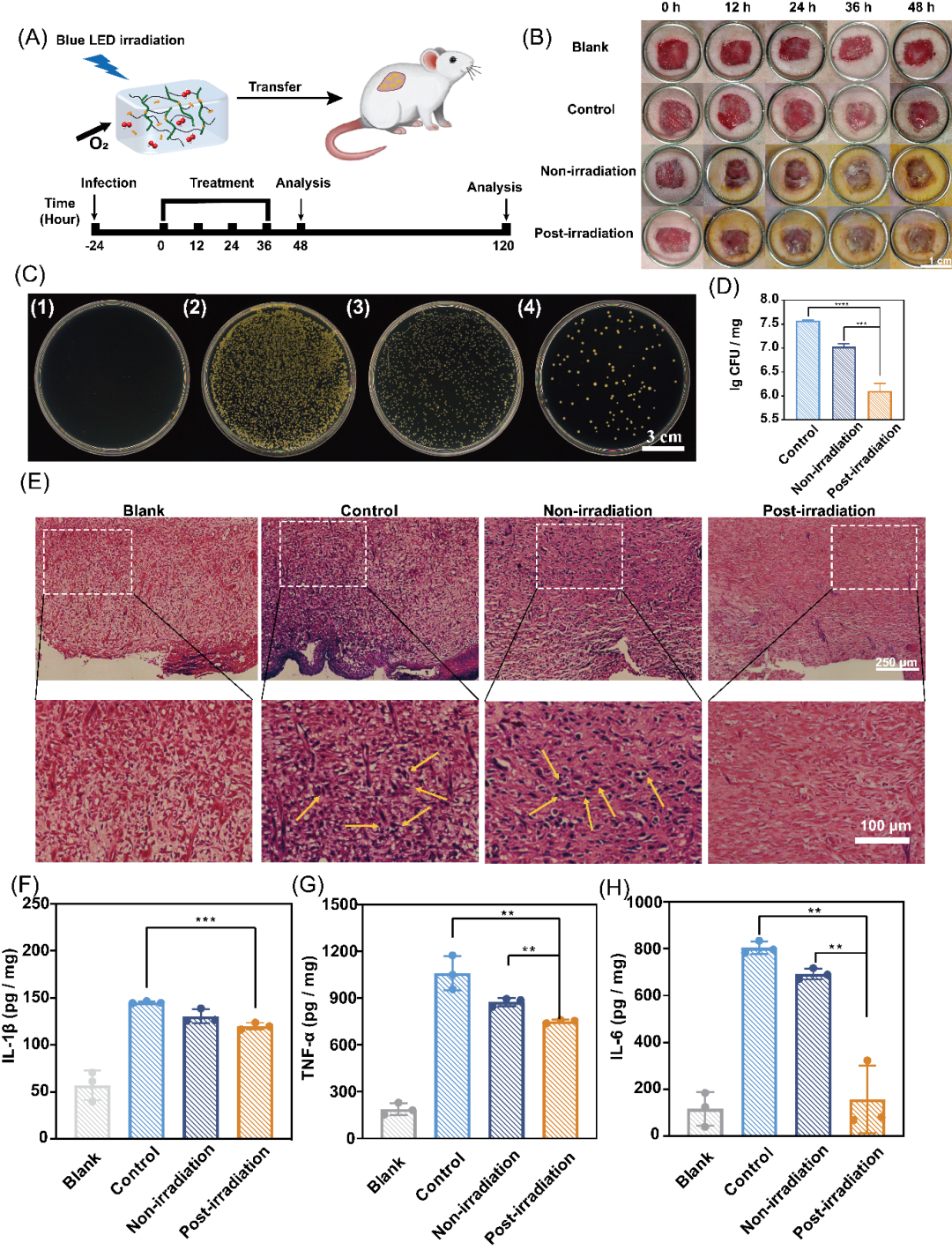
为了进一步评价负载核黄素的G4水凝胶在蓝光辐照后的治疗效果,建立了MRSA感染大鼠伤口模型,将辐照后的水凝胶加入创面,测定其体内抑菌活性。结果表明48小时后,辐照组创面组织匀浆稀释液菌落数量低于其他组,说明辐照组产生了H2O2,具有较高的杀灭创面细菌能力。有趣的是,非辐照组也表现出轻微的杀菌活性,这与体外抗菌实验结果一致。创面组织革兰氏染色切片显示,辐照组创面组织细菌数量与空白组相似,同样证实辐照后水凝胶可以有效杀灭细菌。为了进一步评价治疗效果。随后检测创面组织匀浆中肿瘤坏死因子-α (TNF-α)、白细胞介素-1β (IL-1β)、白细胞介素-6 (IL-6) 等典型炎症因子,辐照组中这些炎症因子水平降低,在苏木精-伊红 (H&E) 染色切片上同样发现辐照组的炎症细胞与空白组的炎症细胞几乎相同,证实了辐照后负载核黄素的G4水凝胶良好的治疗效果。

图5 G4水凝胶辐照后体内抑菌作用的研究
该工作制备了新型的负载核黄素的G4超分子水凝胶材料,并提出了对伤口感染的辐照后抗菌治疗的概念。G4水凝胶作为伤口敷料,依靠负载其中的核黄素光催化性能在光照下产生H2O2,在停止光照后转移至伤口处进行抗菌治疗。辐照后的材料依然展现出良好的抗菌能力,对革兰氏阳性菌、革兰氏阴性菌还是耐药细菌都有不错的杀菌效果。因此该材料解除了患者必须处于照明源下实时光照的限制,克服了传统PDT可能存在的光毒性的缺点,为扩大PDT治疗的应用提供了新的见解。
该研究以“A H2O2-Supplied Supramolecular Material for Post-irradiated Infected Wound Treatment”为题发表于Advanced Science,北京化工大学材料科学与工程学院博士生杜沛东和硕士生沈彦哲为论文共同第一作者,徐福建教授、王振刚教授和俞丙然教授为通讯作者。该工作得到了国家自然科学基金等项目的资助。
原文链接:
https://onlinelibrary.wiley.com/doi/10.1002/advs.202206851

