全打印纸制湿热发电机,变革未来绿色低碳的自供电建筑能源系统!
我国明确提出要在2030年实现碳达峰及2060年实现碳中和的战略目标,开发可持续的清洁能源对于我国实现低碳经济和碳中和事业具有重要的现实意义和战略价值。复杂多变的自然与工业环境往往会难以开展单一的能源转换,很可能会同时存在多元化的能源转化机制。因此,依靠自然界广泛存在的湿气和工业余热进行能源捕集已引起国内外研究者的广泛关注,成为当前清洁能源领域研究的前沿和热点。
太阳能、风能和氢气等可再生能源目前受到地理或气候要求的限制,与此相反,作为替代方案的湿电或热电,它们依赖于环境空气环境中的低湿度或低热量资源。这是非常具有吸引力的,因为它具有极为广泛分布、普遍性和容易获得,不受地理或气候的限制,从而使可再生能源的有用生成能够支持无线、自供电系统。然而,近年来最重要的研究一般集中在湿电或热电这两种截然不同的能量收集策略上; 湿电通常由水分扩散效应产生,而热电通常由Seebeck效应、Soret效应或热电原效应诱导,更重要的是,它们在不同的产电机制下完全起作用。
与电子热电材料(e-TE)中作为能量载体的电子或空穴电荷不同,离子热电(i-TE)材料中的离子电荷可以通过离子热扩散效应(称为Soret效应)产生不同类型的熵。有人指出索雷特效应是由离子电荷从热侧向冷侧的定向迁移引起的,可能产生比塞贝克效应高数十倍甚至数百倍的巨大i-TE功率。该功率一般在0.1mV K−1到30 mV K−1之间。例如,由离子液体和聚偏氟乙烯-共六氟丙烯组成的柔性准固态离子凝胶的塞贝克系数最高,达到26.1 mV K−1.这种优越性提供了一种全新的潜在的机会,利用低品位的热量,有效地为更广泛的电力设备供电。然而,当受到温度梯度时,Soret效应引起的离子诱导热功率的工作机制揭示了在环境湿度下,由湿诱导效应释放的定向移动离子电荷在本质上是同源的。这种i-TE和i-HE材料的离子导体仅利用离子电荷作为能量载体,在电双层(DEL)结构上产生电位差,而e-TE则使用电子或空穴作为能量载体。然而,一个事实目前被忽视了,在大多数情况下,自然废热资源与现实环境中无处不在的气态水分共存,使其极具挑战性,这使得i-TE或i-HE独立工作。因此,水分扩散效应诱导的HE在理论上与i-TE的产生相互作用,这可能影响了Seebeck效应诱导的电子电荷迁移。
由于湿扩散效应、索雷特效应和塞贝克效应的物理作用机制根本不同,目前尚不清楚它们是否能够协同工作,以及能否提高单个发电机系统的最终发电量。本文将提出“湿热电”(HTE)的概念定义为在湿热环境中,通过使水分扩散效应、Soret效应和Seebeck效应协同工作而产生的能量。不幸的是,目前报道的策略只关注于独立收集湿电或热电,忽略了它们在本质上不同的工作原理下运行时可能产生协同效应的巨大优势。
在这项工作中,我们报告了一种新的湿热能源收集策略,该策略结合了水分扩散效应、Soret效应和Seebeck效应,在湿热环境中使用完全可打印的柔性纸张发生器协同工作。本文的新兴技术是完全打印合成的离子电子导电性将油墨和银电极直接打印在商用滤纸基材上,制成全打印式柔性纸制湿热发电机。它具有独特的离子-电子传递层结构,由高吸湿性甘油调制,有效地使水分扩散效应、Soret效应和Seebeck效应共同作用。有机PEDOT:PSS和无机Bi2Te3和碳纳米管(CNTs)集成到双功能离子电子导体中,利用再生PSS电离出的h +电荷作为离子能量供应商,促进湿扩散和Soret效应;它还使用来自Bi2Te3, PEDOT半导体的电子或空穴电荷作为电子能量供应商,贡献了塞贝克效应。在这里,导电油墨层内定向离子和电子电荷迁移的协同工作有效地将周围的湿热资源转化为巨大的最终HTE产生。将无处不在的湿热资源转化为可再生能源为无电缆自供电系统提供了巨大的潜力,这些系统可以在全球范围内运行,不受气候或地理限制。
经过长期不懈努力,本课题组沈浩宇(Haoyu Shen)同学和徐科(Ke Xu)同学以共同第一作者身份在国际著名期刊《Advanced Science》在线发表的重要工作“All-Printed Flexible Hygro-Thermoelectric Paper Generator”



我们展示了一种全印刷的柔性纸制湿热发电机,它利用双功能移动的离子和电子电荷,促使湿润扩散效应、Soret效应和Seebeck效应协同工作。在在普通的湿热环境下,它在普通的湿热环境中,它产生了非常规的湿热电输出模式,并相比传统热电显示出几乎十几倍的增长。与纯热发电相比,其正向吸热功率几乎增加了十几倍,达到26.70 mV K-1,另一个负向吸热功率为-15.71 mV K-1。单个纸质发电机可以产生一个巨大的680 mV,显示出典型的循环正弦波特征。正弦波形字符,振幅为伏特大小。离子-电子导电墨水很容易打印,主要由以下材料组成Bi2Te3/PEDOT:PSS热电基质,用一种吸湿性的甘油,释放离子电荷以产生湿润扩散效应和索雷特效应,以及电子电荷以产生塞布效应。以及Seebeck效应的电子电荷。出现的湿热发电从周围的湿热资源中获取的战略提供了一种为下一代混合能源提供了革命性的方法,它具有革命性的方法,为下一代混合能源提供了成本效益、灵活性和可持续性,并实现了大规模的卷对卷生产。

图1 全印刷柔性湿热电纸发生器卷对卷生产原理图及其性能、应用前景
利用空调(AC)来维持舒适的室内温度,导致墙内外温度梯度,而墙内的水分不断从环境空气中上升,随着时间的推移保持一定的湿度水平。在春季和夏季,当室外温度达到较高的程度时,空调将室内温度降至舒适温度,然而,当秋季和冬季的室外温度处于零度以下时,室内温度预计将上升到相同的舒适温度。当Seebeck效应、Soret效应和湿气扩散 效应协同工作,产生了具有重大价值的湿热能源。由于持续的温度梯度和湿度,这几乎是全年无时不刻发生的现象,特别是建筑墙内的湿度普遍高于周围的湿度,且密封性优良的墙体材料确保了墙内湿度的持久稳定性。这一特性将在未来的绿色低碳自供电建筑领域产生了不可估量的应用前景,为我们的绿色建筑提供自给自足的能源,全打印制造的自供电房屋建筑是未来人类发展的重要途经之一。

图2 柔性纸张及其电子油墨打印制造

图3 发电机理

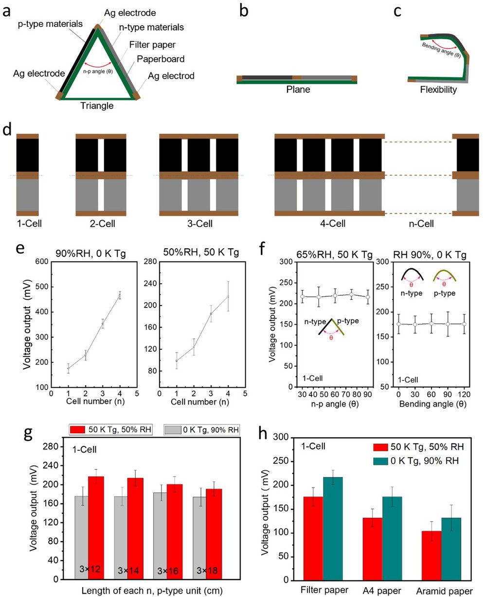
图4 纸制湿热发电机的各种性能

图5 纸制湿热发电特性
本课题组沈浩宇(Haoyu Shen)同学和徐科(Ke Xu)同学为同等第一作者,论文工作得到了相关省科研项目资助。, , , , , , , , , , , All-Printed Flexible Hygro-Thermoelectric Paper Generator. Adv. Sci. 2023, 2206483. https://doi.org/10.1002/advs.202206483.
Advanced Science是美国于2014年创办的开放获取的期刊,由国家著名出版商Wiley发布,为半月刊。作为一本顶尖综合性期刊,Advanced Science杂志致力于跨学科合作研究,影响因子17.521,为中科院1区Top级期刊。因此,其收录范围相当广泛,重在发布材料科学、物理学、化学、医学、生命科学和工程学等多个学科领域的具有重大影响力的原创性工作。
